ola !
Dimensions debout : Hauteur 480 , Largeur 200, Profondeur MAX 280
Poids : en gros 10 kg
C'est tout l'avantage de ce module :
1 enceinte c'est du mono
Ensuite tu pair 2 boites (master/slave) et t'as la stéréo (le smartphone ne vois qu'un seul périphérique)
Et tu peux coupler les boites entre elles avec un master et plusieurs slave juqu'a 100 boites.
ça marche super bien pour avoir tester avec deux modules.
Concernant les soucis de BT et appel etc.. Sur IOS depuis une MAJ je peux choisir de diffuser uniquement le contenu multimédia. Et sinon c'est mon Apple TV (au cul du projo) qui envoi le son en BT aux enceinte. Ensuite les copains binnnn il se démerd***
Mon pauvre tu me surestime

, déjà la j'avance tout doux pour faire un malheureux PCB I/O.. alors mettre un raspeberry, le programmer etc... J'en ai pour mille ans
Je souhaite que ce projet soit simple, pas cher, avec des fonctionnalités de base, et acoustiquement un truc qui tiens la route.
Parce que j'ai des potes qui me demandent de leurs faire une boite, et que bien souvent même en DIY ce que je fais c'est hors de prix pour un non passionné.
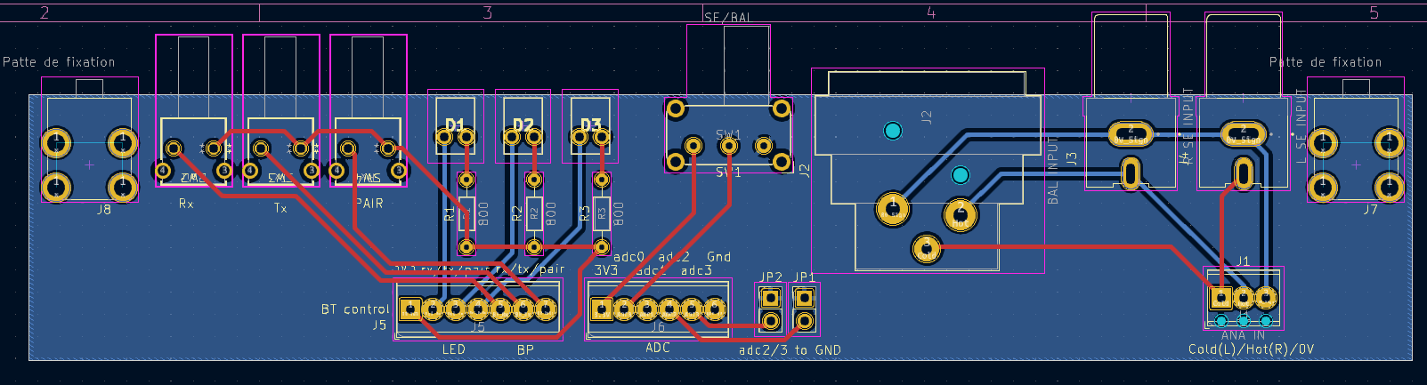
Je fait mes schémas et PCB sur kicad
gratuit, open source et bien documenté
