thierryvalk a écrit :En diagonale, je regarderais mieux demain.
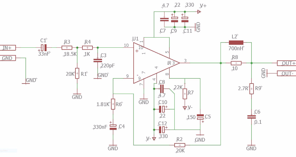
Sur le In+ une résistance en série avant ou après C1 et C2 pour faire volume et adapter le niveau. R2 = 1K comme toi![]()
L1, vois pas son rôle,
traduit d'ici.pour L2 tu prend du fil émaillé de récup, un foret de 5mm par exemple, une dizaine de spires dessus et tu as une belle self. Oui comme j'avais vu sur DIYaudio 5 posts plus haut mais mon multimètre ne mesure pas les µH. Et puis il paraît que ça rayonne pas mal ? Self ferrite ?Le réseau Zobel
Pour lutter contre le changement de phase provoquée par le circuit résonnant Lout, Cload, un réseau de compensation est ajouté. Deux types de réseaux sont couramment utilisés: une combinaison en série RC à partir de la sortie de l' amplificateur à la masse et une combinaison en parallèle RC en série avec la sortie. Le schéma résultant est illustré ci - dessous. Les valeurs utilisées sont celles indiquées dans la fiche de données LM3886
R21 et R22 me semblent inutiles vu les LED qui ont une résistance série un peu faible. C'est fait comme ça chez Chipamp même si c'est pas LA référence, et surtout rien qui prouve un avantage...
R27 et 28, comprend pas. Ca je ne retrouve plus où j'ai vu ça, en gros c'est pour isoler les 2 plans de masse + et -, je sais pas si je le garde. Ca risque de compliquer...![]()
8 diodes, avoir sais pas si c'est pertinent alors que réalisable avec 4 diodes. On retrouve souvent cette façon de faire quand il y a deux secondaires séparés. Ca je pense laisser comme ça, jusqu'au routage au moins. J'aviserai ce qui est trop galère à implanter![]()
Un ampli LM3886 de plus
Re: Un ampli LM3886 de plus
Re: Un ampli LM3886 de plus
Manudrz, L1 c'est l'inductance de la piste saisie dans le simulateur, c'est pas un composant
Le grand dada de neurochrome c'est de dire que le pcb est un composant du schéma, donc il intègre les valeurs électriques des pistes dans sa moulinettes. Pour le piger il suffit de regarder les valeurs en jeu : 10nH.
Le grand dada de neurochrome c'est de dire que le pcb est un composant du schéma, donc il intègre les valeurs électriques des pistes dans sa moulinettes. Pour le piger il suffit de regarder les valeurs en jeu : 10nH.
Re: Un ampli LM3886 de plus
Ca paraissait tout petit aussi, ça m'arrange 
Par contre j'avais capté que Rload c'est le HP!

Par contre j'avais capté que Rload c'est le HP!
- thierryvalk
- Administrateur du site
- Messages : 3800
- Enregistré le : jeu. 9 juil. 2015 20:08
- Localisation : Belgique
Re: Un ampli LM3886 de plus
Pour la self, sa valeur n'a pas grande importance. Rayonner oui, peut-être, mais il n'y a rien a rayonner.

A mon avis, tu pourrais diminuer R4 pour avoir le gain minimum permis (11 de mémoire).
Ca risque surtout de ne pas fonctionner....Ca je ne retrouve plus où j'ai vu ça, en gros c'est pour isoler les 2 plans de masse + et -, je sais pas si je le garde. Ca risque de compliquer...
Oui mais moi j'ai rajouté R3 pour adapter le niveau d'entrée.R2 = 1K comme toi

A mon avis, tu pourrais diminuer R4 pour avoir le gain minimum permis (11 de mémoire).
Re: Un ampli LM3886 de plus
Oui j'ai abandonné l'idée bancale du double plan de masse + et -. J'ai pas retrouvé ma source surtout, alors bon hein
Il faut que je reprenne les formules pour calculer le niveau d'entrée et le gain. Par contre ta R3 n'a pas de valeur sur ton schéma, t'en as mis une ou pas du coup ?
T'as donc bien 1K en série et 22K en parallèle dans ton montage final?
Diminuer le gain pourquoi pas, mais j'avais cru lire sur DIYaudio qu'il ne fallait pas trop descendre en dessous de 13/14. Je vais fouiner, mais dernier jour de vacances là...
Il faut que je reprenne les formules pour calculer le niveau d'entrée et le gain. Par contre ta R3 n'a pas de valeur sur ton schéma, t'en as mis une ou pas du coup ?
T'as donc bien 1K en série et 22K en parallèle dans ton montage final?
Diminuer le gain pourquoi pas, mais j'avais cru lire sur DIYaudio qu'il ne fallait pas trop descendre en dessous de 13/14. Je vais fouiner, mais dernier jour de vacances là...

- thierryvalk
- Administrateur du site
- Messages : 3800
- Enregistré le : jeu. 9 juil. 2015 20:08
- Localisation : Belgique
Re: Un ampli LM3886 de plus
oui, R3 et R1 forment un diviseur de tension comme un pot de volume.Par contre ta R3 n'a pas de valeur sur ton schéma, t'en as mis une ou pas du coup ?
R4 avec C3 forment un filtre pour d'éventuelles HF récupérées sur le câble RCA.
Re: Un ampli LM3886 de plus
Bon, j'ai repris tout ça. Pas super intuitif à faire quand on n'a pas trop l'habitude, surtout avec la semaine de reprise dans les papattes
Alors donc, tweeters 92dB 6Ω 10W nominal 30W max
Transfos 30VA 2 X 15Vac
Puissance souhaitée = 20W (coupé la poire en 2...)
Vopeak = 15,5Vrms
Iopeak = 2,6A
Vinrms = 0,912Vrms
gain = 12
J'ai quelques doutes sur le voltage d'alim, ils disent de prendre pas mal de marge dans le datasheet. 4V de dropout et encore un peu de marge (unload reg.), j'ai peur d'être un peu juste.
Sinon je dois pas être loin de la vérité, du coup il me faut des bons C1 et C4 (33nF et 330nF) films c'est le mieux ? Il y a des MKT/P 18** Vishay chez Mouser mais c'est gros... Ou des COG en CMS ça va aussi ?
Alors donc, tweeters 92dB 6Ω 10W nominal 30W max
Transfos 30VA 2 X 15Vac
Puissance souhaitée = 20W (coupé la poire en 2...)
Vopeak = 15,5Vrms
Iopeak = 2,6A
Vinrms = 0,912Vrms
gain = 12
J'ai quelques doutes sur le voltage d'alim, ils disent de prendre pas mal de marge dans le datasheet. 4V de dropout et encore un peu de marge (unload reg.), j'ai peur d'être un peu juste.
Sinon je dois pas être loin de la vérité, du coup il me faut des bons C1 et C4 (33nF et 330nF) films c'est le mieux ? Il y a des MKT/P 18** Vishay chez Mouser mais c'est gros... Ou des COG en CMS ça va aussi ?

Re: Un ampli LM3886 de plus
Salut
C'est toujours un peu difficile de refaire des amplis qui existent dans le commerce.
Tu peux demander à Maxidcx s'il lui reste des cartes ou alors voir sur la bay, des amplis à base de LM tout cablé .
C'est mon avis perso
Dans mon salon, j'ai des amplis a base de LM acheté sur la bay , pour les médium et les tweeter
C'est toujours un peu difficile de refaire des amplis qui existent dans le commerce.
Tu peux demander à Maxidcx s'il lui reste des cartes ou alors voir sur la bay, des amplis à base de LM tout cablé .
C'est mon avis perso
Dans mon salon, j'ai des amplis a base de LM acheté sur la bay , pour les médium et les tweeter
Re: Un ampli LM3886 de plus
J'y ai pensé crois-moi, acheter des PCB tout-faits et changer/ajuster les composants. Ce serait plus simple c'est sûr, sauf que j'ai une contrainte supplémentaire de taille, ben c'est la taille justement...
Mr Maxidcx essaie de m'aider à côté sur HCFR, du coup il me rassure mon schéma n'est pas trop pourri, quelques petites modifs certainement!
Je me dis que ça servira peut-être à d'autres, qu'une fois le routage fait je laisserais de toute façon les fichiers disponibles à tout un chacun et que ce sera facilement ajustable et accessible à d'autres gugusses pas trop calés comme moi.
Enfin j'en sais rien, je suis pas rendu là, il va rester l'épreuve du routage de toute façon. Comme une impression que c'est fini la grande époque du DIY, même à côté... Peut-être que je demande toujours de l'aide, et que je n'ai pas grand chose à proposer en "échange"...
Bref, j'ai décidé de ne plus poster ici, trop "pointu" pour moi... Bye
Mr Maxidcx essaie de m'aider à côté sur HCFR, du coup il me rassure mon schéma n'est pas trop pourri, quelques petites modifs certainement!
Je me dis que ça servira peut-être à d'autres, qu'une fois le routage fait je laisserais de toute façon les fichiers disponibles à tout un chacun et que ce sera facilement ajustable et accessible à d'autres gugusses pas trop calés comme moi.
Enfin j'en sais rien, je suis pas rendu là, il va rester l'épreuve du routage de toute façon. Comme une impression que c'est fini la grande époque du DIY, même à côté... Peut-être que je demande toujours de l'aide, et que je n'ai pas grand chose à proposer en "échange"...
Bref, j'ai décidé de ne plus poster ici, trop "pointu" pour moi... Bye
- thierryvalk
- Administrateur du site
- Messages : 3800
- Enregistré le : jeu. 9 juil. 2015 20:08
- Localisation : Belgique
Re: Un ampli LM3886 de plus
Comprend pas trop.
Si c'est ta question sur les capas, je dirais que c'est pas mon truc et ne sais te conseiller. Il y a un sujet sur les capas avec des liens vers des documentations de constructeurs.
Un forum c'est juste un endroit de discutions sur un thème, sans la moindre obligation.
On est très peu d'actifs sur ce forum donc peu de réponses.
Si c'est ta question sur les capas, je dirais que c'est pas mon truc et ne sais te conseiller. Il y a un sujet sur les capas avec des liens vers des documentations de constructeurs.
Un forum c'est juste un endroit de discutions sur un thème, sans la moindre obligation.
On est très peu d'actifs sur ce forum donc peu de réponses.
Re: Un ampli LM3886 de plus
Manu sur le lm3886 tu suis la note d'application pour le réseau en entrée neurochrome pour le filtre de sortie et le routage de la masse et ça marchera.
Re: Un ampli LM3886 de plus
J'ai laissé de coté le LM3886 pour un LPUHP à base d'AOP de course 
Désolé Thierry de t'avoir embêté...

Désolé Thierry de t'avoir embêté...
Re: Un ampli LM3886 de plus
Un lien qui doit sûrement être connu mais qu'on voit peu passer, en complément de Neurochrome
A COMPLETE GUIDE TO DESIGN AND BUILD A HI-FI LM3886 AMPLIFIER
A noter les 5 masses séparées sur l'alim (à la Jipihorn)
Edit: Ouais bon pour avoir un peu plus creusé, le bon côté c'est qu'il donne pas mal d'explications claires, plus claires et accessibles qu'ailleurs en tout cas. Le mauvais côté c'est qu'il prend des initiatives sur les valeurs de certains composants, sans prendre la phase en compte à aucun moment et ne réalise aucune mesure non plus... Ca reste tout de même intéressant à lire.
A COMPLETE GUIDE TO DESIGN AND BUILD A HI-FI LM3886 AMPLIFIER
A noter les 5 masses séparées sur l'alim (à la Jipihorn)
Edit: Ouais bon pour avoir un peu plus creusé, le bon côté c'est qu'il donne pas mal d'explications claires, plus claires et accessibles qu'ailleurs en tout cas. Le mauvais côté c'est qu'il prend des initiatives sur les valeurs de certains composants, sans prendre la phase en compte à aucun moment et ne réalise aucune mesure non plus... Ca reste tout de même intéressant à lire.
Retourner vers « DSPiy général »
Qui est en ligne
Utilisateurs parcourant ce forum : Aucun utilisateur enregistré et 6 invités