Sorties Symétriques niveau pro pour le DSPiy
Re: Sorties Symétriques niveau pro pour le DSPiy
Voila ou j'en suis
manque les perçages, je me demandais s'il faut mettre le PC à la terre via un perçage cuivré..
manque les perçages, je me demandais s'il faut mettre le PC à la terre via un perçage cuivré..
- Fichiers joints
-
- SYM OUT V5 DESSUS.pdf
- (62.41 Kio) Téléchargé 1163 fois
-
- SYM OUT V5 DESSOUS.pdf
- (41.96 Kio) Téléchargé 1201 fois
- alka
- Administrateur du site
- Messages : 3099
- Enregistré le : mer. 15 juil. 2015 15:18
- Localisation : 92
- Contact :
Re: Sorties Symétriques niveau pro pour le DSPiy
tu gardes l'idée de faire un graaand pcb qui flotte en l'air 
tu pourrais redonner ton schéma actuel. J'ai un doute sur les résistances RSn.

tu pourrais redonner ton schéma actuel. J'ai un doute sur les résistances RSn.
Re: Sorties Symétriques niveau pro pour le DSPiy
Bin c'est que je suis plutôt BE structure dans le batiment.
Quand je vois des bidules de 2mm espacés de 2mm ça me fait un peu peur
Il y a moyen de déplacer des composants avec genre une selection multi-layer sur kicad ?
Le schéma en PDF
Concernant les résistances :
https://www.dspiy.be/forum/viewtopic.php?p=10514#p10514
Quand je vois des bidules de 2mm espacés de 2mm ça me fait un peu peur
Il y a moyen de déplacer des composants avec genre une selection multi-layer sur kicad ?
Le schéma en PDF
Concernant les résistances :
https://www.dspiy.be/forum/viewtopic.php?p=10514#p10514
Zin = =RG1/(1-(K/(2*(1+K))))
Pour K = 2
RG1 = Zin (1-(2/6))
RG1 = 5*(1-(2/6)) = 3333 K
Avec RG1 = 3900k ; Rf1 = 8200k
=> gain K = (RS+RG1)/Rf1 = (150+3900)/8200 = 2.14
=> Zin = 3900/(1-(2.14/(2*(1+2.14)))) = 5k9
J'ajoute une résistance série à RG2 de 150 ohms et c'est symétrique (à la tolérance près)
- Fichiers joints
-
- Schéma SYM OUT V5.pdf
- (53.67 Kio) Téléchargé 1218 fois
- thierryvalk
- Administrateur du site
- Messages : 3800
- Enregistré le : jeu. 9 juil. 2015 20:08
- Localisation : Belgique
Re: Sorties Symétriques niveau pro pour le DSPiy
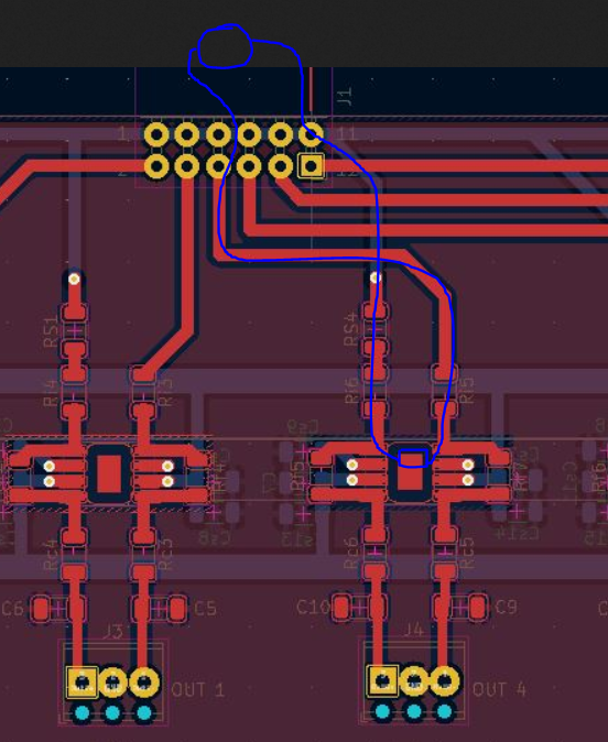
On n'avait parlé de "symétrie" ?
Cela ne vaut pas que pour les composants, pour les pistes aussi.
Il faut que chaque piste + suive le même chemin que son homologue 0V_DSP.
Et c'est bien le principe du symétrique : s'il y a une perturbation sur une piste, elle sera identique sur son homologue et donc au final sera annulée.
J'en profite pour montrer le second intérêt d'avoir un OV_DSP différent du 0V de la carte.
j'ai juste en bleu, câblé le 0V de l'alimentation vers les cartes:
En rajoutant les liaisons 0V via les PCB on voit la belle boucle:
Vu que l'on ait en symétrique sur la carte SYM_OUT, le 0V n'est pas vraiment utilisé pour le signal et donc l'on peut couper la boucle:
En fait c'est un peu comme l'histoire de la Pin1.
Et si l'on veut faire les choses bien, on pourrait rajouter une résistance de 100 ohm + capa de 100nF comme expliqué en 4.5 de la doc Hypex.
Cela ne vaut pas que pour les composants, pour les pistes aussi.
Il faut que chaque piste + suive le même chemin que son homologue 0V_DSP.
Et c'est bien le principe du symétrique : s'il y a une perturbation sur une piste, elle sera identique sur son homologue et donc au final sera annulée.
J'en profite pour montrer le second intérêt d'avoir un OV_DSP différent du 0V de la carte.
j'ai juste en bleu, câblé le 0V de l'alimentation vers les cartes:
En rajoutant les liaisons 0V via les PCB on voit la belle boucle:
Vu que l'on ait en symétrique sur la carte SYM_OUT, le 0V n'est pas vraiment utilisé pour le signal et donc l'on peut couper la boucle:
En fait c'est un peu comme l'histoire de la Pin1.
Et si l'on veut faire les choses bien, on pourrait rajouter une résistance de 100 ohm + capa de 100nF comme expliqué en 4.5 de la doc Hypex.
Re: Sorties Symétriques niveau pro pour le DSPiy
Comprend pô
j'ai :
* +/-15 V
* 0V_Alim (Gnd)
* 0V_DSP
* 1+, 2+, 3+ venant du DSP
* OUT +
* OUT -
Dun point de vue routage c'est difficile d'accéder individuellement au PIN 0V_DSP du connecteur 02x06. On est en bord de carte
Je ne vois pas ou il y a symétrie entre 0V_DSP et le signal +
Sur les sorties de la carte sym, oui
->
içi le GND correspond au 0V_Alim. C'est la l'erreur ?
Mais sur les entrées de la carte sym (liaison avec le DSP) ???
içi le 0 c'est le 0V_DSP
Seulement au niveau du DSPiy, le 0V_Alim et le 0V_DSP se rencontre
Sur ton troisième schéma tu coupes la liaison entre DSP et SYM OUT de 0V_Alim
Mais au niveau du DSP, 0V_DSP = 0V_Alim non ?
La, honnêtement, je comprends rien
j'ai :
* +/-15 V
* 0V_Alim (Gnd)
* 0V_DSP
* 1+, 2+, 3+ venant du DSP
* OUT +
* OUT -
Dun point de vue routage c'est difficile d'accéder individuellement au PIN 0V_DSP du connecteur 02x06. On est en bord de carte
Je ne vois pas ou il y a symétrie entre 0V_DSP et le signal +
Sur les sorties de la carte sym, oui
->
içi le GND correspond au 0V_Alim. C'est la l'erreur ?
Mais sur les entrées de la carte sym (liaison avec le DSP) ???
içi le 0 c'est le 0V_DSP
Seulement au niveau du DSPiy, le 0V_Alim et le 0V_DSP se rencontre
Sur ton troisième schéma tu coupes la liaison entre DSP et SYM OUT de 0V_Alim
Mais au niveau du DSP, 0V_DSP = 0V_Alim non ?
La, honnêtement, je comprends rien

- alka
- Administrateur du site
- Messages : 3099
- Enregistré le : mer. 15 juil. 2015 15:18
- Localisation : 92
- Contact :
Re: Sorties Symétriques niveau pro pour le DSPiy
Bienvenue dans le monde du "grounding" et des boucles de masse
Et encore, Thierry n'a pas dessiné le 0V de l'ampli qui arrive par les XLR, ni le chassis, ni la terre.
Disons que c'est pas parce que il est écrit 0V sur le schéma avec des connexions, qu'il y a vraiment 0V à toutes les fréquences.
Merci pour le schéma et désolé pour le rembobinage sur RS.
En général on ne s'occupe pas de RS qui est la résistance interne de la source sur le schéma de TI. Elle "débalance" un peu mais elle est censée être négligeable : du genre moins de 50ohm vs plus de 5000 en général. C'est si faible que c'est dans les tolérances (1% de 5000 = 50)
Dans ton cas, comme c'est spécifique pour le DSPiy et que l'impédance de sortie du DSPiy est un peu élevée versus l'impédance d'entrée de ton circuit, pourquoi pas ne pas en tenir compte.
Je n'en avais pas tenu compte sur mon circuit avec un simple DRV134 et ça ne se voyait absolument pas. C'est vrai que l'impédance d'entrée du DRV est plus élevée.
Et encore, Thierry n'a pas dessiné le 0V de l'ampli qui arrive par les XLR, ni le chassis, ni la terre.
Disons que c'est pas parce que il est écrit 0V sur le schéma avec des connexions, qu'il y a vraiment 0V à toutes les fréquences.
Merci pour le schéma et désolé pour le rembobinage sur RS.
En général on ne s'occupe pas de RS qui est la résistance interne de la source sur le schéma de TI. Elle "débalance" un peu mais elle est censée être négligeable : du genre moins de 50ohm vs plus de 5000 en général. C'est si faible que c'est dans les tolérances (1% de 5000 = 50)
Dans ton cas, comme c'est spécifique pour le DSPiy et que l'impédance de sortie du DSPiy est un peu élevée versus l'impédance d'entrée de ton circuit, pourquoi pas ne pas en tenir compte.
Je n'en avais pas tenu compte sur mon circuit avec un simple DRV134 et ça ne se voyait absolument pas. C'est vrai que l'impédance d'entrée du DRV est plus élevée.
- alka
- Administrateur du site
- Messages : 3099
- Enregistré le : mer. 15 juil. 2015 15:18
- Localisation : 92
- Contact :
Re: Sorties Symétriques niveau pro pour le DSPiy
en parlant de bord de carte, je trouve ton connecteur de branchement au DSPiy trop proche du bord et les trous aussi proches du bord fragilisent.
Le connecteur a une certaine épaisseur. C'est inutile de le rapprocher trop du bord.
Le connecteur a une certaine épaisseur. C'est inutile de le rapprocher trop du bord.
- alka
- Administrateur du site
- Messages : 3099
- Enregistré le : mer. 15 juil. 2015 15:18
- Localisation : 92
- Contact :
Re: Sorties Symétriques niveau pro pour le DSPiy
je reviens quand même à l'impédance d'entrée. Les résistances autour du LME ont été calculées pour le bon gain et une impédance d'entrée supérieure au mini exigé par le dac. Avec les valeurs retenues, tu arrives a 5K7ohms, cad a peine au dessus du mini de 5K du DAC.
Pourquoi ne pas viser impédance d'entrée >15K ? les DACs du DSPiy n'en seront que plus heureux et ça ne changera rien à la sensibilité au bruit.
Pourquoi ne pas viser impédance d'entrée >15K ? les DACs du DSPiy n'en seront que plus heureux et ça ne changera rien à la sensibilité au bruit.
- thierryvalk
- Administrateur du site
- Messages : 3800
- Enregistré le : jeu. 9 juil. 2015 20:08
- Localisation : Belgique
Re: Sorties Symétriques niveau pro pour le DSPiy
Va exploser notre GoodNoize.
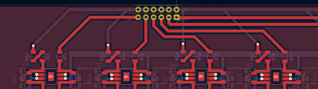
Routage :
Il faut toujours voir le courant, même s'il est extrêmement faible, il suit un chemin.
Voici chez toi pour Out4 (je ne parle même pas du OUT5 et suivants qui se partagent des pistes ...)
Voici un exemple de paires :
Routage :
Dun point de vue routage c'est difficile d'accéder individuellement au PIN 0V_DSP du connecteur 02x06. On est en bord de carte
Je ne vois pas ou il y a symétrie entre 0V_DSP et le signal +
Il faut toujours voir le courant, même s'il est extrêmement faible, il suit un chemin.
Voici chez toi pour Out4 (je ne parle même pas du OUT5 et suivants qui se partagent des pistes ...)
Voici un exemple de paires :
Re: Sorties Symétriques niveau pro pour le DSPiy
Mais c'est de la triche, tu passes entre deux trous !
Bon alors cette fois mes pistes sont trop large, ou alors les pastilles autour des trous trop grosses. Mais il y a un truc

- thierryvalk
- Administrateur du site
- Messages : 3800
- Enregistré le : jeu. 9 juil. 2015 20:08
- Localisation : Belgique
Re: Sorties Symétriques niveau pro pour le DSPiy
Les deux.
J'ai réduit la largeur des pastilles et réduit la largeur de la piste juste pour passer entre deux pastilles.
J'ai réduit la largeur des pastilles et réduit la largeur de la piste juste pour passer entre deux pastilles.
- alka
- Administrateur du site
- Messages : 3099
- Enregistré le : mer. 15 juil. 2015 15:18
- Localisation : 92
- Contact :
Re: Sorties Symétriques niveau pro pour le DSPiy
pendant que Thierry écrivait...
Pour la boucle de masse que signale Thierry et mon expérience sur le circuit de symétrisation :
Dans mon cas, c'est l'alim du DSPiy qui servait a alimenter la carte. Donc même situation que ici, le 0V_alim et 0V_signal communs au départ avec le DSPiy.
Mon convertisseur est isolé, donc le 0V_carte_Sym était isolé par rapport au 0V_alim_dspiy (et au 0V_signal puisque ces deux derniers sont connectés). Mon plan de masse carte sym était relié au 0V_carte_sym.
La connexion entre 0V_carte_sym et 0V_signal se faisait uniquement sur la carte sym, ie pas de boucle, exactement comme le dessin de Thierry.
J'avais laissé sur le pcb la possibilité de connecter les 0V_alim par une résistance a mettre ou pas. J'avais mesuré avec une R de 0hm et sans, ie avec boucle de masse et sans. Dans mon cas, pas de différence. La boucle de masse était sans conséquence. Au final j'ai laissé séparé.
Je n'avais pas du tout respecté la beauté des liaisons signal/0v (parallèle pas symétriques
) comme dessine Thierry dans les posts précédents : tous mes 0V_signal étaient ensemble (comme sur le DSPiy). Aucun passage de piste entre les pastilles du connecteur.
Que penser de faire un mini plan de masse 0V_signal, qui prend toutes les pins 0V_signal du connecteur au DSPiy.
Un grand plan de masse connecté au 0V_alim. Plan de masse qui est utilisé partout comme 0V de référence sur le pcb.
Prévoir une connexion unique entre ces deux plans de masse par une R0 et une C0 qui seront montées ou pas selon qu'il y a du bruit ou pas ? (quitte a ce que R0=0hm au besoin)
Pour la boucle de masse que signale Thierry et mon expérience sur le circuit de symétrisation :
Dans mon cas, c'est l'alim du DSPiy qui servait a alimenter la carte. Donc même situation que ici, le 0V_alim et 0V_signal communs au départ avec le DSPiy.
Mon convertisseur est isolé, donc le 0V_carte_Sym était isolé par rapport au 0V_alim_dspiy (et au 0V_signal puisque ces deux derniers sont connectés). Mon plan de masse carte sym était relié au 0V_carte_sym.
La connexion entre 0V_carte_sym et 0V_signal se faisait uniquement sur la carte sym, ie pas de boucle, exactement comme le dessin de Thierry.
J'avais laissé sur le pcb la possibilité de connecter les 0V_alim par une résistance a mettre ou pas. J'avais mesuré avec une R de 0hm et sans, ie avec boucle de masse et sans. Dans mon cas, pas de différence. La boucle de masse était sans conséquence. Au final j'ai laissé séparé.
Je n'avais pas du tout respecté la beauté des liaisons signal/0v (parallèle pas symétriques
) comme dessine Thierry dans les posts précédents : tous mes 0V_signal étaient ensemble (comme sur le DSPiy). Aucun passage de piste entre les pastilles du connecteur.Que penser de faire un mini plan de masse 0V_signal, qui prend toutes les pins 0V_signal du connecteur au DSPiy.
Un grand plan de masse connecté au 0V_alim. Plan de masse qui est utilisé partout comme 0V de référence sur le pcb.
Prévoir une connexion unique entre ces deux plans de masse par une R0 et une C0 qui seront montées ou pas selon qu'il y a du bruit ou pas ? (quitte a ce que R0=0hm au besoin)
Re: Sorties Symétriques niveau pro pour le DSPiy
alka a écrit : Elle "débalance" un peu mais elle est censée être négligeable : du genre moins de 50ohm vs plus de 5000 en général.
Ah oui je n'avais pas vu la chose comme ça.
Pourquoi ne pas viser impédance d'entrée >15K
Parce qu'il me manque encore pas mal de notion M'sieur
Disons que je me lance la dedans sans avoir les fondamentaux. Fonctionnement d'un DAC, pourquoi faut une impédance élevée etc..
D'où le fait que j'ai pas cherché plus loin. C'est supérieur ? => OK
Allez plus que 5 versions et je suis à la dixième

- thierryvalk
- Administrateur du site
- Messages : 3800
- Enregistré le : jeu. 9 juil. 2015 20:08
- Localisation : Belgique
Re: Sorties Symétriques niveau pro pour le DSPiy
Pour cette Pin 1 des XLR.
La doc de Hypex dit que l'AES a dit qu'il faut la connecter au boitier.
Boitier qui est à la terre tout comme celui des amplis.
On peut dire que l'on a une cage de Faraday qui englobe ainsi Ampli et DSpiy et c'est fort bien.
Reste à voir ce que l'on fait du (des) 0V des différentes cartes.
Une solution consiste à brancher le 0V au niveau de l'alimentation au boitier.
Une autre solution serait de brancher les 0V à différents endroits au boitier mais via un condensateur de faible valeur.
C'est bien pour la HF et ne perturbe pas les signaux audio.
Reste qu'en DC l'on serait isolé du boitier, pour cela une résistance entre le 0V de l'alim et le boitier permet d'avoir le même potentiel tout en limitant un éventuel courant.
Je vois des connecteurs à 3 contacts pour aller aux XLR. Le 0V est donc de trop sauf à vouloir utiliser du câble blindé mais qui ne serait connecté que du coté carte et non coté XLR.
Les 2 petites capas devraient idéalement être à proximité des XLR et connectée à la Pin 1 et non au 0V. Mais c'est pas bien grave.
La doc de Hypex dit que l'AES a dit qu'il faut la connecter au boitier.
Boitier qui est à la terre tout comme celui des amplis.
On peut dire que l'on a une cage de Faraday qui englobe ainsi Ampli et DSpiy et c'est fort bien.
Reste à voir ce que l'on fait du (des) 0V des différentes cartes.
Une solution consiste à brancher le 0V au niveau de l'alimentation au boitier.
Une autre solution serait de brancher les 0V à différents endroits au boitier mais via un condensateur de faible valeur.
C'est bien pour la HF et ne perturbe pas les signaux audio.
Reste qu'en DC l'on serait isolé du boitier, pour cela une résistance entre le 0V de l'alim et le boitier permet d'avoir le même potentiel tout en limitant un éventuel courant.
Je vois des connecteurs à 3 contacts pour aller aux XLR. Le 0V est donc de trop sauf à vouloir utiliser du câble blindé mais qui ne serait connecté que du coté carte et non coté XLR.
Les 2 petites capas devraient idéalement être à proximité des XLR et connectée à la Pin 1 et non au 0V. Mais c'est pas bien grave.
- thierryvalk
- Administrateur du site
- Messages : 3800
- Enregistré le : jeu. 9 juil. 2015 20:08
- Localisation : Belgique
Re: Sorties Symétriques niveau pro pour le DSPiy
Je n'avais pas du tout respecté la beauté des liaisons signal/0v (parallèle pas symétriques) comme dessine Thierry dans les posts précédents : tous mes 0V_signal étaient ensemble (comme sur le DSPiy). Aucun passage de piste entre les pastilles du connecteur.
Que penser de faire un mini plan de masse 0V_signal, qui prend toutes les pins 0V_signal du connecteur au DSPiy.
Chez toi pas d'entrée symétrique sur tes drivers, donc solution du plan de masse.
Mais aussi pas de gain sauf celui de la symétrisation, une amplification amplifie aussi le bruit.
C'est en effet une bonne idée de faire un mini plan de masse autour du connecteur.
- thierryvalk
- Administrateur du site
- Messages : 3800
- Enregistré le : jeu. 9 juil. 2015 20:08
- Localisation : Belgique
Re: Sorties Symétriques niveau pro pour le DSPiy
Allez plus que 5 versions et je suis à la dixième
C'est Alain qui a dit 10.

- alka
- Administrateur du site
- Messages : 3099
- Enregistré le : mer. 15 juil. 2015 15:18
- Localisation : 92
- Contact :
Re: Sorties Symétriques niveau pro pour le DSPiy
et il m'arrive de me tromper (souvent)thierryvalk a écrit :Allez plus que 5 versions et je suis à la dixième
C'est Alain qui a dit 10.![]()
Chez toi pas d'entrée symétrique sur tes drivers, donc solution du plan de masse.
c'était comme ici : entrée asymétrique (single-ended) depuis le DSPiy et sortie symétrique. OK pour le gain ajouté, mais c'est pas non plus énorme. Mon idée c'est d'en faire assez pour être bien sans en faire trop pour ne pas se compliquer inutilement la vie. Un jour quelqu'un m'a dit "fais comme moi, mets ton intelligence au service de ta paresse"

- thierryvalk
- Administrateur du site
- Messages : 3800
- Enregistré le : jeu. 9 juil. 2015 20:08
- Localisation : Belgique
Re: Sorties Symétriques niveau pro pour le DSPiy
non, non, c'est pas comme ici.
Le THAT1646 a une entrée asymétrique contrairement au LME.
On profite donc de cette entrée pour aller chercher le "0V" au plus proche de la sortie asymétrique.
Et ce n'est pas forcément plus compliqué, car toi aussi tu as du GND qui suit chaque ligne de signal.
Juste que chez toi c'est un plan de masse qui fait la fonction.
Le THAT1646 a une entrée asymétrique contrairement au LME.
On profite donc de cette entrée pour aller chercher le "0V" au plus proche de la sortie asymétrique.
Et ce n'est pas forcément plus compliqué, car toi aussi tu as du GND qui suit chaque ligne de signal.
Juste que chez toi c'est un plan de masse qui fait la fonction.
Retourner vers « DSPiy général »
Qui est en ligne
Utilisateurs parcourant ce forum : Aucun utilisateur enregistré et 8 invités