le bar du forum

Discutions générales sur le DSPiy et tout ce qui s'y rattache
GoodNoize
Messages : 908
Enregistré le : mar. 27 nov. 2018 17:18
Localisation : Jura

Re: le bar du forum

Messagepar GoodNoize » mar. 30 juil. 2019 10:55

Beau boulot Alka :super:
Bien pratique pour retrouver l'ensemble des infos essentielles réparties dans le forum.

----
Pour info, j'ai câblé mon petit montage pour mon enceinte bluetooth et il m'arrive un truc bizarre.

Tout fonctionne sauf que lorsque que je branche le jack signal sur l'ampli, la carte bluetooth coupe. Reste allumée mais coupe le bluetooth (téléphone déconnecté et périphérique invisible) Mise en défaut visiblement, les LED changent de couleur et clignote bizarre
Cela fonctionnait lorsque que j'ai connecté la carte bluetooth et l'ampli en jack/jack.

Jean Quette sur la doc : https://www.tinyosshop.com/index.php?ro ... uct_id=875
L'erreur serait là : http://www.tinyosshop.com/image/data/Au ... lus-06.jpg
Je me suis connecté sur les sorties symétriques, et la carte n'aime pas que je ponte les deux masses. (c'est pourtant ce que je vais faire sur mon ampli il me semble)
J'ai soudé les fils sur les PIN sorties analogiques Spk LP,LN,RP,RN,et de l'autre côté sur le Jacques stéréo en pontant les masses signal
Seulement sur ce schéma en "single ended": http://www.tinyosshop.com/image/data/Au ... lus-05.jpg
Il n'y a pas de masse signal ? C'est pas bizarre ça ?

Avatar de l’utilisateur
thierryvalk
Administrateur du site
Messages : 3798
Enregistré le : jeu. 9 juil. 2015 20:08
Localisation : Belgique

Re: le bar du forum

Messagepar thierryvalk » mar. 30 juil. 2019 11:33

Si je comprend bien tu as ponté LN et RN ?
On ne peut pas. Je pense que les schémas n’indiquent pas les masses qui sont communes à la carte et ampli. (Ni avec le casque d’ailleurs).

GoodNoize
Messages : 908
Enregistré le : mar. 27 nov. 2018 17:18
Localisation : Jura

Re: le bar du forum

Messagepar GoodNoize » mar. 30 juil. 2019 11:38

Oui c’est ça, j’ai ponté Rn et Ln.
Bah mince, persuadé que la doc hypex dis cela. Je vais contrôlé

GoodNoize
Messages : 908
Enregistré le : mar. 27 nov. 2018 17:18
Localisation : Jura

Re: le bar du forum

Messagepar GoodNoize » mar. 30 juil. 2019 12:35

Je me suis bien mélangé les pinceaux
https://www.hypex.nl/img/upload/doc/an_ ... wiring.pdf
:gene:

androuski
Messages : 983
Enregistré le : ven. 10 juil. 2015 12:48

Re: le bar du forum

Messagepar androuski » sam. 3 août 2019 11:36

Hello,
ben décidément c'est pas ma veine, après mes déboires avec l'USB audio mon DSPiy vient de se mettre en carafe en m'affichant I2C ERROR
J'ai monté ma carte sym dessus, tout fonctionnait bien avec l'entrée analogique 1 et l'Ucd180OEM, puis j'ai coupé l'ampli pour flasher un nouveau preset sous V5 et quand j'ai voulu reprendre les écoutes rien, j'ai vu le message I2C ERROR seulement à ce moment là. C'est grave doc ?

Avatar de l’utilisateur
thierryvalk
Administrateur du site
Messages : 3798
Enregistré le : jeu. 9 juil. 2015 20:08
Localisation : Belgique

Re: le bar du forum

Messagepar thierryvalk » sam. 3 août 2019 12:04

Sans doute un problème lors du flashage du preset.
Il faut l'effacer, couper et rallumer.

androuski
Messages : 983
Enregistré le : ven. 10 juil. 2015 12:48

Re: le bar du forum

Messagepar androuski » sam. 3 août 2019 12:14

L'affichage se fait sur tous les preset y compris sur ceux que je n'ai pas modifiés. J'ai effacé tous les preset, reflashé : toujours I2C ERROR.
L'écran a flippé bot --> top tout seul, je n'arrive pas à le retourner.
Je vais tenter de repasser par une appli de base.

androuski
Messages : 983
Enregistré le : ven. 10 juil. 2015 12:48

Re: le bar du forum

Messagepar androuski » sam. 3 août 2019 12:17

Ca ne marche pas non plus en repassant par une appli de base.
Quand je suis en écran top il me manque le I de I2C et le A de Analogue, mais le sens ne s'inverse pas.
Je tente de reflasher le firmware ? Je précise que je n'ai rien dans le journal d'erreurs.

Avatar de l’utilisateur
thierryvalk
Administrateur du site
Messages : 3798
Enregistré le : jeu. 9 juil. 2015 20:08
Localisation : Belgique

Re: le bar du forum

Messagepar thierryvalk » sam. 3 août 2019 12:23

Il faut tout effacer, tout débrancher puis seulement rebrancher.

androuski
Messages : 983
Enregistré le : ven. 10 juil. 2015 12:48

Re: le bar du forum

Messagepar androuski » sam. 3 août 2019 12:33

Yop :super:
Tout est rentré dans l'ordre, merci Thierry.

Avatar de l’utilisateur
thierryvalk
Administrateur du site
Messages : 3798
Enregistré le : jeu. 9 juil. 2015 20:08
Localisation : Belgique

Re: le bar du forum

Messagepar thierryvalk » sam. 3 août 2019 12:37

Il se peut que tu ais trop joué avec une appli en RAM et créé un bug pour le DSP qui a planté.

androuski
Messages : 983
Enregistré le : ven. 10 juil. 2015 12:48

Re: le bar du forum

Messagepar androuski » sam. 3 août 2019 12:51

Je reste pas en RAM en général parce que je passe en USB par ma carte son ESI puis de là en analogique sur le DSPiy.
Mais bon, je me me rappellerai que standby et débrancher le secteur c'est pas la même chose pour le DSPiy après un effaçage ;)

androuski
Messages : 983
Enregistré le : ven. 10 juil. 2015 12:48

Re: le bar du forum

Messagepar androuski » sam. 3 août 2019 15:58

Au passage je suis bien content de voir que montage carte sym fonctionne, ainsi que mon montage Ucd180OEM à base de torique...

Avatar de l’utilisateur
manudrz
Messages : 640
Enregistré le : dim. 25 oct. 2015 17:41
Localisation : 35300 Fougères

Re: le bar du forum

Messagepar manudrz » mer. 7 août 2019 14:24

Coucou bonjour. Thierry te souviens-tu quelles applis ont les sorties I2S activées, je crois me souvenir que c'est pas le cas de toutes...

Est-ce qu'il y a de la doc quelque part sur comment on exporte/modifie une appli depuis SigmaStudio ?

Ah j'ai retrouvé ça mais c'est très vieux... https://www.homecinema-fr.com/forum/pos ... p177359049
:hello:

Avatar de l’utilisateur
thierryvalk
Administrateur du site
Messages : 3798
Enregistré le : jeu. 9 juil. 2015 20:08
Localisation : Belgique

Re: le bar du forum

Messagepar thierryvalk » mer. 7 août 2019 16:53

Je ne comprend pas. Les sorties I2S sont toujours activées vu que l'on utilise les DACs.

Pour SigmaStudio et applis j'ai déjà répondu il y a peu.
Philby a fait une doc :
viewtopic.php?f=2&t=163&p=4538&hilit=sigmastudio#p4528

Avatar de l’utilisateur
manudrz
Messages : 640
Enregistré le : dim. 25 oct. 2015 17:41
Localisation : 35300 Fougères

Re: le bar du forum

Messagepar manudrz » mer. 7 août 2019 19:16

Ah oui, j'ai dû confondre avec l'entrée i2s du PCB1452 peut-être, c'est loin...
Je m'en vais lire le lien que j'avais raté, merci.

androuski
Messages : 983
Enregistré le : ven. 10 juil. 2015 12:48

Re: le bar du forum

Messagepar androuski » mar. 20 août 2019 22:23

Thierry, tu vas peut-être pouvoir m'aider.
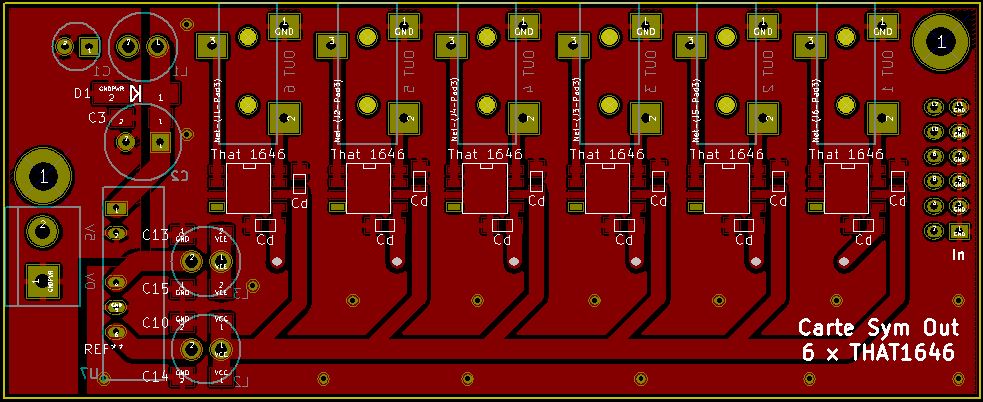
J'ai monté un Ucd180OEM - les même que ceux de GoodNoize - alimenté par un transfo toroïdal, c'est un montage mono, le module d'ampli hypex a son propre transfo, et tout est relié autour de cette carte d'adaptation pour le module OEM. L'embase XLR est soudée sur le PCB. Il n'y a quasiment pas de câblage en dehors de la sortie HP et des secondaires du transfo.

Capture.JPG

Capture 2.JPG


Bref, tout est monté et il s'avère que relié au DSPiy + carte de symétrisation - celle que j'ai routée - il y a un vilain souffle, qui disparaît quand je débranche l'alim du DSPiy, mais qui demeure si je mets celui ci simplement en standby.

La carte de symétrisation du DSPiy et le DSPiy lui même sont alimentés par le même petit bloc mural 5v.

Tu aurais une piste d'investigation ? Mon routage - carte de symétrisation - peut-il être en cause ?

Couche dessus.JPG

Couche dessous.JPG

Avatar de l’utilisateur
thierryvalk
Administrateur du site
Messages : 3798
Enregistré le : jeu. 9 juil. 2015 20:08
Localisation : Belgique

Re: le bar du forum

Messagepar thierryvalk » mer. 21 août 2019 07:19

Aurrais-tu les schémas correspondants ?

As-tu testé avec une autre alim 5V ?


Retourner vers « DSPiy général »

Qui est en ligne

Utilisateurs parcourant ce forum : Aucun utilisateur enregistré et 8 invités