le bar du forum
Re: le bar du forum
Non,
je n'ai pas testé avec une autre alim.
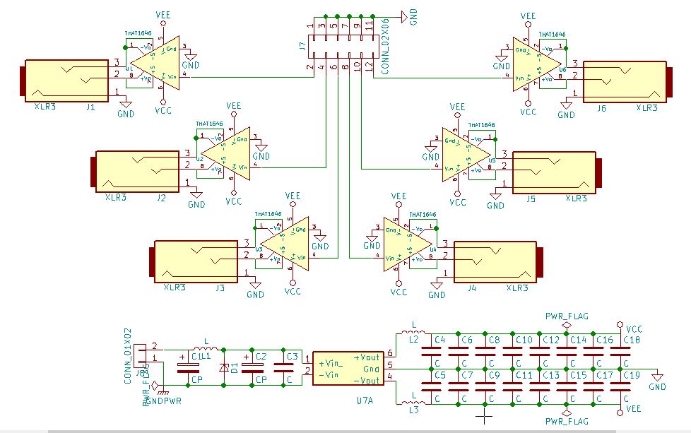
Voici les schémas. Ajd je vais tester en attaquant l'Ucd en asymétrique avec le DSPiy sans la carte sym.
je n'ai pas testé avec une autre alim.
Voici les schémas. Ajd je vais tester en attaquant l'Ucd en asymétrique avec le DSPiy sans la carte sym.
- thierryvalk
- Administrateur du site
- Messages : 3776
- Enregistré le : jeu. 9 juil. 2015 20:08
- Localisation : Belgique
Re: le bar du forum
Non,
je n'ai pas testé avec une autre alim.
Ce serait la première chose à faire.
Ensuite vérifier à l’ohmmètre, tout connecté mais rien sous tension, les liaisons des jacks vers ampli.
Re: le bar du forum
Ok merci,
je teste avec ton alim 5v.
je teste avec ton alim 5v.
Re: le bar du forum
Le pb vient de la liaison.
J'ai relié le ground de la carte sym au ground signal de la carte ampli. Ce qui cause cette chose à éviter :
https://www.hypex.nl/img/upload/doc/an_ ... oblems.pdf
Je vais tâcher de solutionner ça en conservant l'alim 5V murale côté DSPiy, qui m'épargne d'avoir à relier celui-ci à la terre... my bad
J'ai relié le ground de la carte sym au ground signal de la carte ampli. Ce qui cause cette chose à éviter :
https://www.hypex.nl/img/upload/doc/an_ ... oblems.pdf
Je vais tâcher de solutionner ça en conservant l'alim 5V murale côté DSPiy, qui m'épargne d'avoir à relier celui-ci à la terre... my bad

- thierryvalk
- Administrateur du site
- Messages : 3776
- Enregistré le : jeu. 9 juil. 2015 20:08
- Localisation : Belgique
Re: le bar du forum
Je doute, vu que justement ton DSPiy n'est pas à la terre donc pas de boucle .... sauf si ta source en amont du DSPiy y est raccordée. Mais le problème serait identique avec alim DSPiy déconnectée.
Et si le 0V signal de l'ampli est flottant par rapport à celui du DSPiy tu risque de claquer l'entrée de l'ampli.
De ce que je comprend de l'AES48 (mais je peux me tromper), c'est de mettre la Pin1 directement au châssis. Châssis qui lui même est connecté au 0V. Et là on peut jouer avec une résistance pour limiter les problèmes de boucle tout en conservant une référence électrique dans les clous.
Des petites alims 5V, on en a plein les tiroirs, suffit de tester avec une autre ...
Et si le 0V signal de l'ampli est flottant par rapport à celui du DSPiy tu risque de claquer l'entrée de l'ampli.
De ce que je comprend de l'AES48 (mais je peux me tromper), c'est de mettre la Pin1 directement au châssis. Châssis qui lui même est connecté au 0V. Et là on peut jouer avec une résistance pour limiter les problèmes de boucle tout en conservant une référence électrique dans les clous.
Des petites alims 5V, on en a plein les tiroirs, suffit de tester avec une autre ...
- alka
- Administrateur du site
- Messages : 3098
- Enregistré le : mer. 15 juil. 2015 15:18
- Localisation : 92
- Contact :
Re: le bar du forum
Rien a voir avec les boucles de masse mais en parlant d'alim, un souci rencontré ailleurs me passe par la tête : quelqu'un saurait comment l'industrie en est arrivée à créer deux formats de prises jack alimentation 5.5x2.1mm et 5.5x2.5mm ?

Le quidam ignore que les deux existent et des diamètres aussi proches c'est source d'erreur voire de souci si on se trompe : une fiche 5.5x2.5 entre dans une prise 5.5x2.1 mais la connexion est hasardeuse.

Le quidam ignore que les deux existent et des diamètres aussi proches c'est source d'erreur voire de souci si on se trompe : une fiche 5.5x2.5 entre dans une prise 5.5x2.1 mais la connexion est hasardeuse.
- thierryvalk
- Administrateur du site
- Messages : 3776
- Enregistré le : jeu. 9 juil. 2015 20:08
- Localisation : Belgique
Re: le bar du forum
A mon avis juste pour que chaque appareil ait sa propre alimentation et non des alimentations génériques ou de récup.
A ce propos, l'Europe avait imposé un connecteur Micro-ESB pour tous les Smartphones question d'avoir des chargeurs compatibles et l'industrie a crée l'USB-C
A ce propos, l'Europe avait imposé un connecteur Micro-ESB pour tous les Smartphones question d'avoir des chargeurs compatibles et l'industrie a crée l'USB-C
Re: le bar du forum
thierryvalk a écrit :Je doute, vu que justement ton DSPiy n'est pas à la terre donc pas de boucle .... sauf si ta source en amont du DSPiy y est raccordée. Mais le problème serait identique avec alim DSPiy déconnectée.
Et si le 0V signal de l'ampli est flottant par rapport à celui du DSPiy tu risque de claquer l'entrée de l'ampli.
De ce que je comprend de l'AES48 (mais je peux me tromper), c'est de mettre la Pin1 directement au châssis. Châssis qui lui même est connecté au 0V. Et là on peut jouer avec une résistance pour limiter les problèmes de boucle tout en conservant une référence électrique dans les clous.
Des petites alims 5V, on en a plein les tiroirs, suffit de tester avec une autre ...
J'ai déjà testé avec d'autres alim le pb reste identique.
Je vais donc laisser le 0v DSPiy connecté à la tresse et côté ampli mettre pin1 à la terre.
Re: le bar du forum
Bon
c'est l'échec
Quoique je fasse le souffle persiste. Sur mon dernier test j'ai :
- une alim murale, donc pas de terre côté DSPiy
- le 0v du DSPiy relié à la tresse du câble de modulation (pour mémoire : mini jack sym-->XLR), ie pin 1 du xlr qui est côté ampli
- côté ampli, cette pin 1 est reliée au 0v (auquel est relié le "gnd signal" de la doc hypex, ie pin 28 du pin header) et au boitier, qui est lui même à la terre.
DSPiy hors tension, un léger souffle, mais qui s'entendrait plus dans une comp ; ce n'est pas très satisfaisant.
DSPiy en stand by, le souffle devient franchement excessif.
J'ai essayé en câblant comme GoodNoize, avec une transition asymétrique/symétrique, le souffle est toujours là, un peu moins fort vu qu'il y a moins de gain, mais toujours trop là.
J'avoue que je suis un peu
Je vais essayer d'attaquer directement l'ampli en symétrique via ma carte son (maya 22USB), sans le DSPiy, mais j'ai pas le bon câble donc ça attendra...
c'est l'échec

Quoique je fasse le souffle persiste. Sur mon dernier test j'ai :
- une alim murale, donc pas de terre côté DSPiy
- le 0v du DSPiy relié à la tresse du câble de modulation (pour mémoire : mini jack sym-->XLR), ie pin 1 du xlr qui est côté ampli
- côté ampli, cette pin 1 est reliée au 0v (auquel est relié le "gnd signal" de la doc hypex, ie pin 28 du pin header) et au boitier, qui est lui même à la terre.
DSPiy hors tension, un léger souffle, mais qui s'entendrait plus dans une comp ; ce n'est pas très satisfaisant.
DSPiy en stand by, le souffle devient franchement excessif.
J'ai essayé en câblant comme GoodNoize, avec une transition asymétrique/symétrique, le souffle est toujours là, un peu moins fort vu qu'il y a moins de gain, mais toujours trop là.
J'avoue que je suis un peu

Je vais essayer d'attaquer directement l'ampli en symétrique via ma carte son (maya 22USB), sans le DSPiy, mais j'ai pas le bon câble donc ça attendra...
- thierryvalk
- Administrateur du site
- Messages : 3776
- Enregistré le : jeu. 9 juil. 2015 20:08
- Localisation : Belgique
Re: le bar du forum
Le problème, c'est que l'on a pas trop d'infos au final.
As-tu testé à l'ohmmètre les liaisons ?
Ok, mais Pin1 direct au boitier ou par un fil ..... idem pour la terre ....
Donc un bon schéma, au passage ton schéma mentionne 2 capas électro et ton PCB en a 4
Un schéma de câblage et quelques photos explicatives….
As-tu testé à l'ohmmètre les liaisons ?
ôté ampli, cette pin 1 est reliée au 0v (auquel est relié le "gnd signal" de la doc hypex, ie pin 28 du pin header) et au boitier, qui est lui même à la terre.
Ok, mais Pin1 direct au boitier ou par un fil ..... idem pour la terre ....
Donc un bon schéma, au passage ton schéma mentionne 2 capas électro et ton PCB en a 4

Un schéma de câblage et quelques photos explicatives….
Re: le bar du forum
Yop,
j'essaierai de faire ça dès que possible.
Côté ampli : il y a une embase XLR qui est soudée directement sur le PCB.
Il s'agit de cette embase :
https://www.neutrik.us/en-us/product/nc3fah1
La doc précise :
La pin 1 est reliée à une espèce de proche qui fait contact avec le chassis via la vis de fixation : aucun fil, tout est relié à la terre via le chassis et cette embase.
Pour les vérif de la liaison à l'ohmmètre : quelles sont les mesures à effectuer ?
j'essaierai de faire ça dès que possible.
Côté ampli : il y a une embase XLR qui est soudée directement sur le PCB.
Il s'agit de cette embase :
https://www.neutrik.us/en-us/product/nc3fah1
La doc précise :
grounding: mating connector shell to pin1 and front panel
La pin 1 est reliée à une espèce de proche qui fait contact avec le chassis via la vis de fixation : aucun fil, tout est relié à la terre via le chassis et cette embase.
Pour les vérif de la liaison à l'ohmmètre : quelles sont les mesures à effectuer ?
Re: le bar du forum
Bon,
en première approximation, c'est vraiment pas terrible mais je pourrai pas mieux faire ce soir
en première approximation, c'est vraiment pas terrible mais je pourrai pas mieux faire ce soir

- thierryvalk
- Administrateur du site
- Messages : 3776
- Enregistré le : jeu. 9 juil. 2015 20:08
- Localisation : Belgique
Re: le bar du forum

XLR avec Pin 1 sur la vis de fixation, c'est OK. Un petit coup de Multi en ohmmètre pour vérifier si c'est bon de ce coté.
Donc normalement le GND de l'ampli devrait être relié au boitier par cet unique point.
Le DSPiy n'a pas de boitier ?
Pour les vérif de la liaison à l'ohmmètre : quelles sont les mesures à effectuer ?
Conversion Jack - XLR en place, vérifier directement sur les 2 PCB que 1=1 2=2 et 3=3 et qu'il n'y a pas de court-circuit entre ces points.
Permet d'être certain du câblage de cette conversion et des footprint des connecteurs.
Re: le bar du forum
Ok,
je ferai ça demain ap
merci Thierry
je ferai ça demain ap
merci Thierry

Re: le bar du forum
J'ai peut être une piste, les pad de fixations du DSPiy sont sur le plan de masse apparemment, je ne le savais pas. Du coup la masse du DSPiy est au chassis alu via les entretoises... --> boucle, antenne ?
- thierryvalk
- Administrateur du site
- Messages : 3776
- Enregistré le : jeu. 9 juil. 2015 20:08
- Localisation : Belgique
Re: le bar du forum
Non, ils sont isolés. Mais la distance d'isolation est faible et donc si usage de rondelles, elles pourraient faire contact.
De mémoire Alain là signalé dans la doc.
Ton problème n'est pas "un petit défaut", en symetrique il en faut déjà beaucoup pour avoir un soufle comme tu le décris.
Pour le trouver, c'est quelques mesures et vérifications avec de la méthode. En gros, tout vérifier sans trop réfléchir.
Ensuite, tu devrais te repencher sur ton alimentation. Je ne vois strictement rien pour contrer la HF générée par ton ampli classe-D.
Mais comme déjà signalé, tes schémas ne semblent pas en concordance avec tes PCB.
Pas simple de te conseiller dans ces conditions.
De mémoire Alain là signalé dans la doc.
Ton problème n'est pas "un petit défaut", en symetrique il en faut déjà beaucoup pour avoir un soufle comme tu le décris.
Pour le trouver, c'est quelques mesures et vérifications avec de la méthode. En gros, tout vérifier sans trop réfléchir.
Ensuite, tu devrais te repencher sur ton alimentation. Je ne vois strictement rien pour contrer la HF générée par ton ampli classe-D.
Mais comme déjà signalé, tes schémas ne semblent pas en concordance avec tes PCB.
Pas simple de te conseiller dans ces conditions.
Re: le bar du forum
Le schéma est bon, j'ai juste dupliqué les capas à l'étape routage, sans revenir à l'étape schéma, comme c'est à usage strictement perso je n'en voyais pas l'utilité.
Donc tout le reste est bon. Si c'est l'ampli qui injecte de la HF qq part le souffle devrait être présent même DSPiy hors tension non ?
Donc tout le reste est bon. Si c'est l'ampli qui injecte de la HF qq part le souffle devrait être présent même DSPiy hors tension non ?
Retourner vers « DSPiy général »
Qui est en ligne
Utilisateurs parcourant ce forum : Majestic-12 [Bot] et 8 invités