ça commence

retour sur la zener en entrée d'alim : possible de prévoir autour de 28V pour pouvoir alimenter l'ampli en 30V ?
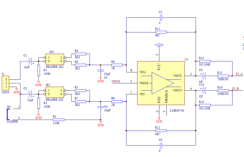
sur le shéma: j'ai juste regardé le lme49724
il y a un pont diviseur en entrée (atténuateur). Le jumper prévoir de passer de symétrique à asymétrique.
hypothèse: le LME aura un gain unitaire ou pas loin
- en asymétrique, le niveau max de sortie du DSPiy est 2Vrms, ce qui donne (non atténué et gain lme=1) un niveau d'entrée différentiel dans le TPA autour de 5,6Vpp. OK.
- en symétrique, le niveau max de sortie du DSPiy est doublé, ce qui donne dans les mêmes conditions 11,2Vpp en entrée de TPA. C'est trop! l'atténuateur en entrée sera utile et devra, en gros, diviser par deux.
Comme l'atténuateur n'est utile qu'en symétrique, peut etre que des jumpers pourraient le bypasser en asymétrique ? On ne va pas dessouder pour passer de sym à asym.
ps, pour la fine bouche

lu dans la datasheet du LME49724
In order to minimize circuit distortion when using capacitors in the signal path, the capacitors should be
comprised of either NPO ceramic, polystyrene, polypropylene or mica composition. Other types of capacitors
may provide a reduced distortion performance but for a cost improvement, so capacitor selection is dependent
upon design requirements. The performance/cost tradeoff for a specific application is left up to the user.
pour ceux qui l'ignorent, polystyrene ou polyprop sont des dielectriques de type film
Pour "other types of capacitors" qui augmentent le cout pour une meilleure perf ils pensent bien sur aux autres types de film.
ps2 : impédance d'entrée du LME = 16k. Utile pour dimensionner les capas de liaison et les valeurs de résistance du pont diviseur (atténuateur)