Bonsoir,
voici mes éléments de réponses à peu prêt dans l'ordre :
Clip :Je vais me mettre au calculs des résistances, mais je vais tout de même attendre tes indications
Pour ce point c'est OK
Led : C'est vrai que l'écran témoigne de la mise en route de l’appareil.
Seulement je ne pensais pas bénéficier d'une aide aussi pointu que la votre. Donc les LED devaient me servir de diagnostic pour voir rapidement ce qui démarre pas...
Dans le cas présent.. je peu m'en passer. On va dire que j'en ai pas besoin.
Enceintes, HP et utilisation : Pour le moment les enceintes sont en cours de fabrication. Les menuiseries sont quasiment finies, j’attend les HP qui doivent arriver fin d'année. Annoncer pour le 25/12 donc j'y crois pas trop
Woofer RS 270-8 10 poucesMédium RS100-8 4 poucesAigue ND25FA-4L'enceinte sera une grosse biblio posée par terre, copie conforme d'une Klipsh Heresy

68 litres Bass reflex
Ce système sera celui du salon : utilisation HI-FI, télé, film pour madame et moi.
Pour le moment j'ai des bibliothèque 2 voies 6,5 pouces + tweeter et je ne ressent pas un manque en "volume pur" mais ça manque de basse.
Et il faut dire ce qui est, je change aussi pour le plaisir
J'écoute à volume moyennement soutenu la plupart du temps et bien sûr il m'arrive de faire "craquer" un petit coup de temps en temps
J'écoute de tout sauf du métal, principalement du dub, dub electro (
pandadub est un bon exemple)
Mes bilbio actuelles seront dans la salle à manger avec un gros caisson en 2.1 : C'est ce système qui va servir à faire boom boom lors des soirées énervés.
J'ai dis que je voulais changer de HP : pas pour le moment, mais rien n'est figé. Je vais aussi utiliser cet ampli comme outil de développement pour le filtrage (je débute aussi la dedans, j'ai qu'un filtre passif à mon actif

)
Donc après tes explications : ce qui me va bien c'est
la solution 2 : j'atténue sur le DSPiy vu qu'il le permet. Avec une valeur qui permet de pousser un peu quand même. Disons -6 dB. Si c'est "dans le rouge" quand je m'agace un peu, j'ajuste.
Les modifications sont "software" et je ne verrouille pas une valeur sur les amplis.
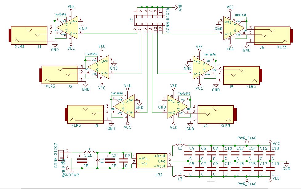
CARTE SYM: Effectivement déportée, la disposition sera telle que sur la photo de groupe.
Le connecteur 2x6 JP1 me va bien.
Cependant je galère énoooormément avec la multitude connecteurs présent sur le marché, c'est une horreur
Je sait pas comment vous faites. Même avec tout les filtres des site internet : il y a des milliers de référence.
Si je prend une embase, il me faut le boitier femelle qui va dessus, et donc les contacts qui vont avec... contacts qui acceptent tel section de câble. Je compte même plus mes heures passées chez Farnell et cie, à devenir fou
D’ailleurs question en passant : Les câbles de modulation, on prend du câble standard ou blindé ?
Je pensais mettre ça :
https://www.audiophonics.fr/fr/cable-sy ... -3343.htmlPour ta dernière question Alka, euuuu
L'ampli amplifie le signal plus et moins... ou pas
Et la on parle un coup du pic par rapport à zéro, puis de la valeur peak to peak... On en as pas parlé de ça
J'ai envie de te dire attend je câble, j'envoi du signal et je dis si la LED est rouge
Je vais méditer tout ça cette nuit
Bye et merci encore