Multidiff -> PC DSP
Re: MULTIDIFF DU PAUVRE
le schéma 2 il me plait pas en fait.
Il y a rien qui empêche le signal de passer de IN R à OUT L.
Alors que je veux pas que IN R aille dans OUT L, et IN L dans OUT R.
Si je dis pas de bétise mon truc ça marche mais ça sort du mono.
Il y a rien qui empêche le signal de passer de IN R à OUT L.
Alors que je veux pas que IN R aille dans OUT L, et IN L dans OUT R.
Si je dis pas de bétise mon truc ça marche mais ça sort du mono.
- thierryvalk
- Administrateur du site
- Messages : 3780
- Enregistré le : jeu. 9 juil. 2015 20:08
- Localisation : Belgique
Re: MULTIDIFF DU PAUVRE
En effet, OUT R doit prendre en direct IN R donc avant les deux R1. Et R2 n'a pas lieu.
PS : Normalement on assigne un seul label par composant.
PS : Normalement on assigne un seul label par composant.
Re: MULTIDIFF DU PAUVRE
Merci Thierry
Pour les résistances // sur les sortie OUT L et R, j'ai lu la remarque de Sonelec..
Parce que le problème est là : dans un système passif comme celui-là, les entrées se retrouvent toutes mises en parallèle au travers des résistances série de sommation (10K dans notre montage). Ce qui signifie tout bêtement que toutes les sorties des équipements raccordés aux entrées, se voient elles aussi mises en parallèle (au travers des résistances de sommation, il est vrai). La résistance shunt R17 est donc là pour limiter les "fuites" d'une entrée vers les autres. Idéalement, sa valeur devrait être de zéro ohms, mais vous imaginez aisement qu'il ne resterait alors plus grand chose du signal d'entrée au point de sommation. Il faut donc trouver un compromis : plus R17 est faible, et plus l'isolation entre les entrées est bonne, mais plus l'atténuation est élevée. Et plus R17 est élevée, et moins l'atténuation est élevée, mais plus l'isolation entre les entrées est mauvaise
Pour les valeurs des résistance il faut que je regarde, j'aimerai avec un circuit qui fonctionne, mais qui n'apporte pas trop d'affaiblissement du niveau entrant.
Pour les résistances // sur les sortie OUT L et R, j'ai lu la remarque de Sonelec..
Parce que le problème est là : dans un système passif comme celui-là, les entrées se retrouvent toutes mises en parallèle au travers des résistances série de sommation (10K dans notre montage). Ce qui signifie tout bêtement que toutes les sorties des équipements raccordés aux entrées, se voient elles aussi mises en parallèle (au travers des résistances de sommation, il est vrai). La résistance shunt R17 est donc là pour limiter les "fuites" d'une entrée vers les autres. Idéalement, sa valeur devrait être de zéro ohms, mais vous imaginez aisement qu'il ne resterait alors plus grand chose du signal d'entrée au point de sommation. Il faut donc trouver un compromis : plus R17 est faible, et plus l'isolation entre les entrées est bonne, mais plus l'atténuation est élevée. Et plus R17 est élevée, et moins l'atténuation est élevée, mais plus l'isolation entre les entrées est mauvaise
Pour les valeurs des résistance il faut que je regarde, j'aimerai avec un circuit qui fonctionne, mais qui n'apporte pas trop d'affaiblissement du niveau entrant.
- thierryvalk
- Administrateur du site
- Messages : 3780
- Enregistré le : jeu. 9 juil. 2015 20:08
- Localisation : Belgique
Re: MULTIDIFF DU PAUVRE
R1 R2 R3 et R4 sont en trop ou doivent être de 0 ohm.
Par contre il faut une résistance entre IN_R pin 3 et OUT_C pin 3.
Et idem pour l'autre entrée : une résistance entre IN_L 2 et OUT_C pin 2.
Avec ce montage :
tu perd un peu de stéréo mais je pense que c'est négligeable.
Tu perd du niveau, à compenser coté DCX.
L'impédance est plus élevée donc risque de te choper du bruit => montage à placer coté DCX.
C'est l'inconvénient du passif.
Pour palier au deux premiers problème, voir la console n'a pas deux sorties (L et R) supplémentaires.
Dan ce cas tu oublie tes XLR OUT_R et OUT_L, la sommation pour C se fait deux sorties indépendamment des autres qui ne servent que pour L et R.
Maintenant, ce type de montage n'a même pas besoin de plaque à trou, il suffit de câbler les résistances directement d'XLR à XLR.
Par contre il faut une résistance entre IN_R pin 3 et OUT_C pin 3.
Et idem pour l'autre entrée : une résistance entre IN_L 2 et OUT_C pin 2.
Avec ce montage :
tu perd un peu de stéréo mais je pense que c'est négligeable.
Tu perd du niveau, à compenser coté DCX.
L'impédance est plus élevée donc risque de te choper du bruit => montage à placer coté DCX.
C'est l'inconvénient du passif.
Pour palier au deux premiers problème, voir la console n'a pas deux sorties (L et R) supplémentaires.
Dan ce cas tu oublie tes XLR OUT_R et OUT_L, la sommation pour C se fait deux sorties indépendamment des autres qui ne servent que pour L et R.
Maintenant, ce type de montage n'a même pas besoin de plaque à trou, il suffit de câbler les résistances directement d'XLR à XLR.
- alka
- Administrateur du site
- Messages : 3099
- Enregistré le : mer. 15 juil. 2015 15:18
- Localisation : 92
- Contact :
Re: MULTIDIFF DU PAUVRE
tout simple comme ça, c'est pas suffisant ?


- thierryvalk
- Administrateur du site
- Messages : 3780
- Enregistré le : jeu. 9 juil. 2015 20:08
- Localisation : Belgique
Re: MULTIDIFF DU PAUVRE
Si et instinctivement c'est le schéma que j'aurais suivi.
Mais le schéma de Sonolec a une résistance de moins pour faire pareil en un peu mieux au niveau du respect de la symétrie du signal.
Mais le schéma de Sonolec a une résistance de moins pour faire pareil en un peu mieux au niveau du respect de la symétrie du signal.
Re: MULTIDIFF DU PAUVRE
Merci messieurs
Passé la journée dans une pelle j'ai la tête en vrac.
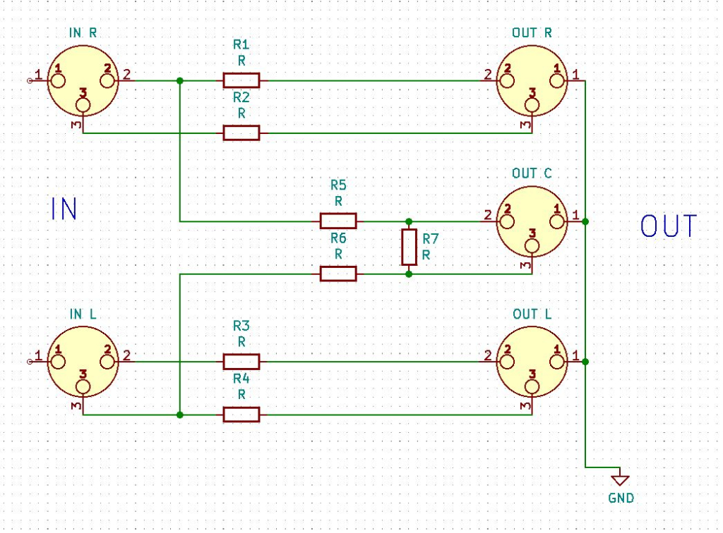
Je me rsique quand même à poster un nouveau schéma.
J'ai modifié un peu la position des résistance "de repiquage" R1 R2 R3 R4, pour essayé de garder u mieux la stéréo sur L et R.
Eviter que le signal de IN R pin 2 aille sur OUT L pin 2.
Ensuite on règle le niveau de sortie avec R5 R6 R7..
Passé la journée dans une pelle j'ai la tête en vrac.
Je me rsique quand même à poster un nouveau schéma.
J'ai modifié un peu la position des résistance "de repiquage" R1 R2 R3 R4, pour essayé de garder u mieux la stéréo sur L et R.
Eviter que le signal de IN R pin 2 aille sur OUT L pin 2.
Ensuite on règle le niveau de sortie avec R5 R6 R7..
- alka
- Administrateur du site
- Messages : 3099
- Enregistré le : mer. 15 juil. 2015 15:18
- Localisation : 92
- Contact :
Re: MULTIDIFF DU PAUVRE
c'est inspiré du sommateur sonelec 005b qu'on retrouve ailleurs comme ici.
R6, shunt resistor, a son intérêt a cause du sommateur.
Pourquoi ajouter R5 et R7 ?
R6, shunt resistor, a son intérêt a cause du sommateur.
Pourquoi ajouter R5 et R7 ?
- thierryvalk
- Administrateur du site
- Messages : 3780
- Enregistré le : jeu. 9 juil. 2015 20:08
- Localisation : Belgique
Re: MULTIDIFF DU PAUVRE
Oui, R5 et R7 ne vont pas régler le niveau des sorties.
Pour cela, il faudrait un diviseur de tension mais n'a pas vraiment d'intérêt. Le niveau doit se régler aux DCX.
Pour le sommateur, voici un schéma simplifié vu que en asymétrique.
Dans un premier temps, oublions R2 et donc Vin2.
On a juste, justement, un diviseur de tension.
Vin1 va créer un courant qui va traverser R1 et R3. Vout sera donc ce courant * R3.
Avec R2 et Vin2, le courant créer par Vin1 va aussi passer dans R2 vu que Vin2 est une source de tension. (équivalente à une résistance de 0 ohm).
Et c'est pas ce qui était voulu. Pour limiter ce courant il faut que R3 soit bien plus faible que R1 (qui est logiquement égale à R2).
Mais si R3 est faible, Vout le sera également. Tout est donc question de compromis.
C'est ce qui est expliqué sur le site de Sonelec.
Un "vrai" sommateur aura en lieu et place de R3 un ampli-op + une résistance.
Pour cela, il faudrait un diviseur de tension mais n'a pas vraiment d'intérêt. Le niveau doit se régler aux DCX.
Pour le sommateur, voici un schéma simplifié vu que en asymétrique.
Dans un premier temps, oublions R2 et donc Vin2.
On a juste, justement, un diviseur de tension.
Vin1 va créer un courant qui va traverser R1 et R3. Vout sera donc ce courant * R3.
Avec R2 et Vin2, le courant créer par Vin1 va aussi passer dans R2 vu que Vin2 est une source de tension. (équivalente à une résistance de 0 ohm).
Et c'est pas ce qui était voulu. Pour limiter ce courant il faut que R3 soit bien plus faible que R1 (qui est logiquement égale à R2).
Mais si R3 est faible, Vout le sera également. Tout est donc question de compromis.
C'est ce qui est expliqué sur le site de Sonelec.
Un "vrai" sommateur aura en lieu et place de R3 un ampli-op + une résistance.
Re: MULTIDIFF DU PAUVRE
Une solution active ce serait mieux qd même, surtout que ça doit rester simple.
Ca ressemblerait à ça si je comprends bien, avec un aop double pour sommer les deux branches du signal ?

Ca ressemblerait à ça si je comprends bien, avec un aop double pour sommer les deux branches du signal ?

Re: MULTIDIFF DU PAUVRE
Sinon je vais peut être dire une bêtise mais pourquoi tu ne dégages pas le DCX au profit de ta carte son tascam 208i.
Tu as 6 sorties pour les trois têtes actives en deux voies et 2 sorties pour les sub.
Dans ta super carte son il y a un super DSP avec mélangeur.
Et tu as EKIO.
Nan ?
Tu as 6 sorties pour les trois têtes actives en deux voies et 2 sorties pour les sub.
Dans ta super carte son il y a un super DSP avec mélangeur.
Et tu as EKIO.
Nan ?
Re: MULTIDIFF DU PAUVRE
Alors le soucis c'est que ma carte son à un super DSP intégré avec mixer mais pour les entrées.
Ce qui est logique, elle peut servir de mixette standalone pour un set up musique live.
Si je veux exploiter tout ça avec un PC comme source il faut que je reboucle les sorties vers les entrées, et du coup j'ai plus assez de sortie
J'ai pas trouvé encore comment faire un rebouclage en interne.
Par contre si la source, c'est fifi. Rien à voir.
La je peux traiter le signal d'entré, sans rebouclage.
Reste les problèmes évoqués au bistrot :
- Pas de limiteurs
- Peu pas mesurer (calage SUB) ou il faut une deuxième carte son et limite un autre PC *
- Dépendant de windows
Sinon c'est le top du top.
je réagirait plus tard sur vos schémas et explications
* Au final c'est pas idiot, si je veux vraiment me passer de DCX.
Je fais un petit rack ou dedans il y a un écran de contrôle, un petit PC fiable EKIO, un panneaux de connexion.
Ce qui est logique, elle peut servir de mixette standalone pour un set up musique live.
Si je veux exploiter tout ça avec un PC comme source il faut que je reboucle les sorties vers les entrées, et du coup j'ai plus assez de sortie
J'ai pas trouvé encore comment faire un rebouclage en interne.
Par contre si la source, c'est fifi. Rien à voir.
La je peux traiter le signal d'entré, sans rebouclage.
Reste les problèmes évoqués au bistrot :
- Pas de limiteurs
- Peu pas mesurer (calage SUB) ou il faut une deuxième carte son et limite un autre PC *
- Dépendant de windows
Sinon c'est le top du top.
je réagirait plus tard sur vos schémas et explications
* Au final c'est pas idiot, si je veux vraiment me passer de DCX.
Je fais un petit rack ou dedans il y a un écran de contrôle, un petit PC fiable EKIO, un panneaux de connexion.
Re: MULTIDIFF DU PAUVRE
alka a écrit :c'est inspiré du sommateur sonelec 005b qu'on retrouve ailleurs comme ici.
R6, shunt resistor, a son intérêt a cause du sommateur.
Pourquoi ajouter R5 et R7 ?
Parce que je pensais pouvoir regler les niveaux de sorties avec ces résistances mais suite aux explication de Thierry j'ai compris.
On mélange et ensuite au DCX (ou ampli), on enlève les 6 dB.
- alka
- Administrateur du site
- Messages : 3099
- Enregistré le : mer. 15 juil. 2015 15:18
- Localisation : 92
- Contact :
Re: MULTIDIFF DU PAUVRE
Encore une chose dont je n'avais pas pris la mesure : le mixeur passif "à la 005b" implique une perte importante. La page de sonelec donne -26,5dB avec son choix de résistances. Et pas sûr de pouvoir grandement changer cette atténuation avec d'autres valeur de R. C'est beaucoup je trouve qu'il faudra compenser dans le DCX.
pc windows pour animer des soirées live en public: perso, j'éviterai. Dans ta phrase "un petit PC fiable EKIO" il y a un mot douteux
vécu : jeudi dernier, spectacle d'animation avec projection holographique. Spectacle superbe pendant 30 minutes, quand soudain, 10min avant la fin, une image fixe. GoodNoize local apparait quelques minutes plus tard dans la salle pour s'excuser : "notre pc qui gère la projection a buggé. Bien buggé. On peut reprendre, mais faut recommencer du début". La magie était rompue, on est tous sortis.
pc windows pour animer des soirées live en public: perso, j'éviterai. Dans ta phrase "un petit PC fiable EKIO" il y a un mot douteux
vécu : jeudi dernier, spectacle d'animation avec projection holographique. Spectacle superbe pendant 30 minutes, quand soudain, 10min avant la fin, une image fixe. GoodNoize local apparait quelques minutes plus tard dans la salle pour s'excuser : "notre pc qui gère la projection a buggé. Bien buggé. On peut reprendre, mais faut recommencer du début". La magie était rompue, on est tous sortis.
- thierryvalk
- Administrateur du site
- Messages : 3780
- Enregistré le : jeu. 9 juil. 2015 20:08
- Localisation : Belgique
Re: MULTIDIFF DU PAUVRE
Ça me rappelle la présentation par Microsoft de Windows95 avec un grand show dont des lasers qui a complètement foiré.
Et en plus ce n'était même pas un PC qui commandait le tout.
Ça ce fut plus tard avec un écran bleu.
Et en plus ce n'était même pas un PC qui commandait le tout.
Ça ce fut plus tard avec un écran bleu.
Re: MULTIDIFF DU PAUVRE
Ducoup,vu que j'avais pas compris qu'on atténue pas dans le montage, et bien alors un simple sommateur Stéréo =>mono suffit.
Je comprend mieux pourquoi Thierry disait d'utiliser la sortie Aux de la console pour faire du mono, et garder les L/R principaux.
Vu que le montage inclu une perte, qu'il faut compenser en actif.
Vu qu'on atténue pas en (A+B)/2 et qu'il faut le faire en actif.
Et bien alors j'ai envie de dire vu que le DCX fait du A+B l'idée de cette petite boite perd peu à peu son intérêt..
Ah oui, lequel ?
Oui c'est clair que c'est pas rassurant.
J'ai déja laisser tourner le truc pendant des heures sans soucis, mais suffit d'une fois, en plein live.. et Bouuuuuuuuuuuuh !
Pourtant :
https://www.waves.com/mixers-racks/emot ... v11-update
Maintenant même les consoles sont virtuelles.
Mais bon, le PC fait pas de calculs. PC (soft) / serveur DSP / module E/S
Tout se sofwarize
Modularité avant tout, MAJ..
Je comprend mieux pourquoi Thierry disait d'utiliser la sortie Aux de la console pour faire du mono, et garder les L/R principaux.
Vu que le montage inclu une perte, qu'il faut compenser en actif.
Vu qu'on atténue pas en (A+B)/2 et qu'il faut le faire en actif.
Et bien alors j'ai envie de dire vu que le DCX fait du A+B l'idée de cette petite boite perd peu à peu son intérêt..
"un petit PC fiable EKIO" il y a un mot douteux"
Ah oui, lequel ?
Oui c'est clair que c'est pas rassurant.
J'ai déja laisser tourner le truc pendant des heures sans soucis, mais suffit d'une fois, en plein live.. et Bouuuuuuuuuuuuh !
Pourtant :
https://www.waves.com/mixers-racks/emot ... v11-update
Maintenant même les consoles sont virtuelles.
Mais bon, le PC fait pas de calculs. PC (soft) / serveur DSP / module E/S
Tout se sofwarize
Modularité avant tout, MAJ..
- alka
- Administrateur du site
- Messages : 3099
- Enregistré le : mer. 15 juil. 2015 15:18
- Localisation : 92
- Contact :
Re: MULTIDIFF DU PAUVRE
je sais bien qu'on trouve des pc partout. Le souci n'est pas hardware mais windows 10 qui décide ce qu'il veut quand il veut.
Pendant le développement et mise au point, tu veux un windows normal, connecté, a jour, etc. et pendant le live tu veux un windows blindé qui ne décide pas tout a coup de faire un truc a lui.
C'est faisable, mais pas simple, de faire une version windows blindée. C'est encore moins simple d'alterner sur un même pc qui sert au dév et à la production, ce qui est le cas en diy.
vu de loin, je comprends que t'es dabord coincé avec le DCX a cause du nb de sorties. 6 out c'est pas assez pour 3 enceintes actives et un sub.
C'est le premier choix a faire.
si tu gardes le DCX (cad enceinte centrale en passif), autant l'utiliser pour faire (A+B)/2 et tes pbs sont tous réglés.
Si tu le vires pour EKIO, ca devient un pb de circulation du son dans windows et on en revient au test de virtual_cable.
edit : EKIO ne saurait pas faire A+B avec la matrice de routage entrées/sorties ?
tiré du manuel :
Pendant le développement et mise au point, tu veux un windows normal, connecté, a jour, etc. et pendant le live tu veux un windows blindé qui ne décide pas tout a coup de faire un truc a lui.
C'est faisable, mais pas simple, de faire une version windows blindée. C'est encore moins simple d'alterner sur un même pc qui sert au dév et à la production, ce qui est le cas en diy.
vu de loin, je comprends que t'es dabord coincé avec le DCX a cause du nb de sorties. 6 out c'est pas assez pour 3 enceintes actives et un sub.
C'est le premier choix a faire.
si tu gardes le DCX (cad enceinte centrale en passif), autant l'utiliser pour faire (A+B)/2 et tes pbs sont tous réglés.
Si tu le vires pour EKIO, ca devient un pb de circulation du son dans windows et on en revient au test de virtual_cable.
edit : EKIO ne saurait pas faire A+B avec la matrice de routage entrées/sorties ?
tiré du manuel :
When several inputs are connected to the same output, the output receives the sum of all connected input signals
- alka
- Administrateur du site
- Messages : 3099
- Enregistré le : mer. 15 juil. 2015 15:18
- Localisation : 92
- Contact :
Re: MULTIDIFF DU PAUVRE
toujours vu de loin :
tu as deux sources stereo: fifi a travers deux entréees de la Tascam et la "Zik a Goodnoize" stockée directement sur le pc
Un souci est de pouvoir changer a la volée de l'une vers l'autre pour entrer dans EKIO.
Peut être un sélecteur de routage ASIO ou des configurations d'EKIO différentes. A voir ce qui est le plus simple.
A partir des entrées, EKIO fabrique via la matrice de routage 7 sorties qui sont chacune filtrée et corrigée : L (high et low) , R (high et Low), C (High et Low), Sub
La voie C est formée par L+R dans la matrice de routage. Gain aligné dans le filtrage.
Le mixer de la Tascam ne sert pas.
Les 7 sorties de la Tascam vont vers les amplis. Il reste une sortie pour un deuxième sub si tu veux.
Le calage Sub est mesuré avec un outil sur le pc qui utilise une des autres entrées libres de la Tascam.
tu as deux sources stereo: fifi a travers deux entréees de la Tascam et la "Zik a Goodnoize" stockée directement sur le pc
Un souci est de pouvoir changer a la volée de l'une vers l'autre pour entrer dans EKIO.
Peut être un sélecteur de routage ASIO ou des configurations d'EKIO différentes. A voir ce qui est le plus simple.
A partir des entrées, EKIO fabrique via la matrice de routage 7 sorties qui sont chacune filtrée et corrigée : L (high et low) , R (high et Low), C (High et Low), Sub
La voie C est formée par L+R dans la matrice de routage. Gain aligné dans le filtrage.
Le mixer de la Tascam ne sert pas.
Les 7 sorties de la Tascam vont vers les amplis. Il reste une sortie pour un deuxième sub si tu veux.
Le calage Sub est mesuré avec un outil sur le pc qui utilise une des autres entrées libres de la Tascam.
Retourner vers « DSPiy général »
Qui est en ligne
Utilisateurs parcourant ce forum : Aucun utilisateur enregistré et 8 invités