Sorties Symétriques niveau pro pour le DSPiy
Re: le bar du forum
alka a écrit :Sinon, j'ai cru comprendre que Mludovic te fournit un DSPiy avec une carte de symétrisation. Tu pourras faire un essai dans ton setup. Si ton ampli n'est pas au taquet,les 6dB de plus à la source ne sont peut être pas indispensables. C'est toi qui sais
L'ampli des Sub's la plupart du temps il travaille pleine charge.
En théorie j'en ai pas besoin de gain x4 si je règle mes amplis avec 32dB de gain. Je peux exploiter le max juste avec la carte sym.
Mais j'ai que 0.83V / 0.6dBu de marge de manœuvre.
Comme je disais plus haut ça fait travailler le DSPiy et le DAC en pleine charge.
Si je dis pas de bêtises pour l'ADAU c'est bien qu'il travaille full scale.
Pour les DAC je sais pas.
Niveau disto 0.006 je devrais m'en remettre
La carte sym de la CG c'est la même que toi Alain ?
- alka
- Administrateur du site
- Messages : 3099
- Enregistré le : mer. 15 juil. 2015 15:18
- Localisation : 92
- Contact :
Re: le bar du forum
GoodNoize a écrit :En théorie j'en ai pas besoin de gain x4 si je règle mes amplis avec 32dB de gain. Je peux exploiter le max juste avec la carte sym.
Mais j'ai que 0.83V / 0.6dBu de marge de manœuvre.
Je sais pas ce que tu veux dire par "marge de manoeuvre".
Si le driver de ligne seul (DRV ou That) avec +6dB suffit, ça te permet de simplifier le design de la carte.
Comme je disais plus haut ça fait travailler le DSPiy et le DAC en pleine charge.
Si je dis pas de bêtises pour l'ADAU c'est bien qu'il travaille full scale.
Pour les DAC je sais pas.
-Les DACs travaillent mieux tout proche du full scale. On avait eu la discussion et selon le type de dac, l'optimum peut être un peu en dessous. Pour l'ES9023, -3dBFS est un poil mieux comme le montre la datasheet.
-Pour le DSP, il travaille en double précision sur 56bits. Il y a de la marge avant que le niveau trop faible ne détériore le signal. 0dBFS lui va très bien aussi.
-Pour les AOPs aussi il faut se poser la question du niveau de sortie max versus tension d'alimentation. Dans mon cas, alimenter à +- 12V était parfait. Peut être +-15V est mieux dans ton cas, peut être inutile. Faut regarder les datasheets.
Sur ma carte symétrisation avec drv134, j'ai mesuré THD+N < 0,002%. Cad que la symétrisation ne rajoute pas de THD+N au DSPiy.Niveau disto 0.006% je devrais m'en remettre![]()
il y a eu plusieurs version de carte symétrisation et j'ignore ce qu'a Mludovic mais il doit pouvoir te dire.La carte sym de la CG c'est la même que toi Alain ?
La première carte historique, nommée SymOut était la plus élégante. Faite par Thierry, directement enfichable sur le DSPiy, elle comporte trois dacs supplémentaires avec signal inversé. C'est le mieux qu'on puisse faire. Elle a été vendue dans les toutes premières CG avec le DSPiy v1.
Ensuite, j'ai fait une carte externe pour le DSPiy v2 avec mes propres contraintes. 5 exemplaires seulement produits et certains ont changé de main. Moi aussi j'ai revendu la mienne et je ne me rappelle plus a qui
Androus aussi a fait une version.
Les solutions de symétrisation étaient pensée "usage domestique". Dans ton cas, comme tu prévois un usage en sono extérieure avec toutes les contraintes associées (longs cables , milieu potentiellement pollué d'interférences, etc...) il vaut mieux en concevoir une nouvelle plus "blindée".
Le DCX symétrise avec des aops. C'est plus simple d'utiliser un driver ligne tout fait comme les DRV ou THAT, mais nettement plus cher, alors Berhinger n'hésite pas longtemps

Re: le bar du forum
Je pense finalement que la combinaison AOP + driver de ligne est overkill et très chère (5€ l'aop...).
Le THAT 1606 a un avantage sur le DRV134 ; il se passe des deux electrolytique et se contente d'une capa film 100nf et d'une R 1méga.
Il a aussi l'avantage par rapport aux aop de course de ne pas nécessiter - je pense - d'alim ultra sophistiquée. Utiliser un AOP comme l'OPA1632 sans soigner l'alim autant prendre le THAT.
Par contre l'avantage de l'AOP, c'est de pouvoir agir sur le gain comme tu veux, alors qu'avec le THAT c'est x2
Pour ce qui est de l'immunité du montage par rapport au problèmes qu'amène la charge difféncielle et capacitivé des câbles, il semble que des R série de 50 à 100ohms isolent suffisamment le montage. Et il est possible de rajouter des capas et des ferrites en sorties de carte je suppose.
GoodNoize, va falloir trancher.
Parce que Thierry n'a pas envie d'intervenir, vu que contrairement à nous il y connais rien en analogique
C'est luiiiiikiladiiiiii
Le THAT 1606 a un avantage sur le DRV134 ; il se passe des deux electrolytique et se contente d'une capa film 100nf et d'une R 1méga.
Il a aussi l'avantage par rapport aux aop de course de ne pas nécessiter - je pense - d'alim ultra sophistiquée. Utiliser un AOP comme l'OPA1632 sans soigner l'alim autant prendre le THAT.
Par contre l'avantage de l'AOP, c'est de pouvoir agir sur le gain comme tu veux, alors qu'avec le THAT c'est x2
Pour ce qui est de l'immunité du montage par rapport au problèmes qu'amène la charge difféncielle et capacitivé des câbles, il semble que des R série de 50 à 100ohms isolent suffisamment le montage. Et il est possible de rajouter des capas et des ferrites en sorties de carte je suppose.
GoodNoize, va falloir trancher.
Parce que Thierry n'a pas envie d'intervenir, vu que contrairement à nous il y connais rien en analogique
C'est luiiiiikiladiiiiii
Re: le bar du forum
Merci pour ces éléments Alain
Quand je dis pas de marge de manœuvre:
je dis qu'il me faut +13.22dBu pour brasser mes 18" comme un cochon, et que la symétrisation seule sort 13,9 dBu.
Vu ce que tu me dis, c'est pas un problème.
Je me vois mal trancher vu que je patauge complet dans tout ça.
Mais quand je lis ça :
J'ai envie de dire que quitte à refaire une carte, j'aime bien la solution amenée par Thierry avec l'AOP double.
Vu qu'il y a déja un schéma complet de dispo avec le LM49724
https://www.dspiy.be/forum/download/fil ... &mode=view
MAIIIIIS
Je sais pas ce que c'est une alim sophistiquée. Surement une histoire de guirlande de condo
Maiiiis,
En bref : si on(vous) refait une carte, autan prendre l'AOP double flux qui permet de symétriser ET de régler le gain..(x1 x1.5 x2)
Concernant le prix. Vu l'offre de MLudovic, vu le prix d'un XTA ou Lake.. Je suis prêt à mettre un billet.
J'essaierai de pondre un schéma avec ce que j'ai compris.

Quand je dis pas de marge de manœuvre:
je dis qu'il me faut +13.22dBu pour brasser mes 18" comme un cochon, et que la symétrisation seule sort 13,9 dBu.
Vu ce que tu me dis, c'est pas un problème.
Je me vois mal trancher vu que je patauge complet dans tout ça.
Mais quand je lis ça :
l'avantage de l'AOP, c'est de pouvoir agir sur le gain comme tu veux, alors qu'avec le THAT c'est x2
Dans ton cas, comme tu prévois un usage en sono extérieure avec toutes les contraintes associées (longs cables , milieu potentiellement pollué d'interférences, etc...) il vaut mieux en concevoir une nouvelle plus "blindée".
J'ai envie de dire que quitte à refaire une carte, j'aime bien la solution amenée par Thierry avec l'AOP double.
Vu qu'il y a déja un schéma complet de dispo avec le LM49724
https://www.dspiy.be/forum/download/fil ... &mode=view
MAIIIIIS
Utiliser un AOP comme l'OPA1632 sans soigner l'alim autant prendre le THAT
Je sais pas ce que c'est une alim sophistiquée. Surement une histoire de guirlande de condo
Maiiiis,
je sais pas faire non plus.plus blindée
En bref : si on(vous) refait une carte, autan prendre l'AOP double flux qui permet de symétriser ET de régler le gain..(x1 x1.5 x2)
Concernant le prix. Vu l'offre de MLudovic, vu le prix d'un XTA ou Lake.. Je suis prêt à mettre un billet.
J'essaierai de pondre un schéma avec ce que j'ai compris.

- thierryvalk
- Administrateur du site
- Messages : 3801
- Enregistré le : jeu. 9 juil. 2015 20:08
- Localisation : Belgique
Re: le bar du forum
100% avec les propos d’Alain.
- alka
- Administrateur du site
- Messages : 3099
- Enregistré le : mer. 15 juil. 2015 15:18
- Localisation : 92
- Contact :
Re: le bar du forum
si 13,8dBU suffit, alors faut pas compliquer le schéma inutilement et juste utiliser un driver ligne type DRV ou That.GoodNoize a écrit :Quand je dis pas de marge de manœuvre:
je dis qu'il me faut +13.22dBu pour brasser mes 18" comme un cochon, et que la symétrisation seule sort 13,9 dBu.
Vu ce que tu me dis, c'est pas un problème.
La seule raison d'ajouter un aop en amont du driver est si tu as besoin d'entrer dans ton ampli avec un niveau vraiment plus élevé que 13,8dBU. Tu parlais au début de la Motu qui sort 20dBU, cad 7.75Vrms. Si tes amplis (actuels ou futurs) se comportent mieux avec ce niveau en entrée, cela peut etre une raison suffisante pour ajouter un étage d'aop avec gain x2. OPA1632 ou le vénérable LME49724 ce sera la même idée.
(juste pour moi parce que je suis pas habitué aux dBU: le DSPiy sort 1,9Vrms single-ended. Symétrisé par un Drv134 ou that, cela donne 3.8Vrms differentiel, cad 13,8dBU.
http://www.sengpielaudio.com/calculator-db-volt.htm)
Pour le reste faut pas voir trop compliqué. Les aops de symétrisation style OPA1632 ou le vénérable LME49724 ont un psrr de 100dB, cad pareil qu'un drv134. Pas besoin de se faire des noeuds au cerveau : une alim correcte, sans délire audiophile, leur va très bien.
Pour le coté "blindage" : sur ma carte il n'y a rien. Clairement, "rien" n'est pas suffisant dans ton contexte
Alors quoi mettre ?
Sur le schéma "Addon BalOut" page précédente, avec lme49724 + THAT1636, il y a un bloc marqué "Protection / RF Filter" optionnel avec un filtrage a base de LC. C'est la version luxe.
Sur les DCX il y a seulement des capas de 100pF. Manifestement, les DCX fonctionnent en milieu hostile, donc ce doit déjà être suffisant.
Pour un driver ligne comme DRV134 ou THAT, les fabricants ont leur recommandation. C'est ce que soulignait Androus en pointant que c'est un peu plus light pour les THAT.
Je suis loin d'être spécialiste et j'imagine que la question a été traitée des millions de fois sur les forums

La question qui reste : quelle version te propose Mludovic ? s'il a la carte de symétrisation avec des DRV134 tu ne vas pas les poubelliser je pense. Si tu dois partir de zéro, les THAT sont un peu plus modernes et étaient plus faciles à sourcer. A vérifier si c'est toujours vrai.
ps: faut pas croire ce qui se dit sur les forums : Thierry est super compétent en analogique

Re: le bar du forum
Nan.
Je sais de source sûre qu'il n'est pas un spécialiste
Une chose ou deux qu'il faut savoir sur GoodNoize.
- En soirée sono ou fête privée c'est un vrai sauvage. Passé un cap c'est tout à fond, point barre.
- Il adore les ampli, et changer d'ampli ; donc pour 'instant il en a qui réclament 13,8dBu, mais si un jour il croise une machine qui fonctionne avec 20dBu, il est pas dit qu'il ne se laisse pas tenter par la promesse d'une plage dynamique toujours plus étendue.
- Il adorerait se faire un DSPiy de course qu'il pourra poser à côté d'un Lake en disant "pousse toi de là, j'ai une arme belge".
Bref, tout ça pour dire qu'une solution avec opa et gain réglable par microswitch est ce qui le satisferait le plus à mon avis. Mon flair me dit ça.

Je sais de source sûre qu'il n'est pas un spécialiste
Une chose ou deux qu'il faut savoir sur GoodNoize.
- En soirée sono ou fête privée c'est un vrai sauvage. Passé un cap c'est tout à fond, point barre.
- Il adore les ampli, et changer d'ampli ; donc pour 'instant il en a qui réclament 13,8dBu, mais si un jour il croise une machine qui fonctionne avec 20dBu, il est pas dit qu'il ne se laisse pas tenter par la promesse d'une plage dynamique toujours plus étendue.
- Il adorerait se faire un DSPiy de course qu'il pourra poser à côté d'un Lake en disant "pousse toi de là, j'ai une arme belge".
Bref, tout ça pour dire qu'une solution avec opa et gain réglable par microswitch est ce qui le satisferait le plus à mon avis. Mon flair me dit ça.

- thierryvalk
- Administrateur du site
- Messages : 3801
- Enregistré le : jeu. 9 juil. 2015 20:08
- Localisation : Belgique
Re: le bar du forum
Si je devais monter un petit système sono, voici sur ce que je partirais.
Un rack avec les amplis + le Crossover à DSP.
Le tout précablé proprement, l’on aurait juste besoin d’une alim 230V et d’un signal audio analog.
En plus de l’analog je prévoirais du sans fils style Bluetooth V5 qui commence à avoir une portée correcte.
Vu qu’un rack d’ampli c’est gros chocs assurés lors des déplacements, je regarderais surtout à avoir quelque chose de très solide. Les performances pures audio seraient secondaires.
Une grande attention serait aussi apportée aux plocs en étudiant bien les différentes tempos.
Le DSP aurait quelques Presets : boumboum, concert, petite sale ….
Je partirais bien sur les LME49724 (Si disponibles) avec un gain fixe pour avoir les +20dBu.
Je ferais pour 6 sorties, soit 6 cartes solo ou 3 cartes doubles avec un petit bus pour l’alim + Mute (sauf si les amplis sont parfaitement OK pour les plocs).
L’alim, 5V et +-15V supportant un max de G en SMPS ou analogique, elle ne doit pas être performante mais fiable.
Filtre secteur sur l’entrée 230V.
Au plus proche des XLR, deux perles ferrites avec 1 à 2 tours de fil pour d’éventuels retours de HF.
En entrées des LME, un petit RC pour la HF présente dans le boitier + RC de compensation.
Découplage classique.
J’utiliserais l’entrée symétrique du LME pour aller rechercher signal + 0V sur le bornier du DSPiy.
Pour l’entrée analog, on doit bien trouver des dé symétriseurs + résistances pour réduire le niveau.
Je garderais sous la main une petite boite avec transfo à insérer en cas de problèmes de ronflettes.
Mais il ne faut pas spécialement faire comme moi.
Un rack avec les amplis + le Crossover à DSP.
Le tout précablé proprement, l’on aurait juste besoin d’une alim 230V et d’un signal audio analog.
En plus de l’analog je prévoirais du sans fils style Bluetooth V5 qui commence à avoir une portée correcte.
Vu qu’un rack d’ampli c’est gros chocs assurés lors des déplacements, je regarderais surtout à avoir quelque chose de très solide. Les performances pures audio seraient secondaires.
Une grande attention serait aussi apportée aux plocs en étudiant bien les différentes tempos.
Le DSP aurait quelques Presets : boumboum, concert, petite sale ….
Je partirais bien sur les LME49724 (Si disponibles) avec un gain fixe pour avoir les +20dBu.
Je ferais pour 6 sorties, soit 6 cartes solo ou 3 cartes doubles avec un petit bus pour l’alim + Mute (sauf si les amplis sont parfaitement OK pour les plocs).
L’alim, 5V et +-15V supportant un max de G en SMPS ou analogique, elle ne doit pas être performante mais fiable.
Filtre secteur sur l’entrée 230V.
Au plus proche des XLR, deux perles ferrites avec 1 à 2 tours de fil pour d’éventuels retours de HF.
En entrées des LME, un petit RC pour la HF présente dans le boitier + RC de compensation.
Découplage classique.
J’utiliserais l’entrée symétrique du LME pour aller rechercher signal + 0V sur le bornier du DSPiy.
Pour l’entrée analog, on doit bien trouver des dé symétriseurs + résistances pour réduire le niveau.
Je garderais sous la main une petite boite avec transfo à insérer en cas de problèmes de ronflettes.
Mais il ne faut pas spécialement faire comme moi.
- alka
- Administrateur du site
- Messages : 3099
- Enregistré le : mer. 15 juil. 2015 15:18
- Localisation : 92
- Contact :
Re: le bar du forum
oui pour tout sauf pour le gain réglable sur la carte de symétrisation : Il y a un DSPiy , autant utiliser son volume s'il faut une atténuation de 3 ou 6dB.androuski a écrit :Bref, tout ça pour dire qu'une solution avec opa et gain réglable par microswitch est ce qui le satisferait le plus à mon avis. Mon flair me dit ça.
Le plan de Thierry me semble avoir les bons arguments.
-Une entrée 2 voies symétrique analog a tout son sens vu le contexte. Un receveur ligne comme INA137 serait un bon candidat.
-J'ajouterai une entrée spdif (tslink + coax) déjà présentes sur le DSPiy.
-Pour le BT, un récepteur BT vers Coax ou toslink comme j'ai mis sur le mien devrait le faire.
-Plusieurs presets avec des corrections: c'est a voir car il y a sans doute en amont une console qui fait déjà ça. Le DSPiy sait faire mais il est un peu figé dans ses réglages.
-Un DSPiy avec plutot des boutons poussoirs que des molettes pour la sélection de sources, les éventuels presets, et pour le volume. Histoire de le rendre moins fragile et moins sujet à erreur de réglage.
Re: le bar du forum
Je vais vous faire un schéma du setup on saura de quoi on parle.
Vous voulez que j'ouvre un topic ?
@Alain.
-> Je sais que résumer la qualité de la motu à son niveau de sortie c'est un peu nimp.
J'ai juste pris une grosse claque (sagem aussi, et nico etait la aussi il me semble), le jour ou j'ai virer le DCX.
On peut vraiment pousser le volume et tout ce passe bien, il y a rien qui bouge, c'est béton.
A niveau modéré il y a pas de diff.
D'où le fait que je cherche une solution "burnée".
-> Je n'ai pas encore la carte sym de MLudovic mais si elle est peuplée elle va trouver sa place dans mon salon pour attaquer mes UCD en symétrique (je bosse sur des nouvelles enceintes plus costaudes pour aller avec le nouveau salon traité, mais ça c'est autre chose)
@Androuski a bien résumé mon état d'esprit
On est une bande de bricolo passionnés. Nos concerts sont gratuits sur donations. Tout est fait avec de la récup/fait maison et les moyens du bord.
Je suis forcément séduit par une solution DSPiy. Un Lake ça a pas de charme
@Thierry :
-> Ce que tu me propose c'est ce dont je rêve en fait
-> le setup avec DSP dans le rack ampli impose que le DSPiy puisse accepter des niveaux symétriques pro.
Vu que nativement il est pas prévu pour (et que j'ai pas les compétences pour faire une carte sym IN), je pensais l'attaquer en numérique pour pas le brusquer.
-> J'aime bien avoir la main sur le DSP côté régie. Bien que une fois le système calé normalement j'y touche plus. Je fais de l'EQ avec la motu pour sculpter/affiner le truc suivant les sources / groupes / style de musique / bonhomme.
Il faut comprendre que la motu n'est pas seulement une carte son.
C'est une vrai console de mixage avec tout les BUS, circuits de retours, AUX, Group
Compresseur, EQ, gate etc...
La console principale, c'est la motu.
Sur les petits groupes, la console c'est la motu.
Le tout contrôlé par PC ou IPAD.
Vous me faites baver avec un DSPiy équipé d'une carte IN/OUT

Vous voulez que j'ouvre un topic ?
@Alain.
-> Je sais que résumer la qualité de la motu à son niveau de sortie c'est un peu nimp.
J'ai juste pris une grosse claque (sagem aussi, et nico etait la aussi il me semble), le jour ou j'ai virer le DCX.
On peut vraiment pousser le volume et tout ce passe bien, il y a rien qui bouge, c'est béton.
A niveau modéré il y a pas de diff.
D'où le fait que je cherche une solution "burnée".
-> Je n'ai pas encore la carte sym de MLudovic mais si elle est peuplée elle va trouver sa place dans mon salon pour attaquer mes UCD en symétrique (je bosse sur des nouvelles enceintes plus costaudes pour aller avec le nouveau salon traité, mais ça c'est autre chose)
@Androuski a bien résumé mon état d'esprit
On est une bande de bricolo passionnés. Nos concerts sont gratuits sur donations. Tout est fait avec de la récup/fait maison et les moyens du bord.
Je suis forcément séduit par une solution DSPiy. Un Lake ça a pas de charme
@Thierry :
-> Ce que tu me propose c'est ce dont je rêve en fait

-> le setup avec DSP dans le rack ampli impose que le DSPiy puisse accepter des niveaux symétriques pro.
Vu que nativement il est pas prévu pour (et que j'ai pas les compétences pour faire une carte sym IN), je pensais l'attaquer en numérique pour pas le brusquer.
-> J'aime bien avoir la main sur le DSP côté régie. Bien que une fois le système calé normalement j'y touche plus. Je fais de l'EQ avec la motu pour sculpter/affiner le truc suivant les sources / groupes / style de musique / bonhomme.
Il faut comprendre que la motu n'est pas seulement une carte son.
C'est une vrai console de mixage avec tout les BUS, circuits de retours, AUX, Group
Compresseur, EQ, gate etc...
La console principale, c'est la motu.
Sur les petits groupes, la console c'est la motu.
Le tout contrôlé par PC ou IPAD.
Vous me faites baver avec un DSPiy équipé d'une carte IN/OUT

Re: le bar du forum
En gros le principe.
Il y a du monde sur scène et des DJ qui préfères mixer en face la sono (normal
)
EDIT. La liaison DSP/AMPLI passe par le multipaire
Il y a du monde sur scène et des DJ qui préfères mixer en face la sono (normal
)EDIT. La liaison DSP/AMPLI passe par le multipaire
- alka
- Administrateur du site
- Messages : 3099
- Enregistré le : mer. 15 juil. 2015 15:18
- Localisation : 92
- Contact :
Re: le bar du forum
Des entrées symétriques analog c'est super simple à faire. j'ai réussi alors tout le monde peut
juste bien prévoir l'atténuation pour entrer dans le DSPiy au bon niveau.
OK, la motu est essentielle dans ton setup. C'est elle qui traite l'égalisation et aussi le volume. Le DSPiy sera en quelques sortes une boite noire pré-réglée que tu toucheras rarement.
Pourquoi le pc est il une entrée directe sur le Crossover dans ton setup ?
Je pense comme Thierry que le crossover-DSPiy serait mieux près de l'ampli, avec seulement 2 cables XLR signal qui vont vers lui depuis la motu.
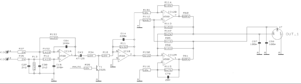
Ce serait pour moi, je ferai une carte d'extension unique SYM_IN_OUT pour le DSPiy, avec 8 fiches XLR soudées (2 IN et 6 OUT), le tout fixé sur la face arrière du boitier.
Si tu veux pousser encore plus loin: une entrée AES/EBU avec une conversion vers spdif. Ca ferait 9 XLR.
Le reste c'est du cablage interne.

juste bien prévoir l'atténuation pour entrer dans le DSPiy au bon niveau.OK, la motu est essentielle dans ton setup. C'est elle qui traite l'égalisation et aussi le volume. Le DSPiy sera en quelques sortes une boite noire pré-réglée que tu toucheras rarement.
Pourquoi le pc est il une entrée directe sur le Crossover dans ton setup ?
Je pense comme Thierry que le crossover-DSPiy serait mieux près de l'ampli, avec seulement 2 cables XLR signal qui vont vers lui depuis la motu.
Ce serait pour moi, je ferai une carte d'extension unique SYM_IN_OUT pour le DSPiy, avec 8 fiches XLR soudées (2 IN et 6 OUT), le tout fixé sur la face arrière du boitier.
Si tu veux pousser encore plus loin: une entrée AES/EBU avec une conversion vers spdif. Ca ferait 9 XLR.
Le reste c'est du cablage interne.
il peut t'envoyer une photoJe n'ai pas encore la carte sym de MLudovic

- alka
- Administrateur du site
- Messages : 3099
- Enregistré le : mer. 15 juil. 2015 15:18
- Localisation : 92
- Contact :
Re: le bar du forum
Pour optimiser le cout de production du pcb, ce serait peut etre plus simple pour les sorties de faire 6 petits pcb identiques avec une XLR chacun. A voir. C'était la suggestion de Thierry un peu plus haut.alka a écrit :Ce serait pour moi, je ferai une carte d'extension unique SYM_IN_OUT pour le DSPiy, avec 8 fiches XLR soudées (2 IN et 6 OUT), le tout fixé sur la face arrière du boitier.
Si tu veux pousser encore plus loin: une entrée AES/EBU avec une conversion vers spdif. Ca ferait 9 XLR.
Le reste c'est du cablage interne.
- alka
- Administrateur du site
- Messages : 3099
- Enregistré le : mer. 15 juil. 2015 15:18
- Localisation : 92
- Contact :
Re: le bar du forum
Je reviens en arrière car j'avais pas bien capté tes chiffres.
Le 13.2dBU en entrée est obtenu par un calcul trop optimiste.
Je suppose que Yamaha ne se trompe pas sur son ampli et s'ils disent que la sensibilité est de 10.7dBU dans cette position, c'est que ça va saturer si tu entres plus haut.
Si la motu sort vraiment 20dBU et que tu pousses à fond, elle doit faire saturer l'ampli même en position 26dB.
C'est peut être le but en sonorisation mais ça me parait dangereux pour l'ampli et les enceintes de trop dépasser.
GoodNoize a écrit :Le yam T5N qui pousse mes subs, et que je veux l'exploiter au maxInput sensitivity :
+16.7dBu(26dB position)
+10.7dBu(32dB position)
Maximum input voltage: +24dBuEn bridge 4 Ohms il sort 5000 Watts:
- Tension HP = 102 V => 42.38 dBu
- Gain ampli = +32 dB
- Input = 42.38 - 32 = +13.22 dBu
Le 13.2dBU en entrée est obtenu par un calcul trop optimiste.
Je suppose que Yamaha ne se trompe pas sur son ampli et s'ils disent que la sensibilité est de 10.7dBU dans cette position, c'est que ça va saturer si tu entres plus haut.
Si la motu sort vraiment 20dBU et que tu pousses à fond, elle doit faire saturer l'ampli même en position 26dB.
C'est peut être le but en sonorisation mais ça me parait dangereux pour l'ampli et les enceintes de trop dépasser.
Re: Sorties Symétriques niveau pro pour le DSPiy
Niveau d'entrée max du T5n = +24dBu
Les niveaux d'entrées que je donne sont pour avoir la puissance en sortie
Les niveaux d'entrées que je donne sont pour avoir la puissance en sortie

- alka
- Administrateur du site
- Messages : 3099
- Enregistré le : mer. 15 juil. 2015 15:18
- Localisation : 92
- Contact :
Re: Sorties Symétriques niveau pro pour le DSPiy
Le niveau d'entrée de 24dBU c'est pour ne pas le détruire. Il y a des aops en entrée qui ont une limite.GoodNoize a écrit :Niveau d'entrée max du T5n = +24dBu
Les niveaux d'entrées que je donne sont pour avoir la puissance en sortie
Je comprends le calcul que tu as fait, mais c'est trop optimiste ! tu prends 5000W au pied de la lettre.
Re: le bar du forum
alka a écrit :Si la motu sort vraiment 20dBU et que tu pousses à fond, elle doit faire saturer l'ampli même en position 26dB.
C'est peut être le but en sonorisation mais ça me parait dangereux pour l'ampli et les enceintes de trop dépasser.
Alors tout saturer non c'est pas le but
Sur la motu j'ai un compresseur/limiteur peak/RMS pour pas tout exploser.
Pour le calcul je part du principe que 0dBfs motu = 20dBu
Ensuite je fais mon calcul optimiste pour le niveau IN max de l'ampli, puis je me sert de la doc XTA (encore eux !)
http://www.audiocore.co.uk/wp-content/u ... 6142b46654
Jusqu'à présent Je n'avais pas les HP's qui suivent, le T5N je lui faisait sortir uniquement 2x1000 8ohms.
Ducoup pas de soucis de saturation

Retourner vers « DSPiy général »
Qui est en ligne
Utilisateurs parcourant ce forum : Aucun utilisateur enregistré et 8 invités