Je pense que non.
Avec 1k sur l'entrée - des LM tu devrais avoir moins de 400 ohm par module. (3 modules en //)
Suis pas très compétant en transfo, mais vu que ne se crée et rien ne se perd, tu auras selon la config du transfo 400 ohm ou 200 ohm reportés sur la source.
C'est pas beaucoup et faudrait aussi voir l'impédance conseillée pour le transfo.
Problème BPA300
- thierryvalk
- Administrateur du site
- Messages : 3806
- Enregistré le : jeu. 9 juil. 2015 20:08
- Localisation : Belgique
Re: Problème BPA300
J'ai aussi un potar 10k (volume) à intercaler entre le transfo et les entrées. Ça pourrait le faire
?
?- thierryvalk
- Administrateur du site
- Messages : 3806
- Enregistré le : jeu. 9 juil. 2015 20:08
- Localisation : Belgique
Re: Problème BPA300
Non, va pas le faire, il faut un buffer en entrée.
Re: Problème BPA300
Et si j'avais gardé les résistances 10k et 200k ?
- thierryvalk
- Administrateur du site
- Messages : 3806
- Enregistré le : jeu. 9 juil. 2015 20:08
- Localisation : Belgique
Re: Problème BPA300
C'est 10x moins embêtant à ce niveau là.
Ton impédance d'entrée serait (sauf erreur de ma part) aux alentours de 4kOhm.
Faudrait toujours voir ce qui est recommandé pour ton transfo.
Pour le pot de volume tu compte le câbler comment ?
Ton impédance d'entrée serait (sauf erreur de ma part) aux alentours de 4kOhm.
Faudrait toujours voir ce qui est recommandé pour ton transfo.
Pour le pot de volume tu compte le câbler comment ?
Re: Problème BPA300
Je pensais monter le potentiomètre en diviseur de tension.
Le transfo est un Jensen jt-11p-1 - donc un 10k:10k il me semble.
Le transfo est un Jensen jt-11p-1 - donc un 10k:10k il me semble.
- thierryvalk
- Administrateur du site
- Messages : 3806
- Enregistré le : jeu. 9 juil. 2015 20:08
- Localisation : Belgique
Re: Problème BPA300
Pour le pot :
Pour simplifier, prenons un pot linéaire (en audio ce sera un log, mais le principe est le même).
Si le pot fait 10k, position médiane et RL 5k, le diviseur en tension sera 5k / 2.5k vu que RL est en // sur le curseur-GND.
On n'est plus en linaire du tout, il aurait fallu une résistance RL bien plus grande.
En général min. 10x supérieur au pot. pour avoir un effet négligeable. L'impédance vue par la source étant la valeur du pot : 10k.
Pour le transfo, oui, il est prévu pour une charge de 10k et d'un rapport 1:1
Avec un transfo, on peut rentrer en symétrique ou asymétrique sur un simple bobinage.
Pour moi qui ne suis pas spécialiste en transfo audio, il aurait fallu pour avoir une sortie symétrique deux bobinages identiques en sortie, du 1:1:1 pour avoir un point milieu au 0V.
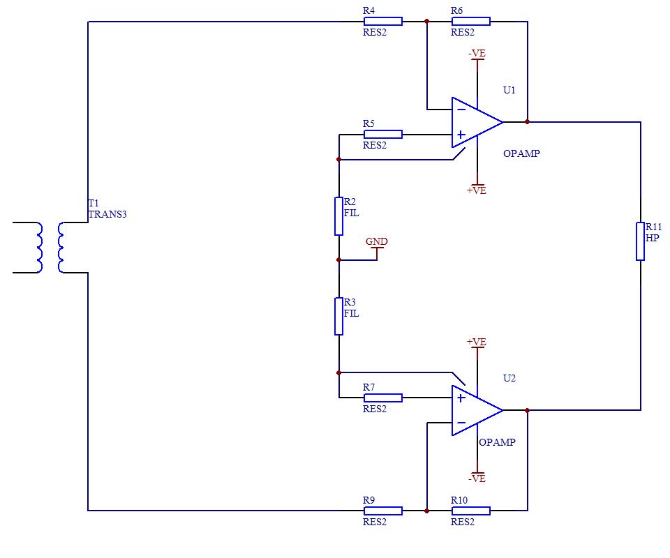
Voici mon schéma adapté avec un transfo 1:1
On oublie souvent, mais du signal c'est comme de la puissance, il y a un courant. Ce courant étant très faible, on parlera plus de tension et impédance d'entrée.
Le chemin de ce courant va passer par R2 et R3 qui sont les fils GND des 2 cartes.
Il sera donc superposé aux courants de U1 et U2 mais aussi complique le câblage pour ne pas former une belle boucle d'induction qui en ferait un bon poste de radio.
Dans ton cas, je regarderais pour rajouter un symétriseur actif qui supporte des impédances de charge faibles tout en ayant une impédance d'entrée élevée.
On aurait donc :
Transfo 1:1 -> Pot 10K + RC pour la HF -> symétriseur -> 2 sorties, une par ampli.
Pour simplifier, prenons un pot linéaire (en audio ce sera un log, mais le principe est le même).
Si le pot fait 10k, position médiane et RL 5k, le diviseur en tension sera 5k / 2.5k vu que RL est en // sur le curseur-GND.
On n'est plus en linaire du tout, il aurait fallu une résistance RL bien plus grande.
En général min. 10x supérieur au pot. pour avoir un effet négligeable. L'impédance vue par la source étant la valeur du pot : 10k.
Pour le transfo, oui, il est prévu pour une charge de 10k et d'un rapport 1:1
Avec un transfo, on peut rentrer en symétrique ou asymétrique sur un simple bobinage.
Pour moi qui ne suis pas spécialiste en transfo audio, il aurait fallu pour avoir une sortie symétrique deux bobinages identiques en sortie, du 1:1:1 pour avoir un point milieu au 0V.
Voici mon schéma adapté avec un transfo 1:1
On oublie souvent, mais du signal c'est comme de la puissance, il y a un courant. Ce courant étant très faible, on parlera plus de tension et impédance d'entrée.
Le chemin de ce courant va passer par R2 et R3 qui sont les fils GND des 2 cartes.
Il sera donc superposé aux courants de U1 et U2 mais aussi complique le câblage pour ne pas former une belle boucle d'induction qui en ferait un bon poste de radio.
Dans ton cas, je regarderais pour rajouter un symétriseur actif qui supporte des impédances de charge faibles tout en ayant une impédance d'entrée élevée.
On aurait donc :
Transfo 1:1 -> Pot 10K + RC pour la HF -> symétriseur -> 2 sorties, une par ampli.
Retourner vers « DSPiy général »
Qui est en ligne
Utilisateurs parcourant ce forum : Aucun utilisateur enregistré et 8 invités