Les Ri à 500 ohm me semble bien faible comme valeurs.
si je prend dans cette doc :
https://www.tij.co.jp/jp/lit/an/slyt119 ... e.com%252F
On aurait 750 ohm ce qui est bien trop peu pour le DAC.
Cette doc fait apparaitre un autre point : Rs qui existe bien sur le DSPiy.
On a 100 ohm plus celle du DAC de 50 ohm.
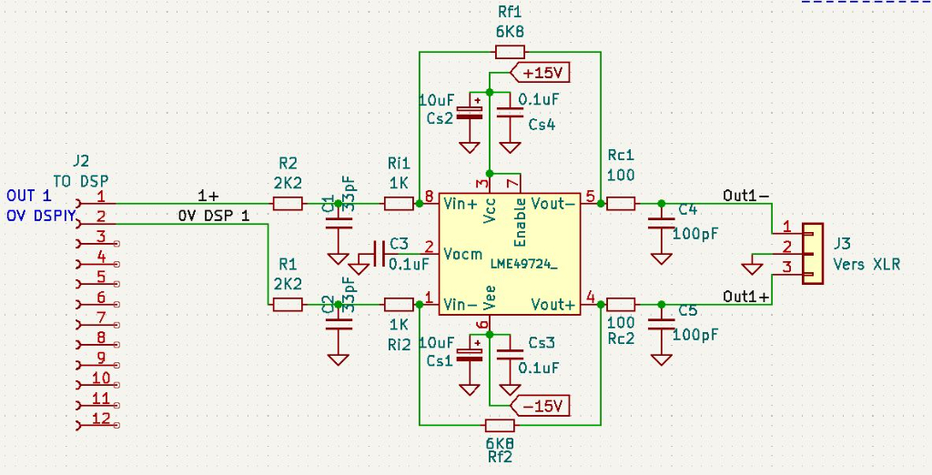
J'avais utilisé le LME pour mon ampli TPA.
Voici le schéma de l'entrée. Attention que les valeurs des résistances ont été ajustées par la suite et que le filtre R1-C44 est nécessaire vu le câble entre DSPiy et Ampli.
Et l'on travaille avec une tension unique.
Et dans la foulée le routage correspondant.
Attention que la Pin7 ne peut rester en l'air.
Alors j'ai supprimé la liaison "filaire" entre 0V DSPiy et Ri2 (pas de piste dédiée)
Bien dommage.

C'est un restant de câblage en étoile

