BLOC 6 voies

Discutions générales sur le DSPiy et tout ce qui s'y rattache
Avatar de l’utilisateur
alka
Administrateur du site
Messages : 3099
Enregistré le : mer. 15 juil. 2015 15:18
Localisation : 92
Contact :

Re: BLOC 6 voies

Messagepar alka » mar. 2 juil. 2024 22:50

thierryvalk a écrit :Le "souci" c'est qu'après la mise sous tension, il faut attendre 10 mesures pour avoir une mesure valide.
Soit l'on attend ou comme dans mon exemple, on charge la table avec une valeur réaliste qui ne fera pas de mal.
J'ai mis 2000, mais en fait ce serait la tension pour une T° de 20°C
Pour ne pas être trop faux, je charge la table dans le setup avec 10 lectures des 6 ADC en séquence.

Ca marche plutot bien cette affaire :)
Le coté températures étant réglé (sauf patacaisse découvert par ALex durant les mesures), je travaille sur l'interface web.

Avatar de l’utilisateur
thierryvalk
Administrateur du site
Messages : 3798
Enregistré le : jeu. 9 juil. 2015 20:08
Localisation : Belgique

Re: BLOC 6 voies

Messagepar thierryvalk » mer. 3 juil. 2024 08:56

Reste un 3V1 mystère dans la formule. :]

Reprenons avec les données techniques du fabricant.
Nous avons un ADC a approximations successives de 12 bits, multiplexeur d’entrées et atténuateur.
La tension de référence pour le DAC serait de 1.1V. En fait c’est de 1 à 1.2V selon la date, le modèle et qu’Espressif ait calibré ou non … peut faire mieux.

Si l’on prend une atténuation de 0dB (on n’atténue rien) la plage théorique de mesure serait de 0V à 1.1V pour les valeurs retournées de 0 à 4095.
Par défaut l’atténuateur est sur 11dB.
La plage théorique devient donc de 0V à 3V9 toujours pour 0 à 4095.
C’est bien du théorique vu que l’entrée analogique ne peut dépasser les 3V3 de l’alimentation.

Voici un graphique de la chose :
esp32adcatt.png

https://www.luisllamas.es/en/esp32-adc/
La courbe verte qui nous intéresse à un défaut dans le bas, pas grave.
Est linéaire jusqu’a environ 2.5V puis part en sucette. En fait si l’on continue la courbe linéaire l’on atteindrait les 3V9 théoriques.

En pratique :
Pour moi le full scale est bien de 3V9=4095.
Mais l’on utilise l’ADC que jusqu’à 2.5V.
On peut calibrer l’ADC, mais vu que l’on a des erreurs de toutes manières à différents niveaux : CTN, résistance série, tension de 3V3, ce n’est pas très utile.
Le mieux étant de calibrer l’ensemble selon la formule y = coeff_a * x + coeff_b
Les coefficients seront déterminés par 2 mesures.


Pour le câblage de la CTN, ne pas oublier la capa en //
ctncapapng.png

Avatar de l’utilisateur
alka
Administrateur du site
Messages : 3099
Enregistré le : mer. 15 juil. 2015 15:18
Localisation : 92
Contact :

Re: BLOC 6 voies

Messagepar alka » mer. 3 juil. 2024 13:11

C'est la même courbe que Upesy, mais si tu préfère les espagnols (moi aussi au foot :mrgreen: )

Le plus simple pour la conversion est de prendre la "droite pointillée" qui va des coordonnées (0.2 , 0) à (3.1 , 4095). Dans mon calcul j'ai ignoré le 0.2

Tu veux vraiment que je me prenne la tête a refaire pour ce degré de précision.... rooo ce sera dans la version suivante du soft.

Plutot que de corriger l'actuel, je referais directement avec la droite (0.2 , 0) à (2.5 , 2800) - valeurs lues au mieux sur les courbes espagnoles/upesy
https://www.upesy.fr/blogs/tutorials/me ... duino-code

Limiter à 2800 pour nous revient à ignorer les températures < 30°(environ)

Avatar de l’utilisateur
thierryvalk
Administrateur du site
Messages : 3798
Enregistré le : jeu. 9 juil. 2015 20:08
Localisation : Belgique

Re: BLOC 6 voies

Messagepar thierryvalk » mer. 3 juil. 2024 13:25

voici LA courbe :
esp32adcattc.png

C'est pas 3.1 et en effet l'on peut ignorer les 0.2 (en réalité 0.15) qui seront repris si nécessaire dans la correction globale.
Si l'on veut mesurer plus bas, on peut toujours adapter la résistance série.

Avatar de l’utilisateur
thierryvalk
Administrateur du site
Messages : 3798
Enregistré le : jeu. 9 juil. 2015 20:08
Localisation : Belgique

Re: BLOC 6 voies

Messagepar thierryvalk » mer. 3 juil. 2024 14:12

Pour vérifier ADC, formule ....
Je suggère d'utiliser quelques résistances fixes à la place des CTN.
Par exemple sur l'entrée 1 une R de 10K =>25°C
entrée 2 4K7 => 47°C
entrée 3 1K8 => 78° C
et entrée 4 1K => 98°C

Il suffit de faire un print de la T° lue sur ces 4 entrées pour voir si tout est OK.

Et pour la suite un simple pot de 10K permettra d'avoir toute la plage de T° afin de tester les fonctions de sécurités.

GoodNoize
Messages : 908
Enregistré le : mar. 27 nov. 2018 17:18
Localisation : Jura

Re: BLOC 6 voies

Messagepar GoodNoize » mer. 3 juil. 2024 15:13

J'atterris, j'en reviens pas que le datasheet est faux 8|

Bonne idée le test avec des résistances. ça je peux faire :)

Vous m'excuserez mais j'ai pas compris les derniers échanges.
On parle de travailler là ou l'ADC est le plus linéaire ?

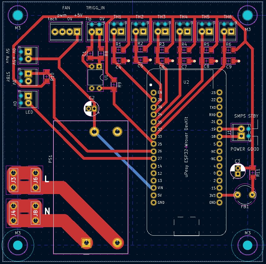
Ce midi j'ai un peu bosser sur le hardware.
PCB 90x90 avec perçages 79.5x79.5 pour prendre la place de la carte softstart audiofofo.
J'ai mis des CMS 1206 parce que j'aime bien :mrgreen:
Le routage va pas vous plaire :langue: Fait à la vavite histoire de dégrossir. J'ai changé les positions de LED, STBY et TRIGG pour simplifier.
Le ventilo n'est pas routé pour le moment.
Le 5V passe sur la couche inférieur entre alim et esp32.

J'ai un doute sur les capa de filtrage C2/C3. C'est pas mieux de mettre du polarisé dans ce cas ? Genre du chimique traversant.

PCB V1.pdf
(52.72 Kio) Téléchargé 460 fois


PCB V1_3D.JPG


Schéma controle ampli V1.3.pdf
(240.07 Kio) Téléchargé 492 fois
Modifié en dernier par GoodNoize le mer. 3 juil. 2024 16:35, modifié 1 fois.

Avatar de l’utilisateur
alka
Administrateur du site
Messages : 3099
Enregistré le : mer. 15 juil. 2015 15:18
Localisation : 92
Contact :

Re: BLOC 6 voies

Messagepar alka » mer. 3 juil. 2024 16:25

thierryvalk a écrit :C'est pas 3.1 et en effet l'on peut ignorer les 0.2 (en réalité 0.15) qui seront repris si nécessaire dans la correction globale.
Si l'on veut mesurer plus bas, on peut toujours adapter la résistance série.
mais euh c'est quesquejedis :hehe:
alka a écrit :Plutot que de corriger l'actuel, je referais directement avec la droite (0.2 , 0) à (2.5 , 2800) - valeurs lues au mieux sur les courbes espagnoles/upesy


Ca donne ça pour la nouvelle formule, juste histoire de passer a autre chose parce que les drosophiles commence à avoir mal :mrgreen:

dans mon ancienne formule, cela revient a remplace 3.3/3/1 par 3.3/2.5 et 4095 par 2800.
Et on sait que la mesure indiquée sera plutot fausse au dessus de 2.5V cad en dessous de 16°C

de mon calcul précédent, les équations I et II n'ont bien sur pas changé.
la suite devient

Image

Avatar de l’utilisateur
thierryvalk
Administrateur du site
Messages : 3798
Enregistré le : jeu. 9 juil. 2015 20:08
Localisation : Belgique

Re: BLOC 6 voies

Messagepar thierryvalk » mer. 3 juil. 2024 16:28

J'atterris, j'en reviens pas que le datasheet est faux 8|

Il n'est pas faux, juste quelques colonnes de permutées. A mon avis c'est fait exprès pour voir si l'on suit. :mrgreen:

Vous m'excuserez mais j'ai pas compris les derniers échanges.

Tu comprendras plus tard, c'est une question de têtus. :happy1:

Un PCB sans le schéma à jour, c'est comme .... :nono:

GoodNoize
Messages : 908
Enregistré le : mar. 27 nov. 2018 17:18
Localisation : Jura

Re: BLOC 6 voies

Messagepar GoodNoize » mer. 3 juil. 2024 16:35


Avatar de l’utilisateur
thierryvalk
Administrateur du site
Messages : 3798
Enregistré le : jeu. 9 juil. 2015 20:08
Localisation : Belgique

Re: BLOC 6 voies

Messagepar thierryvalk » mer. 3 juil. 2024 16:45

Je vois 2 gros problèmes sur le PCB.
C'est au niveau des vis de fixation.
En haut à droite, la tête de vis va être sur la piste de 3V3.
En bas à gauche, un peu proche du 230V. C'est à l’œil, mais pour être vraiment safe, il faudrait 4mm entre du 230 et une autre partie.

Avatar de l’utilisateur
thierryvalk
Administrateur du site
Messages : 3798
Enregistré le : jeu. 9 juil. 2015 20:08
Localisation : Belgique

Re: BLOC 6 voies

Messagepar thierryvalk » mer. 3 juil. 2024 16:53

J'ai un doute sur les capa de filtrage C2/C3. C'est pas mieux de mettre du polarisé dans ce cas ? Genre du chimique traversant.

Oui, du chimique traversant.

Avatar de l’utilisateur
alka
Administrateur du site
Messages : 3099
Enregistré le : mer. 15 juil. 2015 15:18
Localisation : 92
Contact :

Re: BLOC 6 voies

Messagepar alka » mer. 3 juil. 2024 20:13

Moi j'ai fini :)
page accueil
Image

page infos
Image

page accueil ca chauffe
Image

page accueil : trop chaud, j'arrête
Image

GoodNoize
Messages : 908
Enregistré le : mar. 27 nov. 2018 17:18
Localisation : Jura

Re: BLOC 6 voies

Messagepar GoodNoize » jeu. 4 juil. 2024 07:26

:| :| :|
C’est trop la classe !!

Avatar de l’utilisateur
alka
Administrateur du site
Messages : 3099
Enregistré le : mer. 15 juil. 2015 15:18
Localisation : 92
Contact :

Re: BLOC 6 voies

Messagepar alka » jeu. 4 juil. 2024 08:19

il a un nom cet ampli ? parceque "Amp" ça fait un peu générique

GoodNoize
Messages : 908
Enregistré le : mar. 27 nov. 2018 17:18
Localisation : Jura

Re: BLOC 6 voies

Messagepar GoodNoize » jeu. 4 juil. 2024 18:31

Et non même pas !

ThomasBuzet
Messages : 47
Enregistré le : mar. 4 juin 2024 05:14
Localisation : Haute-Garonne

Re: BLOC 6 voies

Messagepar ThomasBuzet » ven. 5 juil. 2024 05:19

Wahou

J’avoue que ça fait un moment que vous m’avez perdu, par contre hyper interessant cette démarche pour trouver Ze truc qui va bien.

Chapeau les gars franchement au TOP

Je me garde cette idée sous le coude pour mon classe À/B qui lui a tendance à chauffer surtout en boîtier MID

Pour le nom avec ce qui vient d’être fait en suivi de température faut un truc qui claque grave la.

GoodNoize
Messages : 908
Enregistré le : mar. 27 nov. 2018 17:18
Localisation : Jura

Re: BLOC 6 voies

Messagepar GoodNoize » ven. 5 juil. 2024 11:00

Je suis pas doué en nom qui claque, je suis technicien pas archi :mrgreen:

MAJ V2 du PCB (même schéma) :
- Zone de 4mm en périphérie des trous de fixation
- Capa C2 et C3 passées en chimique traversant Ø5mm
- Pistes de 1mm par défaut et 4,5mm pour le 230V (la SMPS 3k est reprise directement sur le PCB via la deuxième paire de faston)
- Finalement le routage du 3V3 qui me dérangeait est pas si vilain
- Manque le routage de l'éventuel ventilo que je peux faire passer sur la couche arrière.
- L'implémentation des I/O est raccord avec la position des modules dans l'ampli.

A définir :
-> les valeurs de C2/C3 Pour le moment :
--> C2 : 330uF sur le 5V
--> C3 : 33uF sur le 3V3 avec R11 = 100 Ohms.

->Valider les résistances des diviseurs tension des CTN.
J'était parti sur 4k7 pour travailler dans la plage de tension moyenne des ADC autour de 60/80 degrés.
Ce qui doit être faux puisque j'ai pas pris les bonne valeurs dans le tableau du datasheet, et que j'ai pas suivis vos dernier échanges :gene:

-> Mettre la couche arrière au 0V ? Pour le moment j'ai pas ajouté de zone de cuivre.

https://www.dspiy.be/forum/download/file.php?id=2186 Le schéma
PCB V2_3D.jpg

PCB V2.JPG

Avatar de l’utilisateur
alka
Administrateur du site
Messages : 3099
Enregistré le : mer. 15 juil. 2015 15:18
Localisation : 92
Contact :

Re: BLOC 6 voies

Messagepar alka » ven. 5 juil. 2024 12:05

GoodNoize a écrit :Je suis pas doué en nom qui claque, je suis technicien pas archi :mrgreen:
lance un concours. C'est comme ça que le nom dspiy a été trouvé ;)
j'ai failli l'appeler Jura6 mais phonétiquement c'est pas top :mrgreen:
faut que ça reste court pour rentrer dans la page html.
Usylph ?

->Valider les résistances des diviseurs tension des CTN.
J'était parti sur 4k7 pour travailler dans la plage de tension moyenne des ADC autour de 60/80 degrés.
Ce qui doit être faux puisque j'ai pas pris les bonne valeurs dans le tableau du datasheet, et que j'ai pas suivis vos dernier échanges :gene:
j'ai tout fait avec Rs=4,5K et c'est tout bon. 4,7K sera tout bon aussi : on est au beau milieu de la plage de l'ADC.

Je vais refaire un tableau excel propre qui contient toutes les bonnes valeurs et bonnes formules et le partager ici


Retourner vers « DSPiy général »

Qui est en ligne

Utilisateurs parcourant ce forum : Aucun utilisateur enregistré et 8 invités