le bar du forum
- thierryvalk
- Administrateur du site
- Messages : 3800
- Enregistré le : jeu. 9 juil. 2015 20:08
- Localisation : Belgique
Re: le bar du forum
Avec un petit schéma ce serait plus simple.
A voir, mais peut-être utiliser un simple transistor bipolaire NPN.
A voir, mais peut-être utiliser un simple transistor bipolaire NPN.
Re: le bar du forum
On est sur le montage d'Alain,
Je viens de tester avec un IRFB4620. c'est pareil.
3V3 ce n'est pas assez et il ne ferme pas correctement le circuit. L'alim reste OFF
https://www.infineon.com/assets/row/pub ... eet-en.pdf
Je viens de tester avec un IRFB4620. c'est pareil.
3V3 ce n'est pas assez et il ne ferme pas correctement le circuit. L'alim reste OFF
https://www.infineon.com/assets/row/pub ... eet-en.pdf
Re: le bar du forum
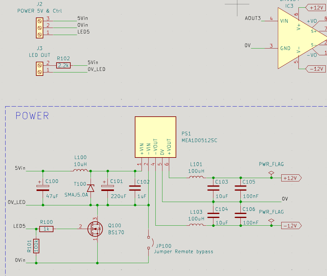
En réalité mon convertisseur DC/DC est un MEA1D0515SC
5V sortie +/-15V
Consomme 225 mA
Si j'ai tout compris un mosfet est quand même plus adapté car
-plus faible chute de tension
-Consomme pas de courant sur la GPIO
5V sortie +/-15V
Consomme 225 mA
Si j'ai tout compris un mosfet est quand même plus adapté car
-plus faible chute de tension
-Consomme pas de courant sur la GPIO
Re: le bar du forum
J'essaie avec un STP55NF06L que j'adapterai à l'emprunte TO92
https://www.tme.eu/Document/7b20817210e ... F06LT4.pdf
https://www.tme.eu/Document/7b20817210e ... F06LT4.pdf
- thierryvalk
- Administrateur du site
- Messages : 3800
- Enregistré le : jeu. 9 juil. 2015 20:08
- Localisation : Belgique
Re: le bar du forum
J'ai pas trop suivi, mais cela me semble un bien gros transistor pour un petit courant demandé.
Re: le bar du forum
Il y a pas de gros içi
peut être, mais ses specs de tension de seuil et de résistance sont adaptées au projet.
Alain lui a mis un IRF IRLU8726 (pas dispo) et je me demandais pourquoi.
En faite les seuls mosfet que j'ai trouvé qui sont "logic", saturés avec une faible tension (3v3) et une faible résistance sont des CMS.
Le reste c'est des gros TO-220
peut être, mais ses specs de tension de seuil et de résistance sont adaptées au projet.
Alain lui a mis un IRF IRLU8726 (pas dispo) et je me demandais pourquoi.
En faite les seuls mosfet que j'ai trouvé qui sont "logic", saturés avec une faible tension (3v3) et une faible résistance sont des CMS.
Le reste c'est des gros TO-220
Re: le bar du forum
Et bien ça marche nickel avec le gros transistor.
Pas de chute de tension, RDS (on) négligeable.
J’ai aussi monté mon module alim sur base des meanwell IRM. Elle me sort 5V nickel en charge alors que la vigortronix sort plutôt 4v6.
Avec 4v6 on est au mini acceptable du convertisseur +/-15V.
A l’oreille il siffle et sort péniblement +/- 13V.
Meanwell approved
Pas de chute de tension, RDS (on) négligeable.
J’ai aussi monté mon module alim sur base des meanwell IRM. Elle me sort 5V nickel en charge alors que la vigortronix sort plutôt 4v6.
Avec 4v6 on est au mini acceptable du convertisseur +/-15V.
A l’oreille il siffle et sort péniblement +/- 13V.
Meanwell approved
Re: le bar du forum
DSpiy de compet' 

Re: le bar du forum
Super propre, bravo ! Et ça donne des idées
Louis
Louis
- thierryvalk
- Administrateur du site
- Messages : 3800
- Enregistré le : jeu. 9 juil. 2015 20:08
- Localisation : Belgique
Re: le bar du forum
C'est beau.
Et en plus c'est droit malgré 2 Grimbergen.
Et en plus c'est droit malgré 2 Grimbergen.

Re: le bar du forum
Merci. La rapport Q/P de modushop est assez dingue.
C’est toujours propre sans les câbles.
Du coup je me suis prix une bobine de fil 22awg noir avec une gaine bien quali. Et de la gaine thermo de toute les couleurs.
Les deux grims m’ont une nouvelle fois permis d’oublier le capteur IR
C’est toujours propre sans les câbles.
Du coup je me suis prix une bobine de fil 22awg noir avec une gaine bien quali. Et de la gaine thermo de toute les couleurs.
Les deux grims m’ont une nouvelle fois permis d’oublier le capteur IR

Re: le bar du forum
ça avance
Me reste à étudier un peu les 0V.
Les différents PCB et tout le système n'est pas connecté au châssis
Sauf que les XLR NC3MAH on une patte métallique, qui relie le 0V au châssis via la vis de fixation.
Du coup je me retrouve avec l'ensemble des 0V au châssis via ces vis.
Le boitier j'aimerai bien le mettre à a la terre, au cas ou.
Il faut que j'essaie. Si pas de ronflette je touche à rien. Sinon je coupe la languette du XLR et je laisse le 0V complètement flottant.
Le 0V sera référencé dans l'ampli.
Sinon je suis super content de mon câblage. Une bobine de noir et de la gaine thermo
Me reste à étudier un peu les 0V.
Les différents PCB et tout le système n'est pas connecté au châssis
Sauf que les XLR NC3MAH on une patte métallique, qui relie le 0V au châssis via la vis de fixation.
Du coup je me retrouve avec l'ensemble des 0V au châssis via ces vis.
Le boitier j'aimerai bien le mettre à a la terre, au cas ou.
Il faut que j'essaie. Si pas de ronflette je touche à rien. Sinon je coupe la languette du XLR et je laisse le 0V complètement flottant.
Le 0V sera référencé dans l'ampli.
Sinon je suis super content de mon câblage. Une bobine de noir et de la gaine thermo
Re: le bar du forum
J’ai trouvé c’était la fameuse plaquette métal des connecteurs numériques.
Le boîtier n’est plus au 0V. Verdict de ronflette cet après midi
Le boîtier n’est plus au 0V. Verdict de ronflette cet après midi
- thierryvalk
- Administrateur du site
- Messages : 3800
- Enregistré le : jeu. 9 juil. 2015 20:08
- Localisation : Belgique
Re: le bar du forum
En effet cette plaquette met le 0V du DSPiy au boitier, c'est pas idéal.
Pour la languette des XLR, normalement pas de soucis de ce coté.
Pour la languette des XLR, normalement pas de soucis de ce coté.
Re: le bar du forum
Thierry, j'ai migré sur un topic dédié
Retourner vers « DSPiy général »
Qui est en ligne
Utilisateurs parcourant ce forum : Aucun utilisateur enregistré et 7 invités