a vérifier quand meme car je n'ai pas bien lu la datasheet sur PBTLandrouski a écrit :Ok,
c'est donc une config interne au TPA, commandée via S1 .
Ampli TPAdiy [Classe-D TPA3251D2 ou 3255D2]
- alka
- Administrateur du site
- Messages : 3099
- Enregistré le : mer. 15 juil. 2015 15:18
- Localisation : 92
- Contact :
Re: Ampli Classe-D TPA3251D2
- thierryvalk
- Administrateur du site
- Messages : 3800
- Enregistré le : jeu. 9 juil. 2015 20:08
- Localisation : Belgique
Re: Ampli Classe-D TPA3251D2
Je doute.
En regardant le schéma bloc du TPA, rien n'indique un quelconque patch des entrées.
Par contre au niveau PWM, il y a une interconnexion. On aurait donc la CR sur une seule voie ce qui parait logique. En // on prend d'office les 2 canaux vu la sortie commune, mais pas en double mono.
Ce que l'on pourrait faire, c'est faire la mise en // des entrées après le symétriseur.
En regardant le schéma bloc du TPA, rien n'indique un quelconque patch des entrées.
Par contre au niveau PWM, il y a une interconnexion. On aurait donc la CR sur une seule voie ce qui parait logique. En // on prend d'office les 2 canaux vu la sortie commune, mais pas en double mono.
Ce que l'on pourrait faire, c'est faire la mise en // des entrées après le symétriseur.
Re: Ampli Classe-D TPA3251D2
Ah, bon alors j'avais raison de m'étonner hein
C'est pas possible sur un montage stock, il faut prévoir la mise en // au routage. On peut toujours avec un câble Y le faire directement en entrée, mais c'est tout moche je trouve, et en plus ça soulève les problèmes d'impédance qu'Alain à évoqués.
C'est pas possible sur un montage stock, il faut prévoir la mise en // au routage. On peut toujours avec un câble Y le faire directement en entrée, mais c'est tout moche je trouve, et en plus ça soulève les problèmes d'impédance qu'Alain à évoqués.
- thierryvalk
- Administrateur du site
- Messages : 3800
- Enregistré le : jeu. 9 juil. 2015 20:08
- Localisation : Belgique
Re: Ampli Classe-D TPA3251D2
C'est pour cela que parle d'une mise en // après symétriseur.
Mais c'est plus compliqué : 4 lignes vers 2 lignes.
Sinon, faudrait analyser les niveaux, si l'on doit mettre un atténuateur en entrée on peut relever l'impédance par la même occasion ?
Mais c'est plus compliqué : 4 lignes vers 2 lignes.
Sinon, faudrait analyser les niveaux, si l'on doit mettre un atténuateur en entrée on peut relever l'impédance par la même occasion ?
Re: Ampli Classe-D TPA3251D2
Au niveau du routage il est compliqué de strapper par jumper pour relier les deux voies ?
- alka
- Administrateur du site
- Messages : 3099
- Enregistré le : mer. 15 juil. 2015 15:18
- Localisation : 92
- Contact :
Re: Ampli Classe-D TPA3251D2
Suis pris d'un gros doute tout a coup...
La datasheet dit 2VRms en entée a comprendre en différentiel.
2Vrms c'est un swing de 5,6Vpp. Amplifié x20 par le TPA il devient un swing de 112V.
En BTL, même alimenté a l'absolute max 50V, le swing de sortie ne peut dépasser 100V.
Un truc m'échappe...
ce sera sans doute nécessaire et la bonne solution pour éliminer le pb de paralélisation. bien vu.
La datasheet dit 2VRms en entée a comprendre en différentiel.
2Vrms c'est un swing de 5,6Vpp. Amplifié x20 par le TPA il devient un swing de 112V.
En BTL, même alimenté a l'absolute max 50V, le swing de sortie ne peut dépasser 100V.
Un truc m'échappe...
si l'on doit mettre un atténuateur en entrée on peut relever l'impédance par la même occasion ?
ce sera sans doute nécessaire et la bonne solution pour éliminer le pb de paralélisation. bien vu.
- alka
- Administrateur du site
- Messages : 3099
- Enregistré le : mer. 15 juil. 2015 15:18
- Localisation : 92
- Contact :
Re: Ampli Classe-D TPA3251D2
alka a écrit :Suis pris d'un gros doute tout a coup...
La datasheet dit 2VRms en entée a comprendre en différentiel.
2Vrms c'est un swing de 5,6Vpp. Amplifié x20 par le TPA il devient un swing de 112V.
En BTL, même alimenté a l'absolute max 50V, le swing de sortie ne peut dépasser 100V.
Un truc m'échappe...
edit: compris... le gain annoncé de 20dB est déjà en BTL ! donc l'amplification c'est x10 en BTLsi l'on doit mettre un atténuateur en entrée on peut relever l'impédance par la même occasion ?
ce sera sans doute nécessaire et la bonne solution pour éliminer le pb de paralélisation. bien vu.
- thierryvalk
- Administrateur du site
- Messages : 3800
- Enregistré le : jeu. 9 juil. 2015 20:08
- Localisation : Belgique
Re: Ampli Classe-D TPA3251D2
En fait je pense que c'est pas une si bonne idée car on ne va plus avoir une basse impédance vue par le THAT1606.
Voici un schéma vite fait :
Voici un schéma vite fait :
- thierryvalk
- Administrateur du site
- Messages : 3800
- Enregistré le : jeu. 9 juil. 2015 20:08
- Localisation : Belgique
Re: Ampli Classe-D TPA3251D2
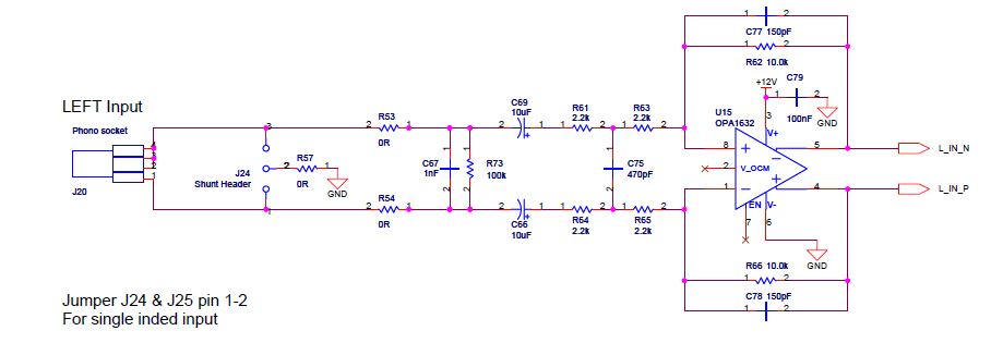
Que penser de ce schéma avec OPA1632 ?
extrait de chez TI :
http://www.ti.com/lit/ug/slau287a/slau287a.pdf
Vu que les résistances sont externes à l'IC, on peut jouer sur les valeurs pour le gain et impédance d'entrée.
Avec la même carte de démo, self DIY :
extrait de chez TI :
http://www.ti.com/lit/ug/slau287a/slau287a.pdf
Vu que les résistances sont externes à l'IC, on peut jouer sur les valeurs pour le gain et impédance d'entrée.
Avec la même carte de démo, self DIY :
- alka
- Administrateur du site
- Messages : 3099
- Enregistré le : mer. 15 juil. 2015 15:18
- Localisation : 92
- Contact :
Re: Ampli Classe-D TPA3251D2
Le that1606 est en effet un peu pénible avec son gain et ses contraintes. Venant du DSPiy en asymétrique, un gain de 1 est souhaitable.
OPA1632 est un grand classique pour faire du différentiel et de plus il est particulièrement bon en SNR et thd. Ce schéma correspond a ceux décrits dans la datasheet pour les deux modes sym et asym, et le jumper permet de passer de l'un a l'autre mode. Il y a des réseau supplémentaires de filtrage (C67 - R73) et autour de C75 en entrée : sais pas si c'est utile dans notre cas.
Les capas de liaison a 10µF polarisées me surprennent toujours autant. Ca a l'air d'etre mis par défaut par TI dans tous les montages. Pour moi on peu mettre bien moins, en cms ou film. Elles pourraient aussi etre en sortie de l'OPA juste avant le TPA au cas ou l'OPA aurait un peu de continu en sortie.
pour les selfs diy : self non blindées je ne suis pas fan si on a le choix. Elles sont proches de l'ampli et sais pas trop ce que ça rajoute en EMI. Dans le doute, de l'industriel bien régulier et bien emballé a ma préférence.
OPA1632 est un grand classique pour faire du différentiel et de plus il est particulièrement bon en SNR et thd. Ce schéma correspond a ceux décrits dans la datasheet pour les deux modes sym et asym, et le jumper permet de passer de l'un a l'autre mode. Il y a des réseau supplémentaires de filtrage (C67 - R73) et autour de C75 en entrée : sais pas si c'est utile dans notre cas.
Les capas de liaison a 10µF polarisées me surprennent toujours autant. Ca a l'air d'etre mis par défaut par TI dans tous les montages. Pour moi on peu mettre bien moins, en cms ou film. Elles pourraient aussi etre en sortie de l'OPA juste avant le TPA au cas ou l'OPA aurait un peu de continu en sortie.
pour les selfs diy : self non blindées je ne suis pas fan si on a le choix. Elles sont proches de l'ampli et sais pas trop ce que ça rajoute en EMI. Dans le doute, de l'industriel bien régulier et bien emballé a ma préférence.
- thierryvalk
- Administrateur du site
- Messages : 3800
- Enregistré le : jeu. 9 juil. 2015 20:08
- Localisation : Belgique
Re: Ampli Classe-D TPA3251D2
Oui, je regardais ces capas de 10µF.
S'ils en mettent en entrée et sortie, c'est juste dû au fait qu'ils utilisent une alimentation simple.
Question de mode principalement, les alim doubles posent des problèmes de routage.
Avec l'OPA1632 on a le choix.
Edit : en fait il y a aussi le fait que le TPA travaille lui aussi en simple alim. Sans doute un bias en entrée et donc la capa en entrée de TPA est peut-être obligatoire.
Dommage que la tension de bias ne soit accessible sur l'IC.
On voit rarement du blindé pour des selfs aussi grosses.
S'ils en mettent en entrée et sortie, c'est juste dû au fait qu'ils utilisent une alimentation simple.
Question de mode principalement, les alim doubles posent des problèmes de routage.
Avec l'OPA1632 on a le choix.
Edit : en fait il y a aussi le fait que le TPA travaille lui aussi en simple alim. Sans doute un bias en entrée et donc la capa en entrée de TPA est peut-être obligatoire.
Dommage que la tension de bias ne soit accessible sur l'IC.
Dans le doute, de l'industriel bien régulier et bien emballé a ma préférence.
On voit rarement du blindé pour des selfs aussi grosses.
- alka
- Administrateur du site
- Messages : 3099
- Enregistré le : mer. 15 juil. 2015 15:18
- Localisation : 92
- Contact :
Re: Ampli Classe-D TPA3251D2
quelques chiffres pour préciser les grandeurs. (Et aussi pointer quelques incohérences dans la datasheet du TPA)
Datasheet dit, alimenté en 36V, en BTL, le TPA sort 140W dans 4ohms a 1% THD (on oublie les chiffres a 10% de THD !)
140Wrms dans 4ohm correspond a un sinus 67Vpp (23,7Vrms)
Sachant que alimenté en 36V, en BTL le rail-to-rail serait de 72Vpp
Le gain du TPA est fixe à 10V/V en BTL (20dB)
Donc 140Wrms correspond a 67/10 = 6,7Vpp en entrée (2.4Vrms).
L'absolute max selon la datasheet est de 7Vpp en entrée. On serait donc tout proche du max.
On notera que l'absolute max en entrée de 7Vpp correspond à 7*10 = 70Vpp en sortie. Ce qui dans 4 ohm fait 153Wrms.
Je sais pas d'où sort le 175W annoncé dans 4ohm à 10% de THD. Ca doit saturer de partout a ce niveau !
La datasheet dit aussi "... features a 2 VRMS analog input interface" en ayant l'air de dire que c'est le niveau recommandé.
2Vrms c'est 5,7Vpp.
2Vrms en entrée correspond à 20Vrms en sortie, soit 100Wrms dans 4ohm. Bien moins que les puissances tonitruantes affichées en tête de gondole.
Humm... beaucoup de chiffres et pas assez de cohérence !
Tout ça pour dire que 100W dans 4ohm c'est bien et que avec le DSPiy qui sort à quasiment 2Vrms, il n'y a pas besoin de gain pour un étage d'entrée différentiel en amont du TPA.
Quant a moi qui arrive en symétrique avec un gain de 6dB sur mes cables, il faudra que j'atténue de 1/2 avant l'étage d'entrée. Soit a l'arrivée du transport symétrique, soit en amont dans le DSPiy.
Datasheet dit, alimenté en 36V, en BTL, le TPA sort 140W dans 4ohms a 1% THD (on oublie les chiffres a 10% de THD !)
140Wrms dans 4ohm correspond a un sinus 67Vpp (23,7Vrms)
Sachant que alimenté en 36V, en BTL le rail-to-rail serait de 72Vpp
Le gain du TPA est fixe à 10V/V en BTL (20dB)
Donc 140Wrms correspond a 67/10 = 6,7Vpp en entrée (2.4Vrms).
L'absolute max selon la datasheet est de 7Vpp en entrée. On serait donc tout proche du max.
On notera que l'absolute max en entrée de 7Vpp correspond à 7*10 = 70Vpp en sortie. Ce qui dans 4 ohm fait 153Wrms.
Je sais pas d'où sort le 175W annoncé dans 4ohm à 10% de THD. Ca doit saturer de partout a ce niveau !
La datasheet dit aussi "... features a 2 VRMS analog input interface" en ayant l'air de dire que c'est le niveau recommandé.
2Vrms c'est 5,7Vpp.
2Vrms en entrée correspond à 20Vrms en sortie, soit 100Wrms dans 4ohm. Bien moins que les puissances tonitruantes affichées en tête de gondole.
Humm... beaucoup de chiffres et pas assez de cohérence !
Tout ça pour dire que 100W dans 4ohm c'est bien et que avec le DSPiy qui sort à quasiment 2Vrms, il n'y a pas besoin de gain pour un étage d'entrée différentiel en amont du TPA.
Quant a moi qui arrive en symétrique avec un gain de 6dB sur mes cables, il faudra que j'atténue de 1/2 avant l'étage d'entrée. Soit a l'arrivée du transport symétrique, soit en amont dans le DSPiy.
- alka
- Administrateur du site
- Messages : 3099
- Enregistré le : mer. 15 juil. 2015 15:18
- Localisation : 92
- Contact :
Re: Ampli Classe-D TPA3251D2
ah oui bien sur il y a un bias ! effectivment ça rend les capas en amont du TPA obligaoires. mais elle n'a pas besoin de 10µ. 1.5µ ou 2µF suffit largement.thierryvalk a écrit :Edit : Sans doute un bias en entrée et donc la capa en entrée de TPA est peut-être obligatoire.
Dommage que la tension de bias ne soit accessible sur l'IC.
l'emballage métallique n'est pas un blindage sur les ICE ?On voit rarement du blindé pour des selfs aussi grosses.
- thierryvalk
- Administrateur du site
- Messages : 3800
- Enregistré le : jeu. 9 juil. 2015 20:08
- Localisation : Belgique
Re: Ampli Classe-D TPA3251D2
l'emballage métallique n'est pas un blindage sur les ICE ?
Pas vraiment la même chose ni le même type de self.
Et ne pas oublier que le boitier de l'ampli doit faire blindage.
Intéressant ton décodage des chiffres, vais analyser lorsque j'aurais un peu de temps.
PS chez nous on dit IEC.
Re: Ampli Classe-D TPA3251D2
Au risque d'être lourd je reviens à la charge : la version 3255 me paraît intéressante pour un usage limité à du 8ohms en BTL ; ce ne serait pas trop exigeant en courant et ça permettrait d'obtenir 120/130 bons watts, avec exactement les mêmes valeurs de composants....
- thierryvalk
- Administrateur du site
- Messages : 3800
- Enregistré le : jeu. 9 juil. 2015 20:08
- Localisation : Belgique
Re: Ampli Classe-D TPA3251D2
Oui, mais le 3255 ne semble exister que sur le papier.
- alka
- Administrateur du site
- Messages : 3099
- Enregistré le : mer. 15 juil. 2015 15:18
- Localisation : 92
- Contact :
Re: Ampli Classe-D TPA3251D2
je pensais aux self ICE Power.thierryvalk a écrit :PS chez nous on dit IEC.
le TPA3255 n'est pas encore dispo, même pas en samples. Il est en pré-annonce. Il manque des choses dans la datasheet pour en etre sur mais a priori il sera pin-compatible avec TPA3251. Alimenté plus haut (50V raisonnablement) et avec un gain plus élevé. La meme carte pourra sans doute etre utilisée avec lui, sous réserve que le dissipateur suive et peut etre quelques ajustements de valeurs de composants.la version 3255 me paraît intéressante pour un usage limité à du 8ohms en BTL
Re: Ampli Classe-D TPA3251D2
Pour l"heure le datasheet montre le même montage avec exactement les mêmes valeurs.
La tension d'alim max passe à 53v.
La tension d'alim max passe à 53v.
Retourner vers « DSPiy général »
Qui est en ligne
Utilisateurs parcourant ce forum : Aucun utilisateur enregistré et 8 invités