Ampli TPAdiy [Classe-D TPA3251D2 ou 3255D2]

Discutions générales sur le DSPiy et tout ce qui s'y rattache
Avatar de l’utilisateur
alka
Administrateur du site
Messages : 3099
Enregistré le : mer. 15 juil. 2015 15:18
Localisation : 92
Contact :

Re: Ampli Classe-D TPA3251D2

Messagepar alka » mer. 21 sept. 2016 11:00

thierryvalk a écrit :Les specs des selfs (sauf si j'ai mal regardé) ne donnent pas la linéarité de l'induction selon le courant.
Je suppose qu'elle est moins bonne pour la petite.
c'est juste. C'est le fameux L/I qui varie selon I et selon la fréquence. Ca me surprend car les 1D14A ont plutot bonne réputation là dessus. L'impact que tu mesures est gros alors qu'on est loin du courant de saturation, donc suprenant que personne d'autre ne l'ait remarqué depuis le temps. Statistiquement, quand je trouve quelquechose que personne d'autre n'avait remarqué avant, c'est que je me suis trompé. Ca vaut pour moi évidemment.
Si t'as envie de t'amuser avec des selfs, tu peux essayer ça qui a bonne réputation et c'est moitié prix :
SUMIDA CDEP147 10µH ou 7.7µH. Isat=9A
http://www.digikey.fr/product-detail/fr ... ND/3232379

On est bien d'accord que les mesures de THD, c'est principalement l'ampli en lui-même qui impose le chiffre minimum, mais bien aussi, que la self ne peut que rajouter une disto négligeable.
tant qu'on est loin du courant de saturation de la self, oui le rajout de la self devrait etre négligeable. Sur ta mesure on est supposé etre loin de Isat de 1D14A et pourtant ce n'est pas négligeable.

Le CF, ok, mais fait tout de même partie du signal à restituer et même si moins audible, doit être considéré si l'on veut faire un "bon" ampli.
La puissance moyenne c'est pour ce qui en relève : la température ou le dimensionnement de l'alimentation ou pour le courant de saturation d'une self. Dans le cas de HPs , c'est pour la température et la résistance mécanique.

Pour les peaks a 40Vp dans l'exemple (et du courant peak qui va avec), on n'a jamais d'infos de comportement d'une self ou d'un ampli sur les transitoires. On sait pas mesurer des choses sur les transitoires, alors on se contente de passer des sinus à 28.6Vrms parcequ'on sait le faire et on mesure une THD qui ne correspond pas du tout à ce cas d'utilisation.

Avatar de l’utilisateur
alka
Administrateur du site
Messages : 3099
Enregistré le : mer. 15 juil. 2015 15:18
Localisation : 92
Contact :

Re: Ampli Classe-D TPA3251D2

Messagepar alka » mer. 21 sept. 2016 11:56

au fait, as tu pu vérifier que la disto plus élevée de 1D14A est bien liée au courant ?
c'est pareil avec le niveau réglé à 10Vrms à 100Hz ou même 5V pour bien marquer la différence ?

Avatar de l’utilisateur
thierryvalk
Administrateur du site
Messages : 3797
Enregistré le : jeu. 9 juil. 2015 20:08
Localisation : Belgique

Re: Ampli Classe-D TPA3251D2

Messagepar thierryvalk » mer. 21 sept. 2016 12:54

Je vais faire le test si j'en ai le temps.
La self CDEP147, j'y crois pas donc non. :naah:

androuski
Messages : 983
Enregistré le : ven. 10 juil. 2015 12:48

Re: Ampli Classe-D TPA3251D2

Messagepar androuski » mer. 21 sept. 2016 13:27

Je vais peut être dire une bêtise, mais les selfs que tu essaies ce sont des selfs à noyau ? Vu les faibles inductances en jeu, on peut pas faire un enroulement de fil maison pour faire une self à air ?

Avatar de l’utilisateur
thierryvalk
Administrateur du site
Messages : 3797
Enregistré le : jeu. 9 juil. 2015 20:08
Localisation : Belgique

Re: Ampli Classe-D TPA3251D2

Messagepar thierryvalk » mer. 21 sept. 2016 14:53

Aucune idée, je ne connais pas le calcul d'une self à air.
Mais je doute, il faut aussi que la résistance soit la plus faible possible. De plus il ne faut pas induire les pistes du PCB.

Avatar de l’utilisateur
thierryvalk
Administrateur du site
Messages : 3797
Enregistré le : jeu. 9 juil. 2015 20:08
Localisation : Belgique

Re: Ampli Classe-D TPA3251D2

Messagepar thierryvalk » mer. 21 sept. 2016 19:44

c'est pareil avec le niveau réglé à 10Vrms à 100Hz ou même 5V pour bien marquer la différence ?

J'ai donc pris 7V4. ;)
14.png

17.png

23.png


et avec les self d'origine du V200:
v200.png

Avatar de l’utilisateur
thierryvalk
Administrateur du site
Messages : 3797
Enregistré le : jeu. 9 juil. 2015 20:08
Localisation : Belgique

Re: Ampli Classe-D TPA3251D2

Messagepar thierryvalk » mer. 21 sept. 2016 19:54

Photo de famille avec l'ampli en arrière plan.
_MG_0489.JPG

Avatar de l’utilisateur
alka
Administrateur du site
Messages : 3099
Enregistré le : mer. 15 juil. 2015 15:18
Localisation : 92
Contact :

Re: Ampli Classe-D TPA3251D2

Messagepar alka » mer. 21 sept. 2016 21:07

a 7.4Vrms toujours dans 5.4 ohm, I=1,4Arms. 10Wrms dans la résistance.
1D14A = 0,037%
1D17A = 0,034%
1D23A = 0,034%
self origine = 0,072%

la différence entre les trois ICE est négligeable.
En retrouvant ton fil dédié au V200, t'avais mesuré la THD d'origine a 0,046% à 1kHz, 18W dans 8ohm. [18W dans 8ohms c'est proche de 10W dans 5ohms]. Bizarre qu'elle soit maintenant à 0,072%

Cette mesure à 7.4Vrms est assez réaliste de la puissance moyenne max qu'aura a délivrer le 3251. Le 3255 doit pouvoir faire plus.
La mesure précédente à 18.6Vrms était bien au dessus de ce que le 3255 doit délivrer. (et sans doute trop haut aussi pour le V200)

Si on se base sur ces deux séries de mesure et qu'une seule self doit servir aux deux puces, 3251 et 3255, c'est 1D17A qui a le meilleur rapport peformance/taille. merdum, on revient au point de départ ! :mrgreen:

Juste pour etre sur, les 4 selfs testée ont la même valeur ?

ps: beau bricolage sur cet ampli qui décidément te sert de cobaye martyr :)

Avatar de l’utilisateur
thierryvalk
Administrateur du site
Messages : 3797
Enregistré le : jeu. 9 juil. 2015 20:08
Localisation : Belgique

Re: Ampli Classe-D TPA3251D2

Messagepar thierryvalk » mer. 21 sept. 2016 21:50

la différence entre les trois ICE est négligeable.
dans des conditions de tests très loin d'être optimales.
Ce qui peut aussi expliquer aussi l'augmentation de thd par rapports aux premières mesures du V200.

Cette mesure à 7.4Vrms est assez réaliste de la puissance moyenne max qu'aura a délivrer le 3251. Le 3255 doit pouvoir faire plus.
D'accord, mais je ne vois toujours pas le rapport avec la THD rajoutée par une self.

Juste pour etre sur, les 4 selfs testée ont la même valeur ?
Sais pas pour celle du V200, les autres oui mais pas mesurées et donc avec les 20% du datasheet.

c'est 1D17A qui a le meilleur rapport peformance/taille
et la 1D23A pour le meilleur rapport qualité prix pour un encombrement peut-être pas si important surtout en restant sur du double face.

Avatar de l’utilisateur
alka
Administrateur du site
Messages : 3099
Enregistré le : mer. 15 juil. 2015 15:18
Localisation : 92
Contact :

Re: Ampli Classe-D TPA3251D2

Messagepar alka » mer. 21 sept. 2016 22:34

performance / encombrement pas pareil. Le prix peut être mais c'est le dernier critère vu ce qu'on fait. La performance c'est pas mieux pour nos besoins. Avec 1D23A ca rentrerait encore dans 100x120 ?

je sais bien que pour toi la taille ne compte pas. Moi si. La taille compte. Déjà que je trouve que 100x120 c'est beaucoup :(

Cette mesure à 7.4Vrms est assez réaliste de la puissance moyenne max qu'aura a délivrer le 3251. Le 3255 doit pouvoir faire plus.
D'accord, mais je ne vois toujours pas le rapport avec la THD rajoutée par une self.
repose la question autrement, je ne comprend pas ton souci.

Avatar de l’utilisateur
thierryvalk
Administrateur du site
Messages : 3797
Enregistré le : jeu. 9 juil. 2015 20:08
Localisation : Belgique

Re: Ampli Classe-D TPA3251D2

Messagepar thierryvalk » jeu. 22 sept. 2016 07:14

Je ne vois pas comment on peut évaluer une self sous un courant représentatif d'un courant moyen.

Pour une self on a 2 courants max. Le courant de saturation et courent nominal. Tous deux sont exprimés en DC, mais cela peut induire en erreur.

Le nominal, ok, c'est du RMS en AC vu qu'il est déterminé par un échauffement.
Le courant de saturation, non, c'est du pure instantané et donc bien un courant peak. Aussi c'est le courant dans la self et non celui dans le HP, on a tout de même une capa de 1uF en plus sans le circuit. Aucune idée du courant qui y passe, mais il ne faut pas oublier que l'on travaille à 400kHz avec de grands dv/dt.

Ce courant Isat dans la datasheet est très grand, certes, mais même dans le cas d'une simple alim il est souvent recommander de prendre une marge minimum de 2.

La 1D17A a un Isat de 31A, super, mais diviser par 2 cela ne fait plus que 15,5A ce qui est dans les cordes bien que l'on ne connaisse pas chute d'inductance pour ce courant.
Un Inominal de 6A, c'est bien suffisant. De trop ? Je doute car pour 6A on aurait une élévation de température de 40°C ce qui est beaucoup trop.
Avec 1,5A on peut estimer l'élévation de température à 10°C.
Mais c'est en réalité plus complexe, dépend du montage, du boitier... aussi basé sur une Ta de 25°C ce qui est bien peu pour l'intérieur d'un ampli, même à très haut rendement.

Et qui échauffement dit augmentation de résistance et donc les chiffres de base ne sont plus bons. :snif:

Avatar de l’utilisateur
thierryvalk
Administrateur du site
Messages : 3797
Enregistré le : jeu. 9 juil. 2015 20:08
Localisation : Belgique

Re: Ampli Classe-D TPA3251D2

Messagepar thierryvalk » jeu. 22 sept. 2016 08:53

Un document intéressant sur les filtres de sortie d'amplis classe-D.
http://www.ti.com/lit/an/sloa119b/sloa119b.pdf

On y parle du montage de la capa qui serait fonction du type de modulation.
Par contre, j'ai pas trouvé ce type de modulation pour les TPA322X.

Il y apparait que si l'on veut optimaliser notre ampli pour du 8 ohm, il faudra peut-être revoir la valeur de cette satanée self.

Avatar de l’utilisateur
alka
Administrateur du site
Messages : 3099
Enregistré le : mer. 15 juil. 2015 15:18
Localisation : 92
Contact :

Re: Ampli Classe-D TPA3251D2

Messagepar alka » jeu. 22 sept. 2016 09:39

thierryvalk a écrit :Le courant de saturation, non, c'est du pure instantané et donc bien un courant peak.
pas d'accord chef. Sur un courant instantané elle ne sature pas. En tout cas pas pour ce courant donné en dc.
Isat c'est quand le champ magnétique généré par le courant dépasse de 10% ce que le noyau peut accepter. [edit: je me corrige: Isat c'est quand ce phénomène ça fait baisser l'inductance de 10%, pas forcément synonyme de "le champ magnétique saturé >10%". ]
Il faut un certain temps pour que ça arrive. D'où la notion de continu ou de rms équivalente et pas de peak.
Selon la conception des selfs, la saturation due au courant arrive tard (les bonnes selfs, L/I quasi constant jusqu'à Isat) ou alors, pour les moins bonne, la saturation intervient progressivement. Même en imaginant que 1D14A est dans ce deuxième cas, j'ai du mal a comprendre que la modif de L/I entraine une telle augmentation de disto. Comprend pas trop. Il faudrait faire des mesures précises de L/I et calculer l'impact sur THD pour vérifier que ça vient bien de là. Peu importe, on va dire que la mesure est fiable et tirer la conclusion qui s'impose : 1D14A ne convient pas pour 3255 a 2x100W dans 8ohms.

Aussi c'est le courant dans la self et non celui dans le HP, on a tout de même une capa de 1uF en plus sans le circuit. Aucune idée du courant qui y passe, mais il ne faut pas oublier que l'on travaille à 400kHz avec de grands dv/dt.
a 400kHz l'impédance de la capa est quasi nulle: tout le courant y passe. Elle est faite pour ça : éviter que la PWM ne passe dans les HPs.

Ce courant Isat dans la datasheet est très grand, certes, mais même dans le cas d'une simple alim il est souvent recommander de prendre une marge minimum de 2.
"il est souvent recommandé" ah bon... un peu comme en cuisine alors.
Parceque avec des raisonnements comme celui là, l'ampli devant passer 2x100W , donc 40Vp dans 8ohms, ben il faut le designer pour résister à 28.5Vrms. Voire au double, on ne sait jamais. De la marge je vous dis... Et on fait un tank fait pour passer du sinus et pas de la musique. Je milite pour le pacifisme éclairé :)

La 1D17A a un Isat de 31A, super, mais diviser par 2 cela ne fait plus que 15,5A ce qui est dans les cordes bien que l'on ne connaisse pas chute d'inductance pour ce courant.
heureusement que tu divises par deux. Si tu penses puissance faudrait diviser par 4. ouf, on n'est pas passé loin d'une self de 60A. Tu te rend compte de ce que représente 15,5A même en peak ?
Heureusement aussi que ta mesure en sweep sinus a 18V6 a montré qu'il n'y a pas de différence entre 1D17A et 1D24A. Qu'est ce que ce serait s'il y en avait eu une....

Et qui échauffement dit augmentation de résistance et donc les chiffres de base ne sont plus bons. :snif:
mesure l'échauffement de la self sur de la musique très fort, pas sur un sinus à 10.4V et on en reparle.

tiens je suis en forme ce matin :hello:

t'as pas répondu : 1D23A ça rentre dans 100x120 ou pas ?
je me fiche que le design soit prévu pour résister à une attaque nucléaire si ça fait plaisir au concepteur, du moment que l'encombrement et le prix restent acceptables.

Avatar de l’utilisateur
thierryvalk
Administrateur du site
Messages : 3797
Enregistré le : jeu. 9 juil. 2015 20:08
Localisation : Belgique

Re: Ampli Classe-D TPA3251D2

Messagepar thierryvalk » jeu. 22 sept. 2016 10:41

t'as pas répondu : 1D23A ça rentre dans 100x120 ou pas ?
Sais pas, faut dessiner.
Je dirais juste qu'il faut savoir lire un datasheet.
Par exemple les données sont pour une Ta de 25°C, tu ne trouve pas que c'est bas pour un ampli ? Oui, donc toutes les données sont fausses. 8|

Si l'on prend une datasheet de Coilcraft, on peut y lire :
3. Current that causes the specified temperature rise from 25°C ambient.
This information is for reference only and does not represent absolute
maximum ratings.





pas d'accord chef. Sur un courant instantané elle ne sature pas. En tout cas pas pour ce courant donné en dc.
Isat c'est quand le champ magnétique généré par le courant dépasse de 10% ce que le noyau peut accepter. Il faut un certain temps pour que ça arrive.

Donc si je comprend bien, on met du courant sur une self et l'on attend un peu qu'il y apparaisse un champ magnétique.... :aille:
Il est vrai qu'une inductance déphase, mais tout de même.
Une pt'ite vidéo pour toi :
https://www.youtube.com/watch?v=SOSlQRpVnRs

Avatar de l’utilisateur
thierryvalk
Administrateur du site
Messages : 3797
Enregistré le : jeu. 9 juil. 2015 20:08
Localisation : Belgique

Re: Ampli Classe-D TPA3251D2

Messagepar thierryvalk » jeu. 22 sept. 2016 16:32

t'as pas répondu : 1D23A ça rentre dans 100x120 ou pas ?

Oui, sans forcer. :)
PCB6.PNG

androuski
Messages : 983
Enregistré le : ven. 10 juil. 2015 12:48

Re: Ampli Classe-D TPA3251D2

Messagepar androuski » jeu. 22 sept. 2016 17:18

Cool. Ça commence à avoir de l'allure

Avatar de l’utilisateur
thierryvalk
Administrateur du site
Messages : 3797
Enregistré le : jeu. 9 juil. 2015 20:08
Localisation : Belgique

Re: Ampli Classe-D TPA3251D2

Messagepar thierryvalk » ven. 23 sept. 2016 08:59

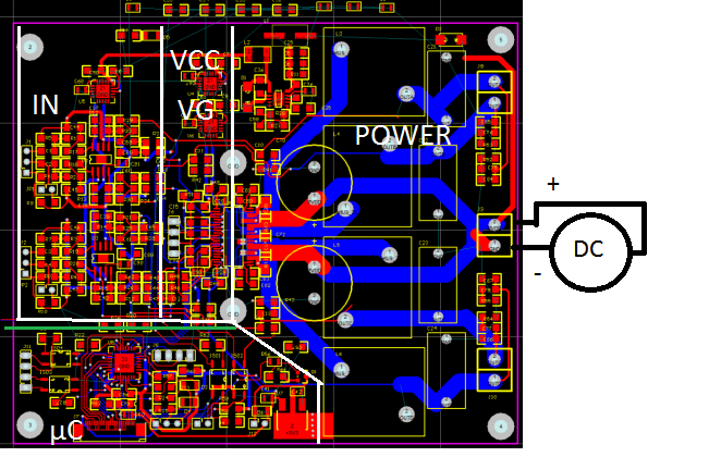
La gestion des alims et de leurs GND est importante sur ce genre de montage.
J'ai tenté de bien séparer les différentes alims.
PCBGND1.png
La section IN a son régulateur au-dessus, venant de l'entrée alimentation, le 0V sera un peu chahuté, mais pas trop critique vu qu'il le sera +- de la même manière pour les autres.
La section VCC et VG est les alims en 12V du TPA, là aussi les 2 régulateurs sont au-dessus et donc ces 2 alims ne devraient pas interférer avec la section In. Reste que VG peut perturber VCC.
La section µC a son régulateur 3V en bas au milieu, les plans de masse seront coupé selon la ligne verte pour que le courant du 0V µC soit forcé de passer par POWER et non par IN ou VCC/VG.

Ce n'est qu'une réflexion, faut voir s'il y a un soucis et/ou moyen d'améliorer la chose.

Avec les "grosses" selfs, on pourra avoir des pistes bien large pour les sorties HP du TPA, large PVDD et beau plan de masse. (rien avoir avec ce qui représenté sur le dessin)
C'est important pour faire passer le courant et minimiser les chutes de tensions, mais aussi pour une bonne dissipation thermique du TPA. Un reproche que l'on pourrait faire a ce TPA est d'utiliser un boitier et surtout des pattes bien trop petites pour les courants mis en jeu, mais c'est plus économique.

Avatar de l’utilisateur
thierryvalk
Administrateur du site
Messages : 3797
Enregistré le : jeu. 9 juil. 2015 20:08
Localisation : Belgique

Re: Ampli Classe-D TPA3251D2

Messagepar thierryvalk » sam. 24 sept. 2016 09:10

Post 1 mis à jour avec schéma et PCB. (je continue de squatter le post d'Alain)

J'ai mis double empreinte pour les selfs, 1D17A et 1D23A. :)

Reste à faire :
Revoir routage des régulateurs et largeurs des pistes d'alim.
Sélectionner self et empreinte pour self du DC/DC.
Optimaliser les composants, voir ce que j'ai en stock et format, certains composants en 1206 devrait alors passer en 0805.
Rajouter un connecteur d'alim 12V et 3V3.
Mise au propre du schéma puis optimalisation des plans de masse et pistes de puissance + vias.
Plan mécanique.

Question : pour le PVDD et sorties HP c'est actuellement des bornier au pas de 5mm, c'est bon ? je rajoute des fastons ?


Retourner vers « DSPiy général »

Qui est en ligne

Utilisateurs parcourant ce forum : Aucun utilisateur enregistré et 8 invités