Carte Symétrisation pour DSPiy2
- thierryvalk
- Administrateur du site
- Messages : 3800
- Enregistré le : jeu. 9 juil. 2015 20:08
- Localisation : Belgique
Re: Carte Symétrisation pour DSPiy2
Si, il faut tirer un fil 0V qui suit le même chemin que le 5V pour aller au bornier.
L'astuce est d'utiliser un DC/DC isolé, tu auras donc un 0V primaire qui n'est pas relié au plan de masse.
Ainsi pas de boucle et l'on garde le plan de masse 0V uniquement pour l'analogique.
Et le bornier est tout indiqué pour être certain de ne rien mélanger.
L'astuce est d'utiliser un DC/DC isolé, tu auras donc un 0V primaire qui n'est pas relié au plan de masse.
Ainsi pas de boucle et l'on garde le plan de masse 0V uniquement pour l'analogique.
Et le bornier est tout indiqué pour être certain de ne rien mélanger.
Re: Carte Symétrisation pour DSPiy2
Belle astuce
J'étais passé à côté, bien Alain
J'étais passé à côté, bien Alain

- alka
- Administrateur du site
- Messages : 3099
- Enregistré le : mer. 15 juil. 2015 15:18
- Localisation : 92
- Contact :
Re: Carte Symétrisation pour DSPiy2
j'ai un bon maitreandrouski a écrit :J'étais passé à côté, bien Alain

- alka
- Administrateur du site
- Messages : 3099
- Enregistré le : mer. 15 juil. 2015 15:18
- Localisation : 92
- Contact :
Re: Carte Symétrisation pour DSPiy2
androuski a écrit :Bon ben à dégager du coup,
Alain ne les avait pas montées lui.
je vois tes questions avec retard. Je ne me rappelle plus pourquoi mais c'était un acte réfléchi pas un oubli.
Re: Carte Symétrisation pour DSPiy2
De toutes façon je pense que c'est surtout en usage pro, quand il y a des longueurs de câble et comme me l'a rappelé Thierry si de toutes façon il y a des capa de liaison en aval, tout va bien. Donc exit.


Re: Carte Symétrisation pour DSPiy2
Bon ben aller,
voici une première mouture soumise au feu de vos critiques
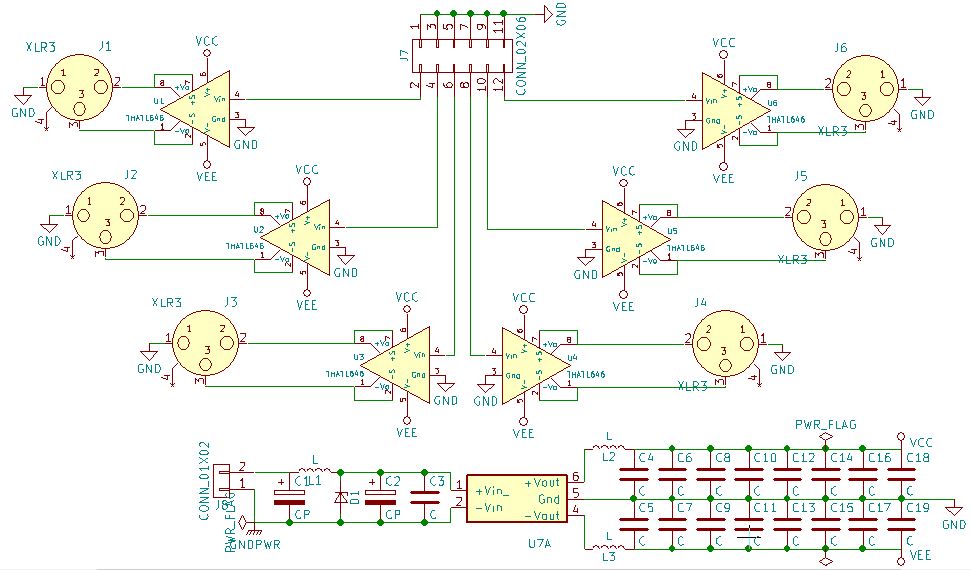
Les connecteurs sont des embases mini xlr. La sériegraphie violette concerne les composants montés sous le pcb. Ne sont montés sur le côté "front" du PCB que les composants de surface qui se trouvent aussi être les composants au 0v DSPiy et au 0v alim.
Les pads de fixation situés en haut du PCB sont alignés sur ceux du DSPiy ; ils sont superposés aux embase mini-xlr montés dessous ; du coup ils seront montés avec des entretroises CMS soudées - ça existe chez Wurth.
Deux plans de masses séparés et non reliés puisque l'alim est isolée. Faut-il quand même prévoir un "jump" R0 entre les deux plans ?
Dimensions : 100x56mm
voici une première mouture soumise au feu de vos critiques
Les connecteurs sont des embases mini xlr. La sériegraphie violette concerne les composants montés sous le pcb. Ne sont montés sur le côté "front" du PCB que les composants de surface qui se trouvent aussi être les composants au 0v DSPiy et au 0v alim.
Les pads de fixation situés en haut du PCB sont alignés sur ceux du DSPiy ; ils sont superposés aux embase mini-xlr montés dessous ; du coup ils seront montés avec des entretroises CMS soudées - ça existe chez Wurth.
Deux plans de masses séparés et non reliés puisque l'alim est isolée. Faut-il quand même prévoir un "jump" R0 entre les deux plans ?
Dimensions : 100x56mm
- thierryvalk
- Administrateur du site
- Messages : 3800
- Enregistré le : jeu. 9 juil. 2015 20:08
- Localisation : Belgique
Re: Carte Symétrisation pour DSPiy2
Pas nécessaire de mettre un Jump entre les deux plans de masse.
Pour moi, tu pourrais réduire la largeur des piste analog des DAC vers les driver et voir pour avoir un peu de plan de masse entre ces pistes.
Pour moi, tu pourrais réduire la largeur des piste analog des DAC vers les driver et voir pour avoir un peu de plan de masse entre ces pistes.
- alka
- Administrateur du site
- Messages : 3099
- Enregistré le : mer. 15 juil. 2015 15:18
- Localisation : 92
- Contact :
Re: Carte Symétrisation pour DSPiy2
C'est possible de remettre le schéma final pas trop loin qu'on puisse mieux comprendre qui est qui ?
La taille du pcb et la position des pads est contrainte par celles du dspiy je suppose, donc il y a beaucoup de place et inutile de reserrer. Cependant, les that ne sont pas equidistants et je trouve celui de gauche bien près du pad de fixation. Aussi, je trouve que les That sont tres proches des embases xlr.
j'ai perdu le fil pour l'alim : c'est alimenté par le 5V du dspiy avec un dc-dc 5V vers 12V ou c'est autre chose ?
La taille du pcb et la position des pads est contrainte par celles du dspiy je suppose, donc il y a beaucoup de place et inutile de reserrer. Cependant, les that ne sont pas equidistants et je trouve celui de gauche bien près du pad de fixation. Aussi, je trouve que les That sont tres proches des embases xlr.
j'ai perdu le fil pour l'alim : c'est alimenté par le 5V du dspiy avec un dc-dc 5V vers 12V ou c'est autre chose ?
Re: Carte Symétrisation pour DSPiy2
C'est ton alim intégralement plagiée
Le placement des THAT est un peu (beaucoup) contraint par le connecteur 12p à droite et le pin de fixation du DSPiy de l'autre. Je n'ai pas cherché à rendre équidistants les THAT, mais plutôt à avoir une même longueur de piste sur les deux canaux + et - entre THAT et pins des xlr. J'ai collé les THAT quasi contre les xlr uniquement dans un souci de gain de surface de PCB. A la réflexion c'est idiot je suis pas à 5mm près en hauteur. Je voulais juste que ça se stacke sous le DSPiy sans excéder ses dimensions.
Je vais revoir tout ça, en faisans circuler le plan de masse entre les pistes DAC-->THAT comme le suggère Thierry. Les pistes font 0,8mm ; je peux descendre jusqu'à combien sans que ça pose problème ? Sachant que celle qui va sur le THAT de gauche est qd même plus longue.
Le placement des THAT est un peu (beaucoup) contraint par le connecteur 12p à droite et le pin de fixation du DSPiy de l'autre. Je n'ai pas cherché à rendre équidistants les THAT, mais plutôt à avoir une même longueur de piste sur les deux canaux + et - entre THAT et pins des xlr. J'ai collé les THAT quasi contre les xlr uniquement dans un souci de gain de surface de PCB. A la réflexion c'est idiot je suis pas à 5mm près en hauteur. Je voulais juste que ça se stacke sous le DSPiy sans excéder ses dimensions.
Je vais revoir tout ça, en faisans circuler le plan de masse entre les pistes DAC-->THAT comme le suggère Thierry. Les pistes font 0,8mm ; je peux descendre jusqu'à combien sans que ça pose problème ? Sachant que celle qui va sur le THAT de gauche est qd même plus longue.
Re: Carte Symétrisation pour DSPiy2
Sinon ces connecteurs xlr ont une liaison masse pour le blindage et le corps de la fiche XLR, elle est non reliée côté carte de symétrisation, elle le sera coté ampli. Donc un câble 3 brins plus blindage, le 0v ne transitant pas dans le blindage 

- alka
- Administrateur du site
- Messages : 3099
- Enregistré le : mer. 15 juil. 2015 15:18
- Localisation : 92
- Contact :
Re: Carte Symétrisation pour DSPiy2
androuski a écrit :C'est ton alim intégralement plagiéej'avais l'impression d'avoir plus de composants sur ma carte, mais je ne vois pas bien
il me reste peut etre ces selfs dans mes stocks d'ailleurs.
Le placement des THAT est un peu (beaucoup) contraint par le connecteur 12p à droite et le pin de fixation du DSPiy de l'autre. Je n'ai pas cherché à rendre équidistants les THAT, mais plutôt à avoir une même longueur de piste sur les deux canaux + et - entre THAT et pins des xlr. J'ai collé les THAT quasi contre les xlr uniquement dans un souci de gain de surface de PCB. les longueurs de piste franchement, c'est un mythe dont je me demande bien d'où il vient en audio. En HF oui, mais là.... je penserai plutot à la facilité de montage. Il me semble qu'il y a toute la place pour faire un routage harmonieux sans que les composants soient collés les uns aux autres ou si proche d'un pad. Aussi pour l'alim. Ca ne me parait pas bien de coller les selfs de sortie si proches du dc-dc. Je n'ai aucune idée précise de leur influence mutuelle, mais intuitivement, je me dis que les éloigner ne serait ce que de quelques mm c'est mieux que de les coller et ca ne manque pas de place a droite.
Re: Carte Symétrisation pour DSPiy2
Okok
Oh ben si tu as du stock pourquoi pas mais rien ne presse
Oh ben si tu as du stock pourquoi pas mais rien ne presse

Re: Carte Symétrisation pour DSPiy2
Bon
voici une deuxième mouture, j'ai pris du champ
Le pcb a désormais les dimensions du DSPiy.
voici une deuxième mouture, j'ai pris du champ
Le pcb a désormais les dimensions du DSPiy.
- alka
- Administrateur du site
- Messages : 3099
- Enregistré le : mer. 15 juil. 2015 15:18
- Localisation : 92
- Contact :
Re: Carte Symétrisation pour DSPiy2
au premier regard, je me suis demandé si le forum déformait les images
c'est spacieux ! tu peux mettre une dissertation en sérigraphie 
Recouvrir le dspiy entièrement n'est pas genant pour l'accès aux autres connecteurs picots qui sont en bordure ?
Les empreintes de tes xlr recouvrent les pads du haut. T'es sur qu'ils sont accessibles pour visser ?
c'est spacieux ! tu peux mettre une dissertation en sérigraphie 
Recouvrir le dspiy entièrement n'est pas genant pour l'accès aux autres connecteurs picots qui sont en bordure ?
Les empreintes de tes xlr recouvrent les pads du haut. T'es sur qu'ils sont accessibles pour visser ?
Re: Carte Symétrisation pour DSPiy2
Salut Alain,
en fait j'ai délaissé le pin header 12p au profit de la rangée de pins des borniers, du coup ça impose déjà 6cm, et comme je voulais laisser respirer le plan de masse et les alim, hop !
Cette carte est conçue pour être montée sous le DSPiy : tous les composants sauf les capas de découplage sont montés sur la couche dessous. Donc aucun pb d'accès aux connecteurs du DSPiy.
Pour les pins de fixation du DSPiy partiellement recouverts par les connecteurs XLR : j'en ai parlé plus haut ; les embase mini-xlr sont montées dessous, et je prévois des entretoises cms, donc pas de pb.
Cette série, M2.5 soudée sur pad 6mm ça passe :
https://www.mouser.fr/ProductDetail/Wur ... eaFw%3d%3d
en fait j'ai délaissé le pin header 12p au profit de la rangée de pins des borniers, du coup ça impose déjà 6cm, et comme je voulais laisser respirer le plan de masse et les alim, hop !
Cette carte est conçue pour être montée sous le DSPiy : tous les composants sauf les capas de découplage sont montés sur la couche dessous. Donc aucun pb d'accès aux connecteurs du DSPiy.
Pour les pins de fixation du DSPiy partiellement recouverts par les connecteurs XLR : j'en ai parlé plus haut ; les embase mini-xlr sont montées dessous, et je prévois des entretoises cms, donc pas de pb.
Cette série, M2.5 soudée sur pad 6mm ça passe :
https://www.mouser.fr/ProductDetail/Wur ... eaFw%3d%3d
- alka
- Administrateur du site
- Messages : 3099
- Enregistré le : mer. 15 juil. 2015 15:18
- Localisation : 92
- Contact :
Re: Carte Symétrisation pour DSPiy2
ah j'avais manqué ce détail. En effet, cela change tout. Faudra que j’apprenne a lireandrouski a écrit :Cette carte est conçue pour être montée sous le DSPiy
souder des entretoises "cms" sur un pad je n'y aurais pas pensé. On en apprend des choses sur les forums

Re: Carte Symétrisation pour DSPiy2
Sinon électriquement rien de déconnant ?
- alka
- Administrateur du site
- Messages : 3099
- Enregistré le : mer. 15 juil. 2015 15:18
- Localisation : 92
- Contact :
Re: Carte Symétrisation pour DSPiy2
pour moi, RAS.
Retourner vers « DSPiy général »
Qui est en ligne
Utilisateurs parcourant ce forum : Aucun utilisateur enregistré et 8 invités