
le bar du forum
Re: le bar du forum
Il manquait aussi un RC anti-arc sur les contacts, vu que ça commute de la puissance 

- thierryvalk
- Administrateur du site
- Messages : 3797
- Enregistré le : jeu. 9 juil. 2015 20:08
- Localisation : Belgique
Re: le bar du forum
Que veut-tu faire avec ce signal ?
Protéger ton HP ? J'ai des doutes déjà exprimés : n'intervient qu'au dessus de 13V et avec délai.
Le RC est relativement faible, mais dès que la Zener va conduire, il y aura consommation et donc ralentissement de la charge de la capa.
Faudrait simuler, mais pour moi le HP aura bien pris.
Si tu déconnecte en AC, c'est encore pire vu qu'il y aura décharge de tes capas sur les rails (et certainement que ce seront de très grosses capas).
Après, on peut continuer d'analyser cette protection.
Pour répondre à ta question, cette sortie n'a pas de potentiel, c'est la résistance de pull-up (que je vois sur le schéma d'Alain mais pas sur le tien) et le DC sur la sortie de l'ampli qui font fonctionner cette sortie.
Imaginons, un rail manquant.
Après constante de temps, ton relai se coupe, coupant l'alimentation.
Le défaut disparait après décharge des capas.
Donc ton relai recolle, le défaut réapparait .....
Si tu souhaite protéger ton HP, utilise une protection DC.
Pour protéger l'ensemble, utilise un fusible correctement dimensionné sur le primaire du transfo.
Mais tu fais tu fais comme tu veux.
Protéger ton HP ? J'ai des doutes déjà exprimés : n'intervient qu'au dessus de 13V et avec délai.
Le RC est relativement faible, mais dès que la Zener va conduire, il y aura consommation et donc ralentissement de la charge de la capa.
Faudrait simuler, mais pour moi le HP aura bien pris.
Si tu déconnecte en AC, c'est encore pire vu qu'il y aura décharge de tes capas sur les rails (et certainement que ce seront de très grosses capas).
Après, on peut continuer d'analyser cette protection.
Pour répondre à ta question, cette sortie n'a pas de potentiel, c'est la résistance de pull-up (que je vois sur le schéma d'Alain mais pas sur le tien) et le DC sur la sortie de l'ampli qui font fonctionner cette sortie.
Imaginons, un rail manquant.
Après constante de temps, ton relai se coupe, coupant l'alimentation.
Le défaut disparait après décharge des capas.
Donc ton relai recolle, le défaut réapparait .....
Si tu souhaite protéger ton HP, utilise une protection DC.
Pour protéger l'ensemble, utilise un fusible correctement dimensionné sur le primaire du transfo.
Mais tu fais tu fais comme tu veux.
- alka
- Administrateur du site
- Messages : 3099
- Enregistré le : mer. 15 juil. 2015 15:18
- Localisation : 92
- Contact :
Re: le bar du forum
androuski a écrit :Si on veut couper l'alim avec un relais : même en alimentant le relais par du AC pris en amont de lui, ça laisse entier le pb du serpent qui se mort la queue : le relais peut-il être alimenté si l'ampli n'est pas sous tension ? Je veux dire : comment est pin 33 avec son TR si l'ampli n'est pas sous tension ?

Va existe meme si le relais est coupé.
Ampli éteint. Relais coupé. On ferme l'interrupteur on/off. VA est présent. Pin33 est open, la tension sur la base de T1 est VA. Le transistor T1 est passant. Le relais s'enclenche. Vcc et Vee sont présents. L'ampli s'allume.
Si du cc est détecté, Pin33 passe à 0V. T1 se ferme. Le relais est fermé. Vcc et Vee sont coupés. VA reste.
R0 optionnel, au cas ou la tension du relais ne correspond pas à VA. Aussi je m'attendais a VA=5 ou 12V. Avec VA=48V ou plus, il faut s'assurer de ne pas exploser la base de T1.
Re: le bar du forum
Merci Alain, mais ça :
ça me paraît sans appel. En cas de défaut l'alim n'est coupée que si l'ampli signale du DC, et si l'ampli n'est plus alimenté, le relais recolle... une jolie petite boucle temporelle. C'est pour ça je pense que les alims SMPS Hypex précisent :
Donc le seul emploi pertinent est pour couper le HP, sauf que si il s'est déjà mangé du 13vDC dans les gencives... X
Après constante de temps, ton relai se coupe, coupant l'alimentation.
Le défaut disparait après décharge des capas.
Donc ton relai recolle, le défaut réapparait .....
ça me paraît sans appel. En cas de défaut l'alim n'est coupée que si l'ampli signale du DC, et si l'ampli n'est plus alimenté, le relais recolle... une jolie petite boucle temporelle. C'est pour ça je pense que les alims SMPS Hypex précisent :
The
DC Error Input is latched and will not auto-recover. To reset the DC Error the module must be disconnected
from mains for at least 1 minute to allow the primary capacitors to drain
Donc le seul emploi pertinent est pour couper le HP, sauf que si il s'est déjà mangé du 13vDC dans les gencives... X
- alka
- Administrateur du site
- Messages : 3099
- Enregistré le : mer. 15 juil. 2015 15:18
- Localisation : 92
- Contact :
Re: le bar du forum
boucle temporelle???? tu veux dire oscillantion ?
disons que si l'ampli HYpex sort du continu de façon périodique, un signal carré quoi, avec période > 200ms , oui ça va osciller. On parle d'un ampli marabouté là, plus d'un cas d'erreur
Encore une fois, si cet ampli sort plus de 13V de dc, il a de grande chance d'être HS.
edit:je viens de comprendre ce que tu dis. Pour bien faire, en cas de détection dc, il faudrait bloquer l'alimentation une fois pour toute jusqu'à intervention humaine pour reset de l'ampli. Ca renforce la dernière phrase de ce post.
La détection HC de Hypex se fait en moins de 200ms dans le pire des cas.
Si le HP utilisé est fragile a ce traitement, il vaut mieux prévoir une autre carte de protection HP que le circuit de Hypex.
Si c'était moi, je ferais une carte avec µC qui gère tout ça proprement.
disons que si l'ampli HYpex sort du continu de façon périodique, un signal carré quoi, avec période > 200ms , oui ça va osciller. On parle d'un ampli marabouté là, plus d'un cas d'erreur
Encore une fois, si cet ampli sort plus de 13V de dc, il a de grande chance d'être HS.edit:je viens de comprendre ce que tu dis. Pour bien faire, en cas de détection dc, il faudrait bloquer l'alimentation une fois pour toute jusqu'à intervention humaine pour reset de l'ampli. Ca renforce la dernière phrase de ce post.
La détection HC de Hypex se fait en moins de 200ms dans le pire des cas.
Si le HP utilisé est fragile a ce traitement, il vaut mieux prévoir une autre carte de protection HP que le circuit de Hypex.
Si c'était moi, je ferais une carte avec µC qui gère tout ça proprement.
- alka
- Administrateur du site
- Messages : 3099
- Enregistré le : mer. 15 juil. 2015 15:18
- Localisation : 92
- Contact :
Re: le bar du forum
thierryvalk a écrit :Protéger ton HP ? J'ai des doutes déjà exprimés : n'intervient qu'au dessus de 13V et avec délai.
Le RC est relativement faible, mais dès que la Zener va conduire, il y aura consommation et donc ralentissement de la charge de la capa.
Faudrait simuler, mais pour moi le HP aura bien pris.
le basculement est plutot franc, aidé par le réseau des deux autres transistors pnp npn au-dessus. edit: euh non! ils servent a détecter un dc négatif! merci Thierry de me relire
en dessous de 13Vdc, ne bascule pas
13Vdc : il faut environ 300ms avant que ça ne bascule.
Si c'est 48Vdc, ça va plus vite : 31ms
- thierryvalk
- Administrateur du site
- Messages : 3797
- Enregistré le : jeu. 9 juil. 2015 20:08
- Localisation : Belgique
Re: le bar du forum
Je pensais que les 2 autres transistors étaient pour un DC négatif.
31mS c'est pas trop mal, on a donc une protection comme Louis l'avait signalé pour l'absence d'un rail.
C'est mieux que rien.
+1 pour le µC, on peut régler de manière précise la séquence d'allumage, d'extinction et un ensemble de protections.
31mS c'est pas trop mal, on a donc une protection comme Louis l'avait signalé pour l'absence d'un rail.
C'est mieux que rien.
+1 pour le µC, on peut régler de manière précise la séquence d'allumage, d'extinction et un ensemble de protections.
Re: le bar du forum
Le micro contrôleur ça va vite me dépasser ça 

Re: le bar du forum
Sinon on est bien d'accord que ton schéma ne fonctionne pas ? Il met l'ampli en auto-allumage en cas de défaut, pour la raison décrite par Thierry et que j'ai gentiment paraphrasée : l'ampli coupé ne signale plus rien sur sa sortie DC error et le relai recolle jusqu'à ce qu'un être humain coupe manuellement.
- alka
- Administrateur du site
- Messages : 3099
- Enregistré le : mer. 15 juil. 2015 15:18
- Localisation : 92
- Contact :
Re: le bar du forum
oui on est d'accord, ca ne marche pas. Il y a moyen de rajouter une bascule en discret sur pin33, mais ca devient usine a gaz. Avec un µC c'est géré en 5 lignes de code. (la moitié si c'est thierry qui écrit
)
c'est un module a destination des OEM. Il expose des signaux sur ce qui se passe dedans et laisse l'OEM gérer.
A moins d'être particulièrement old school, un OEM fera une platine avec un µC pour gérer l'allumage (BP, trigger), l'affichage, les cas d'erreur, la télécommande, la sélection de source, etc.
Moi je dis qu'il ne faut pas se prendre la tete. Si c'est un ampli utilisé en domestique qui ne sera jamais déplacé, il y a peu de risques. Les ucd n'ont pas une réputation d'amplis qui explosent sans prévenir. Un relais pour couper le HP en présence de DC c'est déjà bien + un fusible bien dimensionné en cas de court circuit.
)c'est un module a destination des OEM. Il expose des signaux sur ce qui se passe dedans et laisse l'OEM gérer.
A moins d'être particulièrement old school, un OEM fera une platine avec un µC pour gérer l'allumage (BP, trigger), l'affichage, les cas d'erreur, la télécommande, la sélection de source, etc.
Moi je dis qu'il ne faut pas se prendre la tete. Si c'est un ampli utilisé en domestique qui ne sera jamais déplacé, il y a peu de risques. Les ucd n'ont pas une réputation d'amplis qui explosent sans prévenir. Un relais pour couper le HP en présence de DC c'est déjà bien + un fusible bien dimensionné en cas de court circuit.
t'as raison!thierry a écrit :Je pensais que les 2 autres transistors étaient pour un DC négatif.
Re: le bar du forum
Ok merci pour ce point de vue Alain 

Re: le bar du forum
La tension d'alim de la bobine tolère une certaine amplitude je crois, du coup tu disais qu'un simple R chutrice suffit pour l'alimenter ?
En admettant une tension d'alim principale de 42v (obtenue avec un transfo 30v) et un relais 24v de ce type :
https://www.mouser.fr/datasheet/2/378/832a-257239.pdf
La doc dit que la bobine consomme 36mA ; une R510 suffit dont à abaisser la tension aux environs de 24v ?
On revient à ça, en ajoutant encore des fusibles sur chaque primaire et un RC en // des contacts.
En admettant une tension d'alim principale de 42v (obtenue avec un transfo 30v) et un relais 24v de ce type :
https://www.mouser.fr/datasheet/2/378/832a-257239.pdf
La doc dit que la bobine consomme 36mA ; une R510 suffit dont à abaisser la tension aux environs de 24v ?
On revient à ça, en ajoutant encore des fusibles sur chaque primaire et un RC en // des contacts.
- alka
- Administrateur du site
- Messages : 3099
- Enregistré le : mer. 15 juil. 2015 15:18
- Localisation : 92
- Contact :
Re: le bar du forum
R = 18/0,036 = 500. Valeur normalisée de 560 ohm fera l'affaire. Il faudra une résistance de puissance 1W pour etre tranquille.
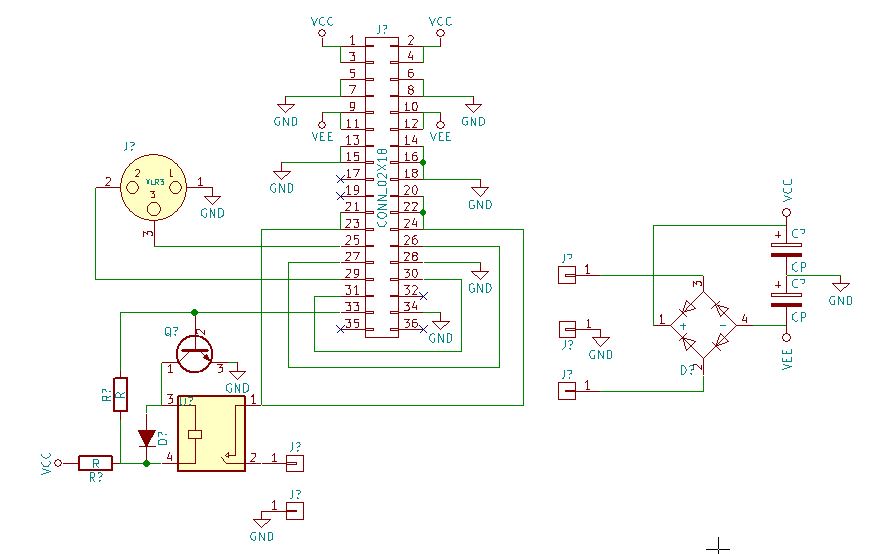
Il y a du picasso en toi pour les schémas
Ce serait bien plus lisible en utilisant des labels pour éviter les lignes qui se croisent et en mettant le transistor dans le sens habituel. C'est dur de se tordre le cou le matin, enfin pour moi du moins...
Il y a du picasso en toi pour les schémas
Ce serait bien plus lisible en utilisant des labels pour éviter les lignes qui se croisent et en mettant le transistor dans le sens habituel. C'est dur de se tordre le cou le matin, enfin pour moi du moins...Re: le bar du forum
Petite MAJ - EDIT de la MAJ... l'alim est déportée, c'est plus contraignant qu'autre chose de la mettre dessus...
Là on reste libre de faire du mono, stéréo, voire d'opter pour une SMPS.
Là on reste libre de faire du mono, stéréo, voire d'opter pour une SMPS.
- alka
- Administrateur du site
- Messages : 3099
- Enregistré le : mer. 15 juil. 2015 15:18
- Localisation : 92
- Contact :
Re: le bar du forum
c'est bien mieux rangé 
si je peux faire du mal aux mouches jusqu'au bout... chacun sa religion, mais on a l'habitude de lire de gauche a droite. Pour l'encart "protection DC" : DC_error (pin33) est l'entrée, elle serait plus naturellement a gauche et les sorties du relais a droite. Une symétrie qui aurait le bonheur de mettre le transistor dans le sens habituel
Pour Q1, BC547 fait l'affaire ou un autre si tu as du stock. La valeur de R3 n'a pas beaucoup d'importance. J'aime bien le chiffre 22, alors pourquoi pas R3=22k. Pour R2, c'est comme t'as calculé selon Vcc et attention a la puissance.
Pour R1, C1: Ca ne fait pas de mal mais pas sur que cela ait un intérêt. Normalement, le relais commutera quasi toujours alors que l'ampli ne joue rien. Ca ne va pas souvent flasher... je n'ai jamais vu ça sur un relais de protection HP.

si je peux faire du mal aux mouches jusqu'au bout... chacun sa religion, mais on a l'habitude de lire de gauche a droite. Pour l'encart "protection DC" : DC_error (pin33) est l'entrée, elle serait plus naturellement a gauche et les sorties du relais a droite. Une symétrie qui aurait le bonheur de mettre le transistor dans le sens habituel

Pour Q1, BC547 fait l'affaire ou un autre si tu as du stock. La valeur de R3 n'a pas beaucoup d'importance. J'aime bien le chiffre 22, alors pourquoi pas R3=22k. Pour R2, c'est comme t'as calculé selon Vcc et attention a la puissance.
Pour R1, C1: Ca ne fait pas de mal mais pas sur que cela ait un intérêt. Normalement, le relais commutera quasi toujours alors que l'ampli ne joue rien. Ca ne va pas souvent flasher... je n'ai jamais vu ça sur un relais de protection HP.
- alka
- Administrateur du site
- Messages : 3099
- Enregistré le : mer. 15 juil. 2015 15:18
- Localisation : 92
- Contact :
Re: le bar du forum
une autre question : ca ploc à la mise sous tension un ucd ?
Re: le bar du forum
Bien vu c'est vrai que le relais va commuter sans signal. .. quoique si la source est sur ON ... peut être juste une capa ? Ça mange pas de pain. .. vais voir pour le ploc. Il faudrait temporiser ?
Re: le bar du forum
La doc dit
Après vérif : 0% des modules DC à base de relais montent une capa anti arc sur les contacts de sortie. Donc à dégager.
Pop-free start and stop control
Après vérif : 0% des modules DC à base de relais montent une capa anti arc sur les contacts de sortie. Donc à dégager.
Retourner vers « DSPiy général »
Qui est en ligne
Utilisateurs parcourant ce forum : Aucun utilisateur enregistré et 8 invités