Ampli 3 voies stereo + dsp
Re: Ampli 3 voies stereo + dsp
Ah ils prennent des congés à cette période ?
D’un côté c’est rassurant, j’avais peur d’un oublis.
D’un côté c’est rassurant, j’avais peur d’un oublis.
- thierryvalk
- Administrateur du site
- Messages : 3798
- Enregistré le : jeu. 9 juil. 2015 20:08
- Localisation : Belgique
Re: Ampli 3 voies stereo + dsp
Je parlais des Chinois, pour Reichelt, aucune idée.
Re: Ampli 3 voies stereo + dsp
Oulaaa, je suis à la masse complet ![Dan.San :]](./images/smilies/8.gif)
![Dan.San :]](./images/smilies/8.gif)
Re: Ampli 3 voies stereo + dsp
Multimètre reçu ! Aspect et ergonomie très qualitatif.
Je vais enfin pouvoir vérifier mon travail de soudage. On verra s'il y a des surprises.
Pour info Reichelt m'a juste envoyé un mail de confirmation de commande et rien d'autre. Puis ce matin le colis est arrivé par la poste
Je vais enfin pouvoir vérifier mon travail de soudage. On verra s'il y a des surprises.
Pour info Reichelt m'a juste envoyé un mail de confirmation de commande et rien d'autre. Puis ce matin le colis est arrivé par la poste

Re: Ampli 3 voies stereo + dsp
Alors j'ai passé en revu les cartes E/S
Vérifier les courts circuits entre toutes les bornes, en faisant toutes les combinaisons possibles et tout cela plusieurs fois.
J'ai aussi vérifié les courts circuits entre les bornes buffered et unbeffered : RAS
Résistance aux bornes es CMS : OK
Par contre quelque chose ne va pas sur les cartes atténuées :
Pour rappel R1=R4 = 5,5k et R2=R3=3,9k
Si je me mesure la résistances entre les bornes comme sur ce schéma :

-Sur une carte je trouve 9,48k ohms des deux côtés (exactement la même valeur) (Ok 5,6k + 3,9k )
-Sur l'autre carte je trouve 5,6k ohms des deux côtés (exactement la même valeur)
-Pas de court circuit entre les bornes du borniers
- R2 et R3 sont en faite shuntées (ça BIP aux bornes) mais si je mesure la résistance aux bornes j'ai bien 4k ohms
Là je capte pas du tout.
J'ai foiré un PCB en dessoudant le bornier. J'ai beaucoup chauffé, deux pastilles sont parties. Je vais surement le changer pour avoir quelque chose de propre mais alors le déssoudage....pffff
J'ai enlevé les CMS, nettoyé le PCB, ressoudé les CMS... Vérifié les ponts entre les soudures du bornier 3 points.
Même soucis de valeurs qui sont censées être à zero sur les cartes non atténuées :
Si je mesures R aux bornes de la CMS je suis bien proche de zero.
Par contre si je mesure entre la tête de vis du bornier et la sortie de la CMS :
-j'ai pas de valeurs affiché mais un BIP donc le courant passe
-j'ai 2 ohms, 3 ohms, enfin des valeurs pas stable quoi.
Les PAD conducteurs des CMS sont quand même vraiment minuscules, et l'entraxe bien assez grand. PAs évident
Est-ce que la tête de vis ou bien l’étain de surface ne fait pas bien contact avec la pointe ?
PS: Franchement c'est vraiment misère de dessouder un bornier 3 pôles, même avec la pompe et en remettant de l'étain neuf ! Je massacre le PCB
Bon j'en ai assez pour ce soir, la suite demain...
Vérifier les courts circuits entre toutes les bornes, en faisant toutes les combinaisons possibles et tout cela plusieurs fois.
J'ai aussi vérifié les courts circuits entre les bornes buffered et unbeffered : RAS
Résistance aux bornes es CMS : OK
Par contre quelque chose ne va pas sur les cartes atténuées :
Pour rappel R1=R4 = 5,5k et R2=R3=3,9k
Si je me mesure la résistances entre les bornes comme sur ce schéma :

-Sur une carte je trouve 9,48k ohms des deux côtés (exactement la même valeur) (Ok 5,6k + 3,9k )
-Sur l'autre carte je trouve 5,6k ohms des deux côtés (exactement la même valeur)
-Pas de court circuit entre les bornes du borniers
- R2 et R3 sont en faite shuntées (ça BIP aux bornes) mais si je mesure la résistance aux bornes j'ai bien 4k ohms
Là je capte pas du tout. J'ai foiré un PCB en dessoudant le bornier. J'ai beaucoup chauffé, deux pastilles sont parties. Je vais surement le changer pour avoir quelque chose de propre mais alors le déssoudage....pffff
J'ai enlevé les CMS, nettoyé le PCB, ressoudé les CMS... Vérifié les ponts entre les soudures du bornier 3 points.
Même soucis de valeurs qui sont censées être à zero sur les cartes non atténuées :
Si je mesures R aux bornes de la CMS je suis bien proche de zero.
Par contre si je mesure entre la tête de vis du bornier et la sortie de la CMS :
-j'ai pas de valeurs affiché mais un BIP donc le courant passe
-j'ai 2 ohms, 3 ohms, enfin des valeurs pas stable quoi.
Les PAD conducteurs des CMS sont quand même vraiment minuscules, et l'entraxe bien assez grand. PAs évident
Est-ce que la tête de vis ou bien l’étain de surface ne fait pas bien contact avec la pointe ?
PS: Franchement c'est vraiment misère de dessouder un bornier 3 pôles, même avec la pompe et en remettant de l'étain neuf ! Je massacre le PCB
Bon j'en ai assez pour ce soir, la suite demain...
- thierryvalk
- Administrateur du site
- Messages : 3798
- Enregistré le : jeu. 9 juil. 2015 20:08
- Localisation : Belgique
Re: Ampli 3 voies stereo + dsp
mais si je mesure la résistance aux bornes j'ai bien 4k ohms
C'est pas 4 ohm par hasard ?
Par contre si je mesure entre la tête de vis du bornier et la sortie de la CMS :
-j'ai pas de valeurs affiché mais un BIP donc le courant passe
-j'ai 2 ohms, 3 ohms, enfin des valeurs pas stable quoi.
Si tu mets tes probes en contact direct tu devrais voir +- la même chose, mesurer une valeur proche de zéro n'est pas simple avec ce genre de multi.
Mais devrait tout de même être inférieur à 2 ohm voir 1 ohm.
PS: Franchement c'est vraiment misère de dessouder un bornier 3 pôles, même avec la pompe et en remettant de l'étain neuf ! Je massacre le PCB
Oui, pas simple.
Pour ce genre d'affaire, massacrer le plastique du bornier, en chauffant extraire les bornes une à une. (ne pas laisser de pince sur la borne lorsque l'on chauffe).
Ensuite vider les trous, soit à la pompe, la tresse ou encore en chauffant puis taper avec le PCB pour éjecter la soudure ou un coup de soufflette.
Pour la soudure et dessouder, il faut toujours y aller franchement et ne pas trainer. C'est pas forcément simple, il faut un minimum d'habitude.
Re: Ampli 3 voies stereo + dsp
thierryvalk a écrit :mais si je mesure la résistance aux bornes j'ai bien 4k ohms
C'est pas 4 ohm par hasard ?
Je ne peux pas vérifier pour le moment mais je pense que tu as trouvé le problème.
Lors de ma première commande, j'ai commandé des résistances de 3.9 au lieu de 3k9.
J'ai donc du souder une carte avec des 5k6 et 3k9, et la deuxième avec 5k6 et 3,9 !
Vue que le multi se calibre tout seul, je n'ai pas fait attention au changement d'unité.
Sûr que c'est ça, parce que j'ai soudé celles reçues de chez RS et non celles que m'a envoyées.
ça me rassure sur l'état du PCB.
thierryvalk a écrit :Si tu mets tes probes en contact direct tu devrais voir +- la même chose, mesurer une valeur proche de zéro n'est pas simple avec ce genre de multi.
Mais devrait tout de même être inférieur à 2 ohm voir 1 ohm.
Sur certaine résistance, le multi affiche tout de suite une valeur proche de 0 ou 0.1. Par contre sur d'autre, il monte à 15/20 ohms puis redescend autour de 2/3 ohms.
J'ai donc des doutes sur la qualité des contacts ou des soudures.
Je vais les réchauffer un coup pour que les CMS glissent bien dans leurs logements.
(j'avoue avoir eu un début de gros doute hier soir)
Re: Ampli 3 voies stereo + dsp
T'as fini oui t'arracher les pastilles !!
J'ai des cartes dont je ne me servirai pas encore une fois donc n'hésite pas.
Re: Ampli 3 voies stereo + dsp
androuski a écrit ::hehe:![]()
![]()
T'as fini oui t'arracher les pastilles !!
J'ai des cartes dont je ne me servirai pas encore une fois donc n'hésite pas.
Et encore j'ai essayé de pas faire le bourrin
Dans le fond j'aimerai bien la changer, cette carte, même si elle fonctionne.
Juste par conscience d'avoir un truc nickel.
Mais quand je voie le merdier pour dessouder un bornier 3P, j'ose même pas imaginer le connecteur 2x18, les autres borniers 2P, et je n'ai plus de CMS en 5K6.
ça veut dire nouvelle commande chez RS, et en ce moment je tourne à une commande par semaine il faut que je me calme
Si jamais j'ai besoin je sais qu'il t'en reste
merciRe: Ampli 3 voies stereo + dsp
Carte E/S corrigées
Contrôle qualité (fonctionnelle) : OK
Thierry tu as vu juste
Maintenant Test des Alim
Contrôle qualité (fonctionnelle) : OK
Thierry tu as vu juste
Maintenant Test des Alim
Re: Ampli 3 voies stereo + dsp
J’ai testé les 3 alims, les 6 UCD et les cartes E/S
Tout les amplis font de la musique avec un RS100 et un smartphone de branchés !!
Autant vous dire que je suis fier comme si je tenais un bar tabac
Yapluka brancher tout ce beau monde ensemble
Tout les amplis font de la musique avec un RS100 et un smartphone de branchés !!
Autant vous dire que je suis fier comme si je tenais un bar tabac
Yapluka brancher tout ce beau monde ensemble
- thierryvalk
- Administrateur du site
- Messages : 3798
- Enregistré le : jeu. 9 juil. 2015 20:08
- Localisation : Belgique
Re: Ampli 3 voies stereo + dsp
Voila une bonne chose de faite et qui facilitera les tests finaux.
- alka
- Administrateur du site
- Messages : 3099
- Enregistré le : mer. 15 juil. 2015 15:18
- Localisation : 92
- Contact :
Re: Ampli 3 voies stereo + dsp
bon, je repars en vacances alors. Tout se passe bien quand je m'éloignes
vivement la suite
vivement la suite

- thierryvalk
- Administrateur du site
- Messages : 3798
- Enregistré le : jeu. 9 juil. 2015 20:08
- Localisation : Belgique
Re: Ampli 3 voies stereo + dsp
Déjà de retour.
J'ai réceptionné le colis de chez Mouser avec les écrans.
J'ai réceptionné le colis de chez Mouser avec les écrans.
Re: Ampli 3 voies stereo + dsp
Bonsoir,
je travaille sur une simplification poussée du câblage trigger et AC/DC 5V pour le soudage de la plaque à trou.
Cependant il y à quelque chose qui m'échappe
- sur ton schéma Thierry, que représente les composants J1 et J2 ? C'est attenant aux SMPS c'est ça ?
- sur mes SMPS il n'y à qu'une entrée SMPS Stanby J5.1
- sur vos schémas il y à non seulement 2 bornes de la carte à trou qui vont aux SMPS, mais aussi 2 bornes qui vont à la masse des SMPS : quelle masse ?
Il y à une masse auxiliaire sur J5.4 des SMPS
je travaille sur une simplification poussée du câblage trigger et AC/DC 5V pour le soudage de la plaque à trou.
Cependant il y à quelque chose qui m'échappe
- sur ton schéma Thierry, que représente les composants J1 et J2 ? C'est attenant aux SMPS c'est ça ?
- sur mes SMPS il n'y à qu'une entrée SMPS Stanby J5.1
- sur vos schémas il y à non seulement 2 bornes de la carte à trou qui vont aux SMPS, mais aussi 2 bornes qui vont à la masse des SMPS : quelle masse ?
Il y à une masse auxiliaire sur J5.4 des SMPS
- thierryvalk
- Administrateur du site
- Messages : 3798
- Enregistré le : jeu. 9 juil. 2015 20:08
- Localisation : Belgique
Re: Ampli 3 voies stereo + dsp
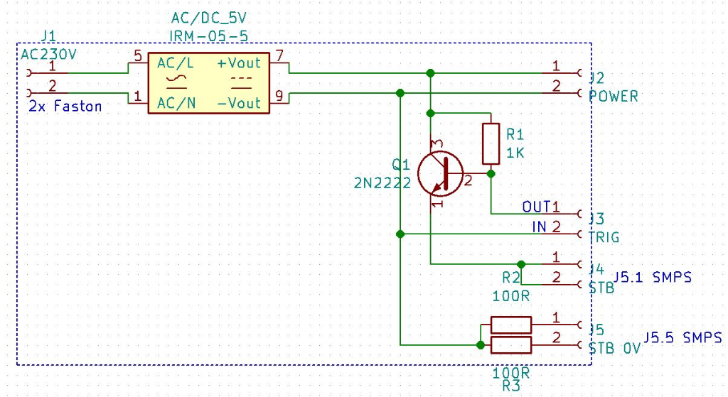
J1 et J2 sont des connecteurs sur la carte à trou.
C'est vrai que Alain m'avait dit de mettre tous les connecteurs, voici, a mon avis ce sera plus clair pour toi.
PS : Sais-tu que, si tu le désires, tu peux mettre directement des photos sur le forum sans passer par un hébergeur ?
C'est vrai que Alain m'avait dit de mettre tous les connecteurs, voici, a mon avis ce sera plus clair pour toi.
PS : Sais-tu que, si tu le désires, tu peux mettre directement des photos sur le forum sans passer par un hébergeur ?
Re: Ampli 3 voies stereo + dsp
Je n'avais pas vu pour les pièces jointes, c'est le grand luxe ici !
Okey,
Donc on peut dire que J1, J2, J3, J4. sont des borniers 2 Pôles
Je vais utiliser des Faston en entrée AC230V pour plus gros fils et sécurité
Voici un schéma un peu modifié pour avoir le moins de câble possible sur la plaque à trou :
Pour le routage :
deux "lignes" en fil rigide dénudé pour 5V et 0V
Puis en "colonne", se repiquer dessus avec du fils souple dénudée genre 20 AWG.

Okey,
Donc on peut dire que J1, J2, J3, J4. sont des borniers 2 Pôles
Je vais utiliser des Faston en entrée AC230V pour plus gros fils et sécurité
Voici un schéma un peu modifié pour avoir le moins de câble possible sur la plaque à trou :
Pour le routage :
deux "lignes" en fil rigide dénudé pour 5V et 0V
Puis en "colonne", se repiquer dessus avec du fils souple dénudée genre 20 AWG.

Retourner vers « DSPiy général »
Qui est en ligne
Utilisateurs parcourant ce forum : Aucun utilisateur enregistré et 7 invités
