le bar du forum

Discutions générales sur le DSPiy et tout ce qui s'y rattache
androuski
Messages : 983
Enregistré le : ven. 10 juil. 2015 12:48

Re: le bar du forum

Messagepar androuski » mar. 27 août 2019 18:44

Yop,
merci GoodNoize, je voulais une carte parfaitement intégrée avec un minimum de câblage pour éviter les... enfin, éliminer le risque de.. bon.

C'est ça :

Schéma carte d'adaptatio.JPG

Capture.JPG

Capture 2.JPG


J'ai dupliqué les capas à l'étape routage sinon le schéma est conforme au routage.

Le tout est intégré dans un châssis alu en U large

IMG_20190610_164041.jpg


Le châssis est à la terre sur l'embase IEC, qu'on ne voit pas ici.
Le rad du module Ucd est à la terre car vissé contre le châssis ; il est relié au Gnd du module Ucd via une capa, comme l'avait mis en évidence GoodNoize.
Tous les Gnd du module sont rassemblés sur le 0V de ma carte d'adaptation (j'ai fait la même chose sur celle de GoodNoize/ZeroNoize.
L'embase XLR en entrée met pin 1 donc le 0V à la terre.
La pin 1 est reliée à la tresse qui va au 0V DSPiy.

Schéma liaisson.png


Voilà.

Avatar de l’utilisateur
alka
Administrateur du site
Messages : 3099
Enregistré le : mer. 15 juil. 2015 15:18
Localisation : 92
Contact :

Re: le bar du forum

Messagepar alka » mar. 27 août 2019 19:05

L'embase XLR en entrée met pin 1 donc le 0V à la terre.
tu veux dire mets le 0V de cet ampli au chassis, lui même à la terre

si j'ai bien compris, chaque alim de chaque ampli est indépendante.
et leurs 0V sont reliés entre eux via le chassis a travers la connexion de l'embase XLR.

Je sais pas ce que vaut cette connexion chassis ni la conduction de tous tes U en alu entre eux.

Ca fait des boucles de masse de partout aussi. Les 0V des des différents amplis s'équilibrent a la fois par leur connexion au DSPiy (Sym) et par le chassis. Forcément les résistances de toutes ces liaisons étant faibles mais différentes, ca créé des différences de potentiels entre les 0V.

Avatar de l’utilisateur
alka
Administrateur du site
Messages : 3099
Enregistré le : mer. 15 juil. 2015 15:18
Localisation : 92
Contact :

Re: le bar du forum

Messagepar alka » mar. 27 août 2019 19:11

le probleme apparait mieux quand on dessine plusieurs voies avec plusieurs amplis

je n'ai dessiné que les 0V et volontairement le chassis en pointillets pour marquer sa conductivité aléatoire

Image
une boucle de masse surlignée. Il y en a plein d'autres.

GoodNoize
Messages : 908
Enregistré le : mar. 27 nov. 2018 17:18
Localisation : Jura

Re: le bar du forum

Messagepar GoodNoize » mar. 27 août 2019 19:19

Tu peux pas dire que je t’ai pas filer de coup de main :cote:
Même si je me doute que de ton côté ça doit chauffer les nerfs (t’es quand même patient), ce cours de déboggage est très intéressant :inlove:
Surtout avec les illustrations paint tactile d’Alain :)

androuski
Messages : 983
Enregistré le : ven. 10 juil. 2015 12:48

Re: le bar du forum

Messagepar androuski » mar. 27 août 2019 19:24

Alain, les amplis sont 100% indépendants, il faut les voir comme 4 blocs mono. Là ils sont rackés côte à côté mais ils sont conçus pour être isolés, et tous les essais réalisés jusqu'ici l'ont été avec 1 bloc, les 3 autres sont au garage :hehe:

Les embases XLR sont vissées sur le châssis : la vis met en contact le châssis et la pin 1.

Je vais quand même essayer avec un autre bloc demain... au cas où.. mais je ne me fais pas d'illusions.

Nan ZeroNoize t'inquiète pas j'en rajoute un peu pour la galerie, mais je fais tout ça sereinement, heureusement, sinon c'est plus du jeu :)

Avatar de l’utilisateur
thierryvalk
Administrateur du site
Messages : 3798
Enregistré le : jeu. 9 juil. 2015 20:08
Localisation : Belgique

Re: le bar du forum

Messagepar thierryvalk » mar. 27 août 2019 19:35

Alain, oui et non.
Il faut voir les blindages de câble comme la suite du blindage des boitiers.
Le 0V est au boitier en un seul point pour avoir une référence électrique.

Oui, il y aura un certain courant qui va circuler dans ces blindages, normalement sans impact sur la liaison symétrique.

Après, il faut mesurer puis optimaliser. Mais pour le moment il faut tenter de faire fonctionner un seul et unique module.
Ce qui semble poser problèmes. :]

Androus, tu es de quelle génération ?
Ton schéma donne 2 capas, ton PCB 4 capas et en photo c'est 6 capas. 8|

Avatar de l’utilisateur
alka
Administrateur du site
Messages : 3099
Enregistré le : mer. 15 juil. 2015 15:18
Localisation : 92
Contact :

Re: le bar du forum

Messagepar alka » mar. 27 août 2019 20:30

je comprend au fur et a mesur des réponses :)
Les 4 U seront isolés les uns des autres mais ils seront quand même tous reliés à la terre. Et donc les 0V aussi via les 4 pin1. On reverra ça quand ce sera le moment.

Ok, pour l'instant c'est simple avec un seul ampli.
Le 0V de l'ampli est sur la pin 1 de la XLR, qui est au treillage du cable symétrique et va au 0V DSPiy-SYM par ce chemin. Ca c'est bien net et pas de boucle.
Dans tous ces tests, le DSPiy n'est pas à la terre et le U de l'ampli non plus je présume.
Et malgré ça il y a du bruit qui ne se révèle que lorsque l'ampli est branché à une source.

Faut bien trouver un coupable : si les câbles sont bons, je soupçonne un truc pas net autour de la XLR.
Juste pour me faire plaisir, tu pourrais essayer en isolant la XLR du U ?
Je suppose que t'as bien vérifié qu'il n'y a pas de continuité entre le U chassis et le 0V de l'ampli en dehors de cette pin1 XLR ? (la liaison entre le radiateur et le chassis ne compte pas, c'est pour la HF et ne fera pas biper le multimètre)

androuski
Messages : 983
Enregistré le : ven. 10 juil. 2015 12:48

Re: le bar du forum

Messagepar androuski » mar. 27 août 2019 20:32

Je suis resté au stade de la mitochondrie ::d
Bon, oui, il y a 6 capas on dirait.
Bizarre...

Bon, au début j'étais parti sur une paire de 4700µf puis j'ai constaté qu'il existait des petits condos pétris de qualités qui mis en // valaient mieux qu'un gros.

J'ai eu la flemme de repasser par le schéma :gene:

androuski
Messages : 983
Enregistré le : ven. 10 juil. 2015 12:48

Re: le bar du forum

Messagepar androuski » mar. 27 août 2019 20:41

Les 4 U seront isolés les uns des autres mais ils seront quand même tous reliés à la terre. Et donc les 0V aussi via les 4 pin1.

Ok, pour l'instant c'est simple avec un seul ampli.
Le 0V de l'ampli est sur la pin 1 de la XLR, qui est au treillage du cable symétrique et va au 0V DSPiy-SYM par ce chemin. Ca c'est bien net et pas de boucle.
Dans tous ces tests, le DSPiy n'est pas à la terre et le U de l'ampli non plus je présume.


Les U sont à la terre dans tous les cas de figure : question de sécurité, même voire surtout en phase de test avec un branque comme moi ::d

Pour info : j'ai essayé en débranchant la terre, aucun changement.
Les XLR : il y a une broche amovible qui est reliée à la pin1 et qui fait contact avec la vis : j'ai essayé avec (0v ampli à la terre) et sans (juste le rack alu à la terre donc), aucun changement. Ce qu'il faut que je vérifie en revanche c'est que cette broche est bien en place et joue son rôle : je vais tester la continuité entre le 0V et le rack alu.

Je suppose que t'as bien vérifié qu'il n'y a pas de continuité entre le U chassis et le 0V de l'ampli en dehors de cette pin1 XLR ?


Physiquement je ne vois pas comment ce serait possible mais je vais quand même vérifier : genre le bord du PCB avec une extrémité de plan de masse contre le rack alu ...

Avatar de l’utilisateur
alka
Administrateur du site
Messages : 3099
Enregistré le : mer. 15 juil. 2015 15:18
Localisation : 92
Contact :

Re: le bar du forum

Messagepar alka » mar. 27 août 2019 20:52

bon, encore des suspects qui n'en sont pas.

pendant que ton XLR est isolée du U, vérifie quand même l'absence de continuité entre U et 0V de l'ampli. Je sais bien que ça ne doit pas arriver, mais on cherche quelquechose qui n'est pas censé arriver.

SI tout va bien coté signal, faudra chercher coté alim de l'ampli.

androuski
Messages : 983
Enregistré le : ven. 10 juil. 2015 12:48

Re: le bar du forum

Messagepar androuski » mar. 27 août 2019 21:13

Alors : pas de continuité entre pin1 et rack alu sans la broche amovible de l'embase XLR.

J'ai carrément sorti du rack alu l'ensemble module Ucd+carte alim d'adaptation+embase XLR + embase speakon pour tester : même souffle.

Tout cela concentre l'attention sur le routage du pinheader du module.

J'ai scruté pour voir s'il n'y avait pas un pont qq part mais sans la lumière du jour pas facile.

Deux pistes :

- le routage est moisi : par ex. des pistes trop proches, ou carrément une erreur sur la lecture du pinout de l'ucd.

- l'alim est inadaptée, mais alors c'est bizarre, grrooosse inadaptation d'un alim linéaire simple.

Ce qui serait cool c'est que je trouve une alim smps symétrique délivrant entre +/-30v et +/-45v pour tester avec. GoodNoize utilise des alim hypex et il n'a pas de souci. Personne qu'a une petit smps sous le coude ?

androuski
Messages : 983
Enregistré le : ven. 10 juil. 2015 12:48

Re: le bar du forum

Messagepar androuski » mar. 27 août 2019 21:25

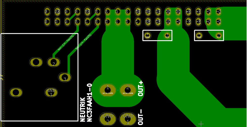
Pour aider : zoom sur le pinout du module Ucd180OEM et l'empreinte de ma carte.
Je ne me suis pas planté en le lisant pour les cartelettes qu'utilise GoodNoize, ce serait ballot de m'être planté derrière :(

Seule bizarrerie : la pin qui correspond au feedback + est noyée dans la piste speaker OUT + ce qui théoriquement ne devrait pas poser de pb, sauf que la pin du feedback - est dans le vide. Comme je n'ai pas besoin de ce feedback (looooong câbles seulement) j'avais prévu d'enlever la patte correspondante, mais j'ai oublié après. Du coup, dans le doute j'ai mis un coup de pince coupante dessus par la suite. Aucune différence bien sûr.
Fichiers joints
Pinout 1.JPG
Empreinte.JPG

Avatar de l’utilisateur
thierryvalk
Administrateur du site
Messages : 3798
Enregistré le : jeu. 9 juil. 2015 20:08
Localisation : Belgique

Re: le bar du forum

Messagepar thierryvalk » mar. 27 août 2019 21:39

Beaucoup d'hypothèses, mais a faire une petite manip par ci par là l'on risque de créer un second problème qui donne le même symptôme.
L'idéal en l'état est une mesure, on verra au-moins l'allure de ce bruit.

Mais c'est fort bien de documenter un max. :super:

androuski
Messages : 983
Enregistré le : ven. 10 juil. 2015 12:48

Re: le bar du forum

Messagepar androuski » mar. 27 août 2019 21:43

Oui tu as raison,
le bruit est là, il faut le photographier en flag.
Je tente ça dans la suite de la semaine.

androuski
Messages : 983
Enregistré le : ven. 10 juil. 2015 12:48

Re: le bar du forum

Messagepar androuski » mar. 27 août 2019 21:44

Sauf que dans l'idéal faudrait regarder sa tronche à l'oscillo et je ne suis pas équipé pour.
Il y a un oscillo dans REW mais je suppose que c'est un jouet ?

Avatar de l’utilisateur
thierryvalk
Administrateur du site
Messages : 3798
Enregistré le : jeu. 9 juil. 2015 20:08
Localisation : Belgique

Re: le bar du forum

Messagepar thierryvalk » mar. 27 août 2019 21:46

Les U sont à la terre dans tous les cas de figure : question de sécurité, même voire surtout en phase de test avec un branque comme moi

Pas vraiment, en phase de test la terre est très dangereuse.
Si tu touche d'une main ton U en alu qui est à la terre et de l'autre main la phase … sauf différentiel de 30mA et encore ….

Par contre en fonctionnement normal c'est élémentaire.

Avatar de l’utilisateur
thierryvalk
Administrateur du site
Messages : 3798
Enregistré le : jeu. 9 juil. 2015 20:08
Localisation : Belgique

Re: le bar du forum

Messagepar thierryvalk » mar. 27 août 2019 21:49

androuski a écrit :Sauf que dans l'idéal faudrait regarder sa tronche à l'oscillo et je ne suis pas équipé pour.
Il y a un oscillo dans REW mais je suppose que c'est un jouet ?

En fait l'oscillo n'est pas ce qu'il y a de plus pratique pour évaluer un niveau de bruit.
Il sera pratique pour voir une oscillation, variations en tout genre mais pour le bruit il faudra passer en FFT s'il le permet.
Et avec ses 8 bits de résolution d'ADC c'est pas terrible pour de l'audio.

La carte son en RTA fait beaucoup mieux, juste que c'est moins pratique et plus lent pour tester différentes choses.

androuski
Messages : 983
Enregistré le : ven. 10 juil. 2015 12:48

Re: le bar du forum

Messagepar androuski » mar. 27 août 2019 21:53

Ok,
y'a plus qu'à :super:


Retourner vers « DSPiy général »

Qui est en ligne

Utilisateurs parcourant ce forum : Aucun utilisateur enregistré et 8 invités